Tecné, Episteme y Didaxis: TED
Universidad Pedagógica Nacional
Relación entre Educación
Ambiental y Química
Ambiental en trabajos de
grado de Licenciaturas en
Química en Colombia
Relationship between Environmental
Education and Environmental Chemistry in
Undergraduate Chemistry Degree Programs in
Colombia
Relação entre Educação Ambiental e Química
Ambiental em projetos de licenciatura de
programas de Licenciatura em Química na
Colômbia
Para citar este artículo: Duarte-Boada, M. y Saavedra-Alemán, M. J. (2024). Relación Educación Ambiental y Química Ambiental en trabajos de grado de Licenciaturas en Química en Colombia. Tecné, Episteme y Didaxis: ted, (55), 29-46.Pedagogía y Saberes (60), 160–174. https://doi.org/10.17227/ted.num55-16462
Resumen
En este artículo de investigación se estableció el análisis de la relación entre la
química ambiental y la educación ambiental a partir de los trabajos de grado
presentados entre los años 2015 a 2019 en los programas de licenciatura
en química en Colombia. De los seis programas de licenciatura en química
existentes en el país, solo se tuvieron en cuenta dos programas que son los que
se encuentran certificados con acreditación de alta calidad, con el objetivo de
evidenciar si los contenidos se centran en educación o si se desarrollan solamente
desde lo disciplinar o, por el contrario, si se relacionan. De esta forma,
se planteó una metodología en la que, en principio, se llevó a cabo una revisión
y organización documental de los trabajos de grado a partir de los siguientes
parámetros clasificatorios: rango de tiempo, palabras clave, universidades que
ofrecen los programas de licenciatura en química. Luego, a partir de los documentos
seleccionados, se clasificó su contenido: los de Educación Ambiental en
corrientes y los de Química Ambiental en esferas. Una vez analizados los datos,
se plantearon unas categorías combinadas que ofrecieron una perspectiva de
la relación entre la Química Ambiental y la Educación Ambiental, encontrándose
que la relación con mayor tendencia es el uso de los contenidos desde
la Química Ambiental, la esfera antropósfera, así como desde la Educación
Ambiental la corriente científica. Lo anterior evidenció que la mayor parte de
las investigaciones realizadas en los trabajos de grado son orientadas al estudio
de la actividad humana abordando lo ambiental desde la ciencia y permitiendo
identificar campos de investigación que no han sido abordados.
Palabras clave
compilación documental; contenidos; corrientes de la educación ambiental;
educación ambiental; esferas de la química ambiental; química ambiental
Abstract
In this research paper, the analysis of the relationship between environmental chemistry and environmental
education was established based on undergraduate research projects presented between
the years 2015 to 2019 in the chemistry degree programs in Colombia. Of the six existing chemistry
degree programs, only two programs were considered, which are those that are certified with
high-quality accreditation. In order to show if the contents are focused on education or if they are
developed only from the disciplinary or, on the contrary, if they are related. Thus, a methodology
was proposed in which an initial documentary review and organization of the degree works were
carried out based on the following classification parameters: time range, keywords, universities
that offer undergraduate programs in chemistry. Subsequently, based on the selected documents,
the content was classified: for environmental education in currents and environmental chemistry in
spheres. Once the data was analyzed, combined categories were proposed that offered a perspective
of the relationship between environmental chemistry and environmental education, finding that
the relationship with the greatest tendency is the use of content from environmental chemistry, the
anthroposphere, as well as from environmental education in the scientific current. This indicates
that most of the research carried out in these degree research projects are oriented to the study of
human activity, addressing the environment from science and allowing the identification of fields
of research that have not been addressed.
Keywords
documentary compilation; contents; currents of environmental education; environmental education;
fields of environmental chemistry; enviromental chemistry
Resumo
Neste artigo de pesquisa, estabeleceu-se a análise da relação entre a química ambiental e a
educação ambiental foi estabelecida com base nos trabalhos de conclusão de curso apresentados
entre os anos de 2015 ate 2019 nos programas de licenciatura em química na Colômbia. Dos
seis programas de graduação em química existentes, apenas dois programas foram considerados,
que são aqueles certificados com acreditação de alta qualidade, a fim de mostrar se os
conteúdos são voltados para a educação ou se são desenvolvidos apenas a partir do disciplinar
ou, ao contrário, se estão relacionados. Desta forma, foi proposta uma metodologia em que
inicialmente foi realizada uma revisão e organização documental dos trabalhos de conclusão de
curso com base nos seguintes parâmetros de classificação: intervalo de tempo, palavras-chave,
universidades que oferecem os cursos de graduação em química. Posteriormente, com base nos
documentos selecionados, classificou-se seu conteúdo: para a educação ambiental nas correntes
e química ambiental nas esferas. Uma vez analisados os dados, foram propostas umas categorias
combinadas que ofereceram uma perspectiva da relação entre química ambiental e educação
ambiental, constatando que a relação com maior tendência é a utilização de conteúdos da química
ambiental, da antropósfera e da educação ambiental a corrente científica. Isso mostrou que a
maioria das pesquisas realizadas nos trabalhos de licenciatura são orientadas para o estudo da
atividade humana, abordando o meio ambiente a partir da ciência e permitindo a identificação
de campos de pesquisa que não foram abordados..
Palavras-chave
compilação documental; conteúdo; correntes de educação ambiental; educação ambiental;
campos da química ambiental; química ambiental
Introduccción
Durante finales del siglo pasado, y en el
transcurso de este, se han ido evidenciando
y resaltando las diferentes problemáticas
ambientales producto de algunas actividades
humanas, entre las cuales se encuentra la
química. Esta, su aplicación ha, intervenido de
manera positiva para brindar a las sociedades
beneficios; sin embargo, Baird y Cann (2014)
muestran que, históricamente, el uso de compuestos
químicos no ha sido debidamente controlado,
produciéndose una gran cantidad de
problemas con químicos tóxicos y corrosivos
que han tenido consecuencias ambientales. A
nivel mundial, los químicos no han prestado
atención a las consecuencias ambientales
de sus actividades; según Bautista, Murga y
Novo (2019) comprender el paradigma que
ha perpetuado la situación ambiental actual
es lo primero; el siguiente acto debe ser su
discusión, en medio de lo cual se resalta que
un cambio de paradigma implica que la educación
sea primordial.
Incorporando entonces los evidentes problemas
ambientales, su relación con la química
y la importancia del factor educativo, se plantea
que los licenciados en química podrían abordarlos
desde su conocimiento para relacionar la
química ambiental con la educación ambiental,
añadiendo que Parga, Mora y Cárdenas (2014,
p. 38) mencionan “la necesaria inclusión de
la dimensión ambiental en todos los niveles
educativos, donde el profesor en formación de
química juega un papel muy importante en la
formación ciudadana”. Sin embargo, lo anterior
lleva a interrogar si los licenciados en química,
al finalizar su pregrado, abordan la química
ambiental y la educación ambiental y, especialmente,
cómo las relacionan; un elemento
que puede ofrecer un panorama de esto son
los trabajos de grado que realizan, en donde,
a partir de la revisión de sus contenidos y los
campos de investigación, se puede analizar esta
relación. Por otra parte, examinando los perfiles
de egreso de los dos programas de licenciatura
en química que se encuentran acreditados de
las universidades Pedagógica Nacional y Distrital
Francisco José de Caldas, se evidencia que
la Universidad Pedagógica Nacional incluye
en su perfil que el egresado es la “persona
capaz de liderar procesos educativos en todos
los niveles de formación del sistema educativo
colombiano, tanto en química y ciencias afines,
en pedagogía, y en investigación en didáctica
de la química, ciencias ambientales y tecnología
de la química” (Universidad Pedagógica
Nacional, 2022), mientras que en la Universidad
Distrital Francisco José de Caldas considera
que su egresado
ha de ser una persona cuya formación integral le facilite propiciar el desarrollo conceptual, afectivo y metodológico en sus futuros estudiantes. El profesional de la educación en Química ha de familiarizarse con los grandes valores de la cultura, con sensibilización en las dimensiones de la estética y la ética y la apertura de su espíritu al conocimiento crítico; y con los procesos de investigación científica y didáctica. Ha de partir de un conocimiento sólido de la Química, para cumplir los objetivos de la educación, de la pedagogía y de la enseñanza de la Química. (Universidad Distrital Francisco José de Caldas, 2022)
Es de notar que los dos perfiles de egreso
presentan campos de acción comunes para sus
egresados que son: investigación, educación,
enseñanza de la química, la pedagogía y la
didáctica; y se diferencian en que el egresado
del programa de la Universidad Pedagógica
Nacional puede formar “en ciencias ambientales
y tecnología de la química.”
Para el desarrollo de esta investigación se
parte de lo planteado por Manahan (2011),
quien establece la relación entre lo ambiental y la química ambiental a partir
de la fuerte interacción entre las cinco esferas del ambiente que son: hidrósfera,
geósfera, biósfera, antropósfera y atmósfera; centrando su relación con la
química ambiental en que esta disciplina estudia la procedencia, reacciones,
efectos y el destino de las especies químicas en estas esferas del ambiente. Conjuntamente,
se tomó en cuenta lo planteado por Sauvé (2005), quien estable la
manera general de concebir y de practicar la educación ambiental, planteando
15 corrientes, en donde cada corriente presenta un conjunto de características
de manera individual, pero comparten algunas características comunes entre
sí. De allí que la sistematización sea la herramienta de análisis que permita la
diversidad de proposiciones pedagógicas.
Estas definiciones y características de esferas y corrientes son usadas como
fundamento para revisar los trabajos de grado y poder establecer a partir de sus
contenidos el uso de los conceptos de educación ambiental y química ambiental,
y sus relaciones.
Antecedentes
Se presenta a continuación la revisión de las investigaciones más relevantes utilizadas
para la construcción de este artículo. Se inicia abordando la investigación
elaborada por Sáenz et al. (2017), titulada Institucionalización del compromiso
ambiental de las universidades colombianas, en la cual recopiló la información
de 36 universidades a partir de encuestas sobre el compromiso ambiental en los
ámbitos de gobierno, docencia, investigación, extensión y gestión. En esta investigación
se obtuvo la medición cuantitativa del nivel de avance que alcanzó cada
una de las universidades en la institucionalización de su compromiso ambiental
desde cada uno de los ámbitos. Asimismo, otro trabajo de investigación que
contribuyó es el realizado por Parga (2013) sobre incorporar en la formación de
futuros docentes la sustentabilidad y los principios ambientales, como forma de
“ambientalizar los contenidos de enseñanza de la química” (p. 2662).
Respecto a los antecedentes en química ambiental, se encontró que Mozeto
y Jardim (2002) identificaron diferentes publicaciones en las que se comenzaron
a definir los primeros postulados de la química ambiental. Del mismo modo,
registran el surgimiento de espacios académicos en Estados Unidos relacionados
con la química ambiental, a partir de la compilación de artículos sobre contaminación
publicados entre los años 60 y 70. Esta compilación fue publicada
en el año 1994 en la revista Enviromental Science and Technology of American
Chemical Society.
Duarte (2020, p.19) evidenció que, en la educación superior, en los programas de licenciatura en química, existen diferentes espacios académicos en donde se relaciona la química desde su componente disciplinar con el componente ambiental. Realizando una revisión documental, recopilando la información obtenida y estableciendo la relación entre educación ambiental y la química ambiental fundamentada en los contenidos de los documentos analizados.
Marco Teórico
Para la elaboración de este constructo, se realizó la búsqueda de la normatividad nacional para los programas de pregrado y las universidades que ofertan el programa de licenciatura en química en Colombia. Posteriormente, se definió el concepto de educación ambiental y química ambiental, y, a partir de estas dos definiciones, se estableció la relación ente educación ambiental y química ambiental.
Programas de licenciatura en química en Colombia
En Colombia, la educación superior está regulada
por medio de la Ley 30 de diciembre
de 1992. En esta ley se plantea en qué consiste
un programa de pregrado y las diversas
características y funciones a las que debe
responder y ceñirse. Lo anterior se acompaña
también por la organización que establece el
Ministerio de Educación Nacional en núcleos
básicos del conocimiento, donde los programas
de licenciatura en química se adhieren
al núcleo básico denominado educación. Por
otra parte, todo programa debe contar obligatoriamente
con un Registro Calificado para
su funcionamiento y, de manera voluntaria,
realizar procesos de autoevaluación para la
obtención del Certificado de acreditación
de alta calidad según los lineamientos estipulados
por el Ministerio de Educación Nacional.
El certificado de acreditación de alta
calidad es un reconocimiento público que el
Ministerio de Educación Nacional otorga a
una institución de educación superior por
el cumplimiento de determinados criterios y
parámetros de calidad.
Son seis universidades que cuentan con el programa de licenciatura en química y se encuentra activos para el 2022, según el portal de consultas públicas del Sistema Nacional de Información de la Educación Superior (snies) del Ministerio de Educación Nacional, las cuales son: 1) Universidad Pedagógica Nacional, 2) Universidad Distrital Fráncico José de Caldas —estas dos primeras cuentan con acreditación de alta calidad—, 3) Universidad de Los Andes, 4) Universidad CESMAG (Centro de estudios superiores María Goretti), 5) Universidad del Magdalena y 6) Fundación Universitaria Salesiana.
Educación ambiental
En Colombia, en la Ley General de la Educación,
Artículo 5 de la Ley 115 de 1994,
se define el objetivo de la educación como
la adquisición de una conciencia para la
conservación, protección y mejoramiento del
medioambiente, de la calidad de vida, del
uso racional de los recursos naturales, de la
prevención de desastres, dentro de una cultura
ecológica y del riesgo y la defensa. Implícitamente,
se puede considerar a la educación
ambiental como un proceso de formación
que permite la adquisición de conciencia.
Este proceso, conforme con la Ley General de
Educación, puede llevarse a cabo en cualquier
nivel de la estructura del servicio educativo:
educación formal, educación no formal,
educación informal, educación para personas
con limitaciones o capacidades excepcionales,
educación para adultos, educación para
grupos étnicos, educación campesina y rural,
educación para la rehabilitación social. En la
Política Nacional la Ley General Ambiental
de Colombia, Ley 99 de 1993, por la cual
se crea el Ministerio del Medio Ambiente, se
reordena el Sector Público encargado de la
gestión y conservación del medio ambiente y
los recursos naturales renovables, se organiza el Sistema Nacional Ambiental, sina, y se dictan otras disposiciones. Entre estas,
se encuentra formulado que el Ministerio de Medio Ambiente y el Ministerio de
Educación deben adoptar conjuntamente.
planes y programas docentes y el pénsum que en los distintos niveles de la educación nacional se adelantarán en relación con el medio ambiente y los recursos naturales renovables, promover con dicho ministerio programas de divulgación y educación no formal y reglamentar la prestación del servicio ambiental.
A través del decreto 1743 de 1994 se
instituye el Proyecto de Educación Ambiental para todos los niveles de educación formal, se fijan criterios para la promoción de la educación ambiental no formal e informal y se establecen los mecanismos de coordinación entre el Ministerio de Educación Nacional y el Ministerio del Medio Ambiente.
Por lo anterior, es relevante que los programas que forman licenciados en
química incluyan en sus currículos la educación ambiental para que sus egresados
tengan las competencias necesarias para formar en los diferentes niveles
de la educación nacional.
Para Gilbert (2001), la educación ambiental
es un proceso de aprendizaje permanente, basado en el respeto a todas las formas de vida. Tal educación afirma valores y acciones que contribuyen a la transformación humana y social y a la preservación ecológica. Ella estimula la formación de sociedades socialmente justas y ecológicamente equilibradas, que conserven entre sí una relación de interdependencia y diversidad.
Para Rodríguez (2017, p. 448) la educación ambiental es
un medio para contribuir a la formación de valores morales, éticos, estéticos y de identidad nacional sobre el entorno, así como la necesidad de protegerlo para a las futuras generaciones y enseñar como el hombre puede convivir con él, afectándolo lo menos posible, donde también se tenga en cuenta la población, la paz, los derechos humanos, la democracia, la salud y el hombre.
Desde los diferentes autores suele interpretarse el contexto en la educación
ambiental como lo netamente “natural”, entendiendo esto como solo ecosistemas y
seres vivos, sin incluir al ser humano. Es deseable ampliar esta definición, partiendo
de la importancia de desligar el hecho de limitar la educación ambiental con lo
“natural”, los ecosistemas y su conservación, ya que el ambiente abarca más que
eso. Para Rodríguez (2017), la educación ambiental puede ser un intermediario
para contribuir en el afianzamiento de valores tanto estéticos como éticos y de
identidad de cualquier persona por su hábitat, ya sea este rural, natural, urbano,
social, político, familiar o de otro tipo en el que se encuentre involucrado.
Se entiende, entonces, según Duarte (2020, p. 29) a la educación ambiental
como “un proceso dirigido a la comprensión desde una mirada, social, cultural y científica de las interacciones del
ser humano consigo mismo, y con el contexto
que lo rodea”.
Para los propósitos de esta investigación,
se planteó que el contenido en educación
ambiental corresponde al discurso mediante
el cual esta se orienta y ejerce, tomando
como referente las corrientes de la educación
ambiental propuestas por Sauvé (2005), las
cuales se adaptan respecto a su contenido
enfocado en lo ambiental y se presenta en la
siguiente tabla:
Tabla 1. Corrientes que enmarcan el contenido conceptual de educación ambiental
![[Uncaptioned image]](https://revistas.upn.edu.co/index.php/TED/article/download/16462/version/20132/14516/80564/tab1a552.png)
Fuente: adaptado de Sauvé (2005).
Teniendo en cuenta lo que propone Sauvé (2005), existe una complementariedad entre las corrientes que ella fórmula. Se podría decir que cuando la química se integra a cualquiera de ellas, se verá enriquecida en cuestiones ambientales, volviéndose un punto de convergencia en una diversidad temática, lo que fortalecería su fundamentación en términos críticos, de procedimiento y de relación entre la educación ambiental y la química ambiental. “Por lo tanto, la educación ambiental desde su contenido da respuesta a las siguientes preguntas: ¿para qué se aborda lo ambiental?, ¿cómo se aborda lo ambiental? y ¿por qué se aborda lo ambiental?, en función de un objetivo y una pregunta problema” (Duarte, 2020).
Química ambiental
La química ambiental se puede plantear, inicialmente,
como la comprensión y explicación
desde la disciplina de diferentes fenómenos
que se dan en el medioambiente, ya sea de
sistemas enteros o de componentes puntuales
de este. Sin embargo, para autores como Baird
y Cann (2014) y Manahan (2011) la química
ambiental también adquiriría el estudio del
proceso, desarrollo y consecuencias de las diversas especies químicas que se introducen artificialmente a un ambiente
determinado, en esta concepción, el ser humano tiene un papel fundamental
como protagonista, ya que él sería el punto de partida para estas situaciones.
Es así, como en Duarte (2020, p. 37) se plantea la química ambiental como
“el estudio y comprensión desde una mirada química de los fenómenos naturales
y de la intervención humana en su incidencia en procesos que ocasionan una
problemática que afecta diversos organismos vivos y sistemas del planeta”. Igualmente,
plantea a la química en términos de un recurso que brinda información
de contenidos que llevan una rigurosidad científica que puede complementar
procesos en la educación ambiental.
Para los propósitos de la investigación, se concibe el contenido de la química
ambiental como “el conocimiento científico mediante el cual esta se orienta y se
ejerce partiendo de la educación dirigida al individuo, tomando como referencia
las esferas de la química ambiental propuestas por Manahan” (2011). Estas
esferas permiten establecer un análisis desde la química por medio de varios
enfoques, su injerencia y su contexto debido a las relaciones planteadas. Según
su contenido conceptual se proponen las diferentes esferas en la siguiente tabla:
Tabla 2. Esferas que enmarcan el contenido conceptual de química ambiental
![[Uncaptioned image]](https://revistas.upn.edu.co/index.php/TED/article/download/16462/version/20132/14516/80565/tab2a552.png)
Fuente: adaptado de Manahan (2011).
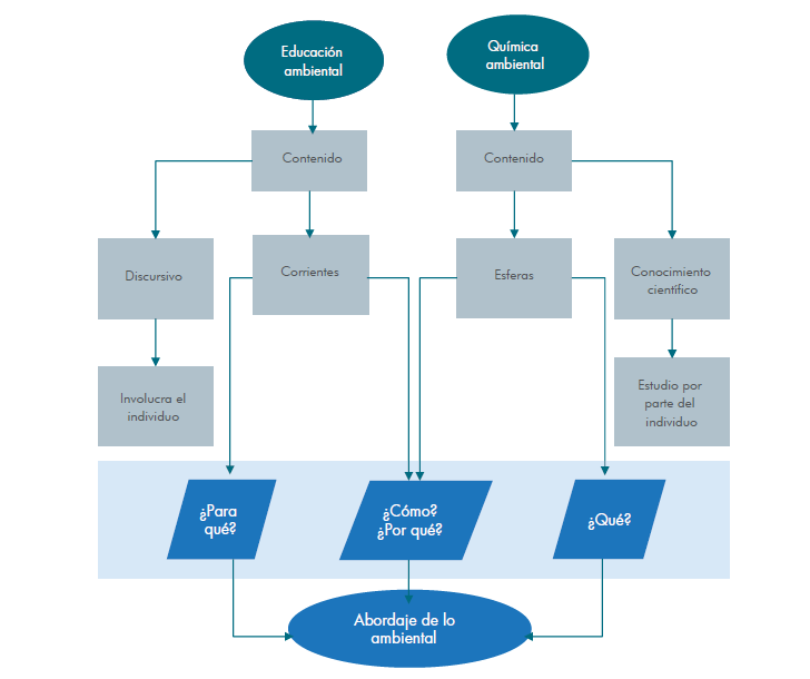
A partir de lo anterior, Duarte (2020, p. 38) establece la relación entre la
educación ambiental y la química ambiental desde su contenido, dando respuesta
a qué se aborda de lo ambiental, cómo se aborda lo ambiental y por
qué se aborda lo ambiental. Esta relación en contenidos permite identificar las
corrientes y esferas que se pueden presentar a partir de un abordaje ambiental,
en las que desde su contenido incorporan al individuo, siendo el que brindaría
la respuesta desde lo discursivo y el conocimiento científico.
Figura 1. Relación teórica educación ambiental-química ambiental
![[Uncaptioned image]](https://revistas.upn.edu.co/index.php/TED/article/download/16462/version/20132/14516/80559/fig1a552.png)
Fuente: adaptado de Manahan (2011).
Metodología
Para los fines de la investigación, se planteó
una metodología con un corte descriptivo-interpretativo
(Hernández, 2003, como se citó
en Hernández et al., 2015), mediante el cual
se propone un estudio documental con un
enfoque mixto, es decir, un enfoque en el
que incorporen tanto datos cualitativos como
cuantitativos. Por medio de métodos cualitativos,
intentamos responder a las preguntas:
¿Qué existe? y ¿por qué se produce? En tanto
que con métodos cuantitativos se intenta
responder: ¿Cuánto existe? y ¿cuáles son los
factores asociados? Esto según Durán (2019).
Los instrumentos que se utilizaron fueron
generación de matrices a partir del análisis
documental, listas de cotejo y estadística.
Para efectos de lo anterior, se plantearon
las siguientes cuatro fases: organización,
ejecución, análisis de la relación Educación
Ambiental y Química Ambiental, y cierre.
Para la fase de organización, se realizó primero una indagación por las fuentes de información de las cuales se iba a extraer el material documental. Luego, se establecieron los criterios de búsqueda, se delimitó el tiempo y el contenido, a lo que se añade la generación de los indicadores de discriminación de documentos a partir de la información encontrada, para cada una de las universidades seleccionadas (Universidad de los Andes [UA], Universidad Pedagógica Nacional [UPN] y Universidad Distrital Fráncico José de Caldas [UD]). Como criterios de búsqueda y selección de trabajos de grado se establecieron:
-
1.
La búsqueda en el repositorio en línea y su respectivo catálogo. La búsqueda debía responder a un orden de exploración que se llevó a cabo, teniendo en cuenta también las opciones ofrecidas por la cada plataforma web, por lo que se plantearon las siguientes opciones de filtrado de manera secuencial y cercando los resultados: por facultad, por licenciatura y por las palabras claves planteadas en función de la presente investigación: educación ambiental y química ambiental.
-
2.
El límite de tiempo de publicación de los trabajos de grado, el cual consistía en el lapso a de 2015 a 2019, dando así un total de cinco años.
-
3.
Los trabajos de grado debieron ser presentados en su respectiva universidad como parte de los requisitos para optar al título de Licenciado en Química. Esta delimitación se planteó para evitar incorporar documentos que no fueran trabajos de grado y que no procedieran específicamente de los programas de licenciatura en química.
-
4.
Se planteó un indicador de discriminación de documentos, que correspondía a un filtro de aprobación. Este consistió en realizar la búsqueda de manera separada por cada palabra clave (química ambiental y educación ambiental) y, después, seleccionar solo los trabajos de grado que incorporaron las dos palabras clave, delimitando así el número de documentos que se estudiarían en la siguiente fase propuesta en la investigación.
A continuación, en la fase de ejecución se llevó a cabo la lectura de cada uno de los trabajos de grado previamente seleccionados, se clasificaron según su contenido en corrientes de la educación ambiental y esferas de la química ambiental, transcribiendo la información requerida y organizándola en hojas de Excel. Después, con esta información, se realizaron gráficas y tablas para sistematizar la información en las categorías formuladas para educación ambiental, química ambiental y una combinada que integra la información de las dos anteriores. Después, en la fase de análisis de la relación Educación Ambiental y Química Ambiental, se interpretaron los contenidos desarrollados en los documentos mediante las categorías de combinación obtenidas del planteamiento de la relación de química ambiental y educación ambiental, esto con el objetivo de cercar los elementos que sean especialmente significativos para la investigación y por último llevar a la fase de cierre donde se realizaron las conclusiones.
Resultados y Análisis
En la organización de la información se encontró
que las universidades que cuentan con
certificado de acreditación de alta calidad en
el programa de Licenciatura en Química ante
el Ministerio de Educación Nacional son la
Universidad Pedagógica Nacional y la Universidad
Distrital Francisco José de Caldas,
razón por la cual solo se tuvieron en cuenta
estos dos programas.
Se hizo uso de los repositorios institucionales
como fuente documental, al ser de acceso
libre y gratuito. A partir de estos, se pudo
realizar la revisión de los trabajos de grado
publicados procedentes de las licenciaturas en
química: para el programa de Licenciatura en
Química de la Universidad Pedagógica Nacional,
cuya url es http://repositorio.pedagogica.
edu.co/, y para el programa de la Universidad
Distrital Francisco José de Caldas, cuya url es
http://repository.udistrital.edu.co/. Mediante
el uso de estos repositorios se delimitó la búsqueda
en el rango de tiempo entre los años
2015-2019. Además, se utilizaron palabras
clave como filtro. En la tabla 3 se listan las
palabras clave y el número total de trabajos
de grado encontrados.
Tabla 3. Número de trabajos de grado
encontrados en los repositorios
![[Uncaptioned image]](https://revistas.upn.edu.co/index.php/TED/article/download/16462/version/20132/14516/80566/tab3a552.png)
Fuente: elaboración propia.
Posteriormente, se revisaron los trabajos
de grado encontrados en la tabla 3, buscando
coincidencia entre las dos palabras clave,
encontrando una disminución significativa del
número de trabajos que las incluyen como se
puede detallar en la tabla 4.
Tabla 4. Número de trabajos de grado según coincidencia de palabra clave
![[Uncaptioned image]](https://revistas.upn.edu.co/index.php/TED/article/download/16462/version/20132/14516/80567/tab4a552.png)
Fuente: elaboración propia.
Al discriminar la información de la Tabla
4 por año, se puede evidenciar que, en el
año 2017, la upn elaboró un mayor número
de trabajos de grado, 29, en donde relaciona
la educación ambiental con la química
ambiental, en comparación con la udfjc, en
donde se elaboraron 19. Esta tuvo, durante
dos años, el mismo número de trabajos de
grado aproximadamente. A pesar de que,
desde el 2015, la tendencia para las dos
universidades era a aumentar, después del
2017, hasta el 2019, la tendencia fue disminuir
el abordaje de estos contenidos, como
se observa en la figura 2.
Figura 2. Número de trabajos de grado ventana 2015-2019
![[Uncaptioned image]](https://revistas.upn.edu.co/index.php/TED/article/download/16462/version/20132/14516/80560/fig2a552.png)
Fuente: Elaboración Propia.
Una vez se identificaron los trabajos de grado que presentan coincidencia
con las dos palabras clave, se procedió a identificar la presencia del número
de esferas y corrientes a partir de sus contenidos, encontrando que la tendencia
es a abordar la esfera particular y la antropósfera para las dos universidades,
tal como se puede observar en la figura 2. Para la esfera particular, se destacaron
los trabajos que van dirigidos a dar respuesta o explicar un fenómeno,
ya sea químico, biológico o físico, igualmente como los que van encaminados
a la educación con una orientación apoyada en la formación docente, en lo
social, la inclusión o lo cultural. Para esta esfera, se resalta que los trabajos de
grado contribuyen para abordar la relación entre la educación ambiental y la
química ambiental mediante la forma en que destacan al individuo y validan la
importancia de la comprensión del contexto en el que este se desenvuelve, ya
sea explicándolo desde un fenómeno en particular o desde la relación que tiene
el ser humano con el otro y el medio en el que se ve inmerso.
En cuanto a las corrientes, la tendencia es a encontrar los trabajos de
grado en la científica para las dos universidades; se destacan las corrientes de
la eco-educación y la resolutiva. Las corrientes que se tienen en cuenta en un
número menor de trabajos de grado son la feminista y la sistémica, tal como se
observa en la figura 3; siendo esto un indicador de una contribución y apoyo
disciplinar en química marcado, que se enlaza con el ambiente y con la multiplicidad
de discursos, esta información proporciona además la posibilidad de
realizar investigaciones desde la variedad de perspectivas por abarcar en el tema
y estimula el ahondar en el trazado de investigaciones que se establezcan en las
corrientes que reportan tener menos documentos.
Figura 3. Relación de trabajos de esfera de clasificación
![[Uncaptioned image]](https://revistas.upn.edu.co/index.php/TED/article/download/16462/version/20132/14516/80561/fig3a552.png)
Fuente: Elaboración Propia.
Figura 4. Relación de trabajos de grado según corriente de clasificación
![[Uncaptioned image]](https://revistas.upn.edu.co/index.php/TED/article/download/16462/version/20132/14516/80562/fig4a552.png)
Fuente: Elaboración Propia.
De manera que, mediante la información
conseguida y representada en las tablas y las
figuras, se construyó la tabla 5, en la cual se
indica el número de trabajos de grado por
universidad que, según su contenido, relacionan
la química ambiental con la educación
ambiental mediante la correspondencia resultante
de las combinaciones posibles a partir
de su contenido entre Esferas y Corrientes.
A partir de lo anterior, se encontró que, de
los trabajos de grado de las licenciaturas en
química de la UPN y la UDFJC, ninguno incluye
las combinaciones sistémicas-geósfera, holística-
atmósfera, bio-regionalista-atmósfera,
bio-regionalista-particular, feminista-geósfera,
feminista-atmósfera, feminista-biósfera, feminista-
hidrósfera, etnográfica-atmósfera, y de
la sostenibilidad/sustentabilidad-atmósfera.
La tendencia, en cuanto a contenidos, es
mayoritaria en la relación científica-antropósfera,
científica-particular, crítica-antropósfera
y crítica-particular.
Tabla 5. Número de trabajos de grado según combinación esferas-corrientes
![[Uncaptioned image]](https://revistas.upn.edu.co/index.php/TED/article/download/16462/version/20132/14516/80568/tab5a552.png)
Nota: Las celdas resaltadas en gris indican una combinación en la que, por el contenido y la clasificación realizada, no se obtuvo algún trabajo de grado. Fuente: elaboración propia.
Una vez realizada la sistematización de la revisión documental y el análisis de
los contenidos, se procedió establecer la relación entre la educación ambiental
y la química ambiental, buscando dar respuesta a los siguientes interrogantes:
¿Cómo se aborda y por qué se aborda lo ambiental?
Para dar respuesta a estos interrogantes se partió de la lectura de cada uno
de los trabajos de grado, haciendo énfasis especialmente en el planteamiento
del problema y los objetivos.
La respuesta a cómo se aborda lo ambiental se da soportada con recursos
didácticos y constructos pedagógicos. Por otro lado, si nos preguntamos ¿por qué
se aborda lo ambiental? Es porque expone los conceptos y definiciones que dan
explicación al daño o deterioro de un ecosistema o recurso natural específico.
Por lo anterior, partiendo de lo presentado
en la metodología, se estableció una
relación desde un aspecto relevante como lo
fue la lectura de las experiencias que correspondían
a la incorporación del abordaje de
la química ambiental y educación ambiental
desde diversas posturas en trabajos de grado
y las respuestas que brindaban para abordar
diversas cuestiones ambientales desde la educación
y desde la química.
La relación encontrada entre la educación
ambiental y química ambiental, a partir de su
contenido teórico, es la relevancia del discurso
en el abordaje tanto de la química ambiental
como de la educación ambiental. En sus
discursos se destacó la primacía del individuo
como agente, el cual se puede desenvolver
en diversos aspectos de las corrientes y de las
esferas, logrando así relacionar estas mediante
su participación y ejecución.
De los trabajos de grado revisados en
ambos programas de licenciatura en química,
respecto a las esferas, se evidenció el abordaje
de la corriente científica y el conocimiento
científico. Se observó el mismo abordaje para
el caso de la antropósfera (correspondiente
a una propuesta centrada en el abordaje,
comprensión o tratamiento de las actividades
y satisfactores humanos) y, desde la esfera particular,
se identificó que los trabajos asignados
a esta categoría desarrollaban propuestas de
materiales educativos con la finalidad de la
explicación y enseñanza de fenómenos químicos
y por una educación con un enfoque
social, inclusivo y cultural. Entonces, es una
amplia variedad de respuestas las que toman
como igual e importante el papel de la química
ambiental y la educación ambiental para
responder a cómo se aborda lo ambiental y
por qué se aborda lo ambiental.
En términos de las corrientes, existe una
predominancia en abordajes sobre lo ambiental
desde la corriente científica, corriente
crítica, corriente bio-regionalista, corriente
moral-ética, corriente de la eco-educación y
corriente de la sostenibilidad/sustentabilidad,
respondiendo junto con las esferas anteriores
a cómo se aborda lo ambiental y por qué se
aborda lo ambiental. De una forma discursiva
que toma elementos teóricos, especialmente
de las ciencias naturales, para otorgar soluciones
que, junto con las respuestas halladas en el
abordaje de las esferas, pueden condensarse
para brindar planteamientos más amplios y
profundos. Por otra parte, al identificar las
corrientes y esferas en que predominan sus
abordajes, se podría cuestionar por qué los
licenciados en química tienden a abordar
estos contenidos, descartando la posibilidad
del abordaje de nuevos contenidos.
La investigación que se realizó brinda información desde diferentes perspectivas que se pueden abordar desde la química ambiental y desde la educación ambiental para responder a problemáticas conceptuales, ambientales o simplemente dar respuesta a fenómenos a partir de la combinación de las esferas y corrientes establecidas, que no necesariamente se limitan a lo científico, sino que también involucran lo social, lo cultural y lo formativo, todo lo cual puede ser abordado desde la docencia. También se pueden realizar puentes con el uso de las perspectivas propuestas. A partir de las relaciones establecidas entre esferas y corrientes, se pueden generar nuevas combinaciones para el abordaje de lo ambiental que finalmente contribuya a una sensibilización de las dinámicas actuales entre la química ambiental y la educación ambiental, y del papel del ser humano en estas.
Conclusiones
Mediante la revisión documental realizada
en los trabajos de grado publicados entre el
año 2015 y el año 2019, de las licenciaturas
en química de la Universidad Pedagógica
Nacional y la Universidad Distrital Francisco José de Caldas, se logró plantear
y desarrollar la relación entre la educación ambiental y la química ambiental
a partir de sus contenidos. En educación ambiental, desde las corrientes de la
educación ambiental, y, en química ambiental, desde las esferas.
Asimismo, se resalta, de la primera fase de la investigación, la importancia
que tiene la revisión documental, ya que a partir de esta se retomaron trabajos
de grado en los repositorios en línea de cada universidad, los cuales brindaron
las perspectivas que contenían, tanto ambientales como en lo educativo, y en la
química para un determinado rango de tiempo. Esta variedad discursiva, teórica
y metodológica, permitió compilar la información para ofrecer nuevas configuraciones
para abordar en materia ambiental lo que serían las combinaciones
posibles entre educación ambiental y química ambiental.
Las combinaciones que se obtuvieron, a partir de las categorías desarrolladas
en educación ambiental (corrientes), química ambiental (esferas), consistieron en
las combinaciones posibles entre estas dos (corriente-esfera). Esta categorización
permitió visualizar las preferencias temáticas para tener en cuenta, por parte de
los licenciados en química, en donde predomina un discurso común mediante
el cual se aborda y trabaja la relación entre la química ambiental y la educación
ambiental. Además, se encontraron combinaciones posibles de abordaje de lo
ambiental que cuentan con un número bajo de trabajos de grado que los involucren,
lo cual ofrece espacios casi nuevos de investigación para los docentes.
Las tendencias temáticas abordadas confluyen en trabajar la química
ambiental desde la esfera antropósfera mediante el discurso ambiental de la
corriente científica, desde este enfoque marcan la importancia del ser humano
y de la necesidad de comprender su entorno a partir del marco científico que
lo explica. Sin embargo, al evidenciarse que existen más convenciones para
abordar lo ambiental, se busca promover en los licenciados en química que
sus investigaciones no se vean limitadas a un componente netamente científico.
De la información recolectada, mediante las diversas categorías, se encontró
que la relación entre la educación ambiental y la química ambiental
se basa primordialmente en el contenido. A partir de este, se da respuesta a
interrogantes que surjan desde lo ambiental, el discurso de cada área temática
va a brindar información que será complementaria con la otra, conjugando así
una respuesta que involucrara al individuo desde su capacidad argumentativa y
científica; lo anterior fue tendencia, sin importar la combinación de análisis en
la que se centrara.
Por último, se consideran los alcances que tiene esta compilación y análisis documental en futuras investigaciones que busquen abordar ya sea la química ambiental, la educación ambiental o ambas, y su relación, teniendo en cuenta la diversidad de perspectivas encontradas y brindadas en el presente trabajo, en el cual se busca presentar la importancia que tienen tanto la química ambiental como la educación ambiental. El papel que cumple el docente y la educación en trabajos de grado de Licenciaturas en Química en Colombia María del Mar Duarte-Boada, Martha Janneth Saavedra-Alemán TED es primordial en la relación entre aquellas, especialmente para el evidente contexto ambiental actual en el que es necesario el estudio, el análisis, la comprensión y las soluciones a la diversidad de dinámicas y problemas ambientales encontrados.
Referencias
- [1] Baird, C. y Cann, M. (2014). Química ambiental. Editorial Reverté.
- [2] Bautista-Cerro, M. J., Murga-Menoyo M. A. y Novo, M. (2019). La Educación Ambiental. Revista de Educación Ambiental y Sostenibilidad, 1(1), 1103. https://doi.org/10.25267/Rev_educ_ambient_sostenibilidad.2019.v1.i1.1103
- [3] Decreto 1743 de 1994, por el cual se instituye el Proyecto de Educación Ambiental para todos los niveles de educación formal. Diario oficial 41.476.
- [4] Duarte, M. (2020). Análisis sobre la relación educación ambiental y química ambiental en trabajos de grado de licenciatura en química en Colombia periodo 2015-2019 [Tesis de pregrado, Universidad Pedagógica Nacional]. http://hdl.handle.net/20.500.12209/12753
- [5] Durán, D. (2019). Instrumentos de investigación cualitativos y cuantitativos frente a la investigación mixta o complementaria. Revista interdisciplinaria de investigación, 3(2), 41-56. http://www.pragmatika.cl/review/index.php/consensus/article/view/38
- [6] Gilbert, M. (2001). El profesor y la Educación Ambiental. Software de Educación Ambiental. Grupo gea.
- [7] Hernández, R., Orjuela, C., Cabrera J. y Cabrera, L. (2015). Sistematización trabajos de grado: propuesta investigativa para la reconstrucción de rutas de conocimiento. Actualidades Investigativas en Educación, 15(2), 308-329.
- [8] Ley 115 del 1994 (8 de febrero), por la cual se expide la ley general de educación. Diario oficial 41.214.
- [9] Ley 99 de 1993 (22 de diciembre), por la cual se crea el Ministerio del Medio Ambiente. Diario oficial 41.146.
- [10] Ley 30 de 1992 (28 de diciembre), por la cual se organiza el servicio público de la Educación Superior. Diario oficial 40.700.
- [11] Manahan, S. (2011). Fundamentals of Environmental Chemistry. Kindle Edition.
- [12] Ministerio de Educación Nacional [snies]. Consulta de programas. https://hecaa.mineducacion.gov.co/consultaspublicas/programas
- [13] Mozeto, A. y Jardim, W. (2002). A Química Ambiental no Brasil. Quim Nova, 25, 7-11.
- [14] Parga, Lozano D. L. (2013). Un currículo ambientalizado para formar profesores de química. Enseñanza de las ciencias: revista de investigación y experiencias didácticas. Número extraordinario, 2662-2666. https://raco.cat/index.php/Ensenanza/article/view/308033
- [15] Parga, D., Mora, W. y Cárdenas, Y. (2014). Dimensión ambiental: una inclusión necesaria para la formación de profesores de química. Góndola, Enseñanza y Aprendizaje de las Ciencias, 9(1), 38-46. https://doi.org/10.14483/23464712.7310
- [16] Rodríguez, Y. (2017). La Educación Ambiental en la geografía para un desarrollo sostenible (443-454). II congreso internacional virtual sobre La Educación en el siglo XXI.
- [17] Sáenz, O., Plata, M., Holguín, M., Mora, W. y Blanco, N. (2017). Institucionalización del compromiso ambiental de las universidades colombianas. Civilizar, Ciencias Sociales y Humanas, 17(33), 189-208.
- [18] Sauvé, L. (2005). Una cartografía de corrientes en educación ambiental. In Sato, M. et. Carvalho, I. (Dir.). Educação ambiental - Pesquisa e desafíos. Porto Alegre.
- [19] Universidad Distrital Francisco José de Caldas [ud] (30 de octubre de 2022). Perfil Ocupacional. http://licquimica.udistrital.edu.co:8080/perfil-ocupacional
- [20] Universidad Pedagógica Nacional [upn] (30 de octubre de 2022). Perfil del Egresado. http://licenciaturaenquimica.upn.edu.co/perfil-del-aspirante-y-del-egresado/