Tecné, Episteme y Didaxis: TED
0121-3814
Universidad Pedagógica Nacional; Facultad de Ciencia y Tecnología
https://doi.org/10.17227/ted.num54-16766

Recibido: 2 de junio de 2022; Aceptado: 13 de junio de 2023

Modelización en la enseñanza de la anatomía macroscópica humana


Modeling in the Teaching of Human Macroscopic Anatomy


Modelagem no ensino de Anatomia Macroscópica Humana

S. Osorio-Toro, * Á. Blanco, ** A. Zambrano, ***

Doctora en Educación, profesora asociada del Departamento de Morfología, Universidad del Valle, Cali-Colombia. sonia.osorio@correounivalle.edu.co Universidad del Valle Universidad del Valle Cali Colombia
Doctor en Science Education, catedrático de Didáctica de las Ciencias Experimentales, Universidad de Málaga, España. ablancol@uma.es Universidad de Málaga Universidad de Málaga Spain
Doctor en Science Education, profesor titular Facultad de Educación, Universidad del Valle, Cali-Colombia. alfonso.zambrano@correounivalle.edu.co Universidad del Valle Facultad de Educación Universidad del Valle Cali Colombia

Resumen

En este artículo de investigación, presenta una propuesta de modelización en la enseñanza-aprendizaje y evaluación de la anatomía macroscópica humana (AMH), realizada a partir del análisis de diversos modelos elaborados por estudiantes de segundo semestre del programa académico de Medicina y Cirugía. Estos fueron realizados en el marco de un curso corto llamado Preanatomía, en el que se realizó una observación participante, seguido por un diario de campo que registró la investigadora principal. Los modelos fueron evaluados con una rúbrica con cinco niveles de desempeño: preformal, receptivo, resolutivo, autónomo y estratégico. Se encontró que el 33.3 % de los modelos de los estudiantes se encontraban en un nivel estratégico, el 25 % en un nivel receptivo, el 16.6 % en un nivel resolutivo, el 16.6 % en un nivel preformal y el 8.3 % en un nivel autónomo. En cuanto a las dificultades de los estudiantes al involucrarse en actividades de modelización, se detectaron problemas para comprender el uso de la terminología anatómica, la identificación y diferenciación de estructuras en diferentes cortes y vistas, y la ubicación espacial. Según estos resultados, la propuesta de modelización incluye las siguientes etapas: identificación de un tema de interés; la búsqueda, revisión, análisis y comparación de diferentes textos; la observación, indagación y experimentación; el desarrollo del proyecto para la construcción del modelo anatómico, trabajo interdisciplinar; socialización; mejoras al modelo anatómico y escritura de un manuscrito con el proceso de construcción del modelo.

Palabras clave:

modelización, enseñanza, aprendizaje, anatomía humana.

Abstract

In this article is presented a proposal for modeling in the teaching-learning and evaluation of the Human Macroscopic Anatomy (HMA), based on the analysis of several models made by second semester students of the academic program of Medicine and Surgery. These models were carried out within the framework of a short course called Preanatomy, in which a participant observation was developed, followed by means of a field diary recorded by the main researcher. The models were evaluated with a rubric with five performance levels: preformal, receptive, resolutive, autonomous and strategic. It was found that 33.3 % of the students' models were at a strategic level, 25 % at a receptive level, 16.6 % at a resolutive level, 16.6 % at a preformal level and 8.3 % at an autonomous level. Regarding the students' difficulties by engaging in modeling activities, problems were detected to understand the use of anatomical terminology, identification and differentiation of structures in different cuts and views, and spatial location. According to these results, the modeling proposal includes the following stages: identification of a topic of interest; search, review, analysis and comparison of different texts; observation, inquiry and experimentation; development of the project for the construction of the anatomical model, interdisciplinary work; socialization; improvements to the anatomical model and writing of a manuscript with the model construction process.

Keywords:

modeling, teaching, learning, human anatomy.

Resumo

Neste artigo apresentada uma proposta de modelagem no ensino-aprendizagem e avaliação da Anatomia Macroscópica Humana (AMH), a partir da análise de diversos modelos desenvolvidos por alunos do segundo semestre do curso acadêmico de Medicina e Cirurgia. Estes foram realizados no âmbito de um minicurso denominado Pré-anatomia, no qual se realizou a observação participante, seguido por um diário de campo registado pelo investigador principal. Os modelos foram avaliados com uma rubrica com cinco níveis de desempenho: pré-formal, receptivo, decisivo, autônomo e estratégico. Constatou-se que 33,3% dos modelos dos alunos estavam em nível estratégico, 25% em nível receptivo, 16,6% em nível de resolução, 16,6% em nível pré-formal e 8,3% em nível autônomo. Em relação às dificuldades dos alunos em realizar atividades de modelagem, foram detectados problemas na compreensão do uso da terminologia anatômica, na identificação e diferenciação de estruturas em diferentes cortes e vistas, bem como localização espacial. De acordo com esses resultados, a proposta de modelagem contempla as seguintes etapas: identificação de um tema de interesse; a busca, revisão, análise e comparação de diferentes textos; observação, investigação e experimentação; o desenvolvimento do projeto para a construção do modelo anatômico, trabalho interdisciplinar; socialização; melhorias no modelo anatômico e redação de um manuscrito com o processo de construção do modelo.

Palavras-chave:

modelagem, ensino, aprendizagem, anatomia humana.

Introducción

Tradicionalmente, la enseñanza de la anatomía macroscópica humana (AMH) ha sido con clases teóricas centradas en el docente, quien es el encargado de transmitir su conocimiento a los estudiantes. Este proceso es seguido por actividades prácticas que suelen desarrollarse en un anfiteatro o laboratorio y en las que los estudiantes observan las estructuras del cuerpo humano utilizando diferentes modelos de apoyo como cadáveres humanos, órganos animales, impresiones 3D, aplicaciones 3D, entre otros (Chen et al., 2017; Moro et al., 2017; Zibis et al., 2021).

La modelización es considerada clave en la educación científica al promover el aprender a aprender, con lo cual constituye un quehacer complejo que exige competencias y procesos relacionados con la investigación científica, entre los que se encuentran la identificación de problemas, formulación de hipótesis, búsqueda de información, elaboración de nuevas ideas y explicaciones, entre otros aspectos (Oliva-Martínez et al., 2018). Oliva-Martínez (2019) plantea que los enfoques más genuinos de enseñanza-aprendizaje basados en modelos implican activamente al estudiante en la creación y aplicación de estos, entendiendo el aprendizaje como una práctica científica. Esta contribución se inscribe en el modelo cognitivo de la ciencia escolar planteado por Izquierdo et al. (1999) y Adúriz Bravo (2005), quienes plantean que el modelo funciona como mediador para ayudar a pensar en las clases de ciencias.

Si bien se identifica que las investigaciones publicadas involucran el uso de modelos para la enseñanza-aprendizaje de la anatomía humana, la modelización en los programas de pregrado en esta área de conocimiento ha sido poco referenciada (Bareither et al., 2013, Osorio-Toro, 2020). Por ello, se estableció realizar una propuesta de modelización en la enseñanza-aprendizaje y evaluación de la AMH, realizada a partir del análisis de diversos modelos elaborados por estudiantes de segundo semestre del programa académico de Medicina y Cirugía.

Marco teórico

Modelos y modelización en la enseñanza de las ciencias

Giere (2010), desde la concepción semántica de las teorías científicas, plantea la noción de modelo científico en torno a las siguientes ideas: a) un modelo es una representación simplificada de la realidad, situándose a caballo entre las teorías científicas y el mundo real, b) los modelos se construyen a partir de las experiencias individuales y colectivas, c) su importancia radica en la utilidad para interpretar hechos conocidos, capacidad para realizar predicciones que lo validen y aplicabilidad en la resolución de problemas y d) el trabajo científico refuerza o debilita el modelo en la medida en que contrasta lo que está sucediendo realmente con el modelo explicativo. Los modelos, al situarse entre la realidad y el mundo de las ideas, ocupan el núcleo central de la actividad científica, pues la elaboración y uso de los modelos para contrastar la realidad es característica fundamental de la ciencia (Oliva-Martínez y Blanco-López, 2021).

En la bibliografía, modelo y modelización se utilizan con diferentes significados; se puede centrar la atención en el modelo mismo, en los procesos que lo acompañan, en los instrumentos y su uso o en las estrategias en conjunto. Para Justi (2006), el modelo se relaciona con la representación concreta de algo, reproduce los principales aspectos visuales o la estructura de la entidad que está siendo modelada. Según Gilbert y Justi (2016), seleccionar el modo de representación depende de los propósitos de este, de las prácticas epistémicas que se llevarán a cabo y del público objetivo. En la construcción de los modelos, el creador define los códigos utilizados, el significado de los detalles específicos del artefacto resultante.

Oliva-Martínez (2019) reconoce cinco interpretaciones de la modelización en la didáctica de las ciencias: a) como progresión de modelos (Buckley, 2012); b) como práctica científica (Campbell y Oh) 2015); c) como competencia, que incluye conocimientos, habilidades, destrezas y valores epistémicos (Oliva-Martínez et al., 2015); d) como el uso de recursos articulados en propuestas de enseñanza-aprendizaje (dibujos, maquetas, modelos mecánicos, simulaciones, realidad virtual, etc.) (Gilbert y Justi (2016), y e) como enfoque didáctico, que adopta el profesor en cuanto al contenido a enseñar, su organización, actividades de aprendizaje planteadas en el aula que siguen el proceso de modelización. La modelización puede ser empírica o mental, según la entidad que se modele y los recursos o condiciones disponibles (Harrison y Treagust, 2000). La principal característica de la modelización es la comprensión del lenguaje que se utiliza en la ciencia.

El aprendizaje de modelos científicos y su capacidad de razonar con ellos es importante en la enseñanza de las ciencias pues implica la capacidad de proporcionar explicaciones a los fenómenos físicos. Para Krell y Krüger (2016), los modelos y la modelización son de gran importancia, especialmente en la enseñanza de conceptos abstractos. La enseñanza a partir de la modelización favorece que los estudiantes participen activamente en la resolución de problemas, realicen indagaciones científicas sobre el mundo experimentado, proporcionen explicaciones de los principales temas de interés e integren habilidades relacionando varios campos. Esto permite adquirir responsabilidad sobre su propio conocimiento (Gilbert y Justi, 2016).

Algunos autores consideran fundamental que el profesorado adopte enfoques de enseñanza que involucren modelos y modelización para favorecer el aprendizaje a través de la comprensión conceptual. Que los estudiantes puedan construir sus propias representaciones en colaboración con sus compañeros son estrategias de enseñanza-aprendizaje efectivas (Cheng et al., 2017). La modelización ha sido utilizada en investigaciones para aumentar la comprensión sobre conceptos y para conocer los modelos mentales de los estudiantes sobre un tema científico, aunque muchas de ellas han utilizado modelos diseñados por profesores. Acher (2014) plantea la necesidad de incluir actividades que eviten que el estudiante sea solo consumidor de productos del conocimiento científico; recomienda diseñar entornos de aprendizaje en los que los estudiantes sean los creadores y puedan desarrollar habilidades en el proceso (Benzer y Ünal, 2021).

Modelos y modelización en la enseñanza-aprendizaje de la anatomía humana

Los modelos físicos y digitales que representan las regiones, órganos y estructuras del cuerpo humano han sido ampliamente utilizados en la enseñanza-aprendizaje de la anatomía humana, incluyendo la identificación de las estructuras en diferentes tipos de representaciones como los dibujos, las impresiones 3D (Smith et al., 2018; Chen et al., 2017), los modelos plásticos, las aplicaciones virtuales (Zibis et al., 2021 ; Moro et al., 2017) y las imágenes radiológicas (Chapman et al., 2013), entre otras.

Las investigaciones han comparado los resultados de aprendizaje utilizando diferentes modelos y, aunque no son concluyentes, recomiendan la enseñanza en grupos pequeños en los que se combinen diferentes modelos; además, se considera importante no reemplazar un modelo por otro, puesto que son recursos de aprendizaje que permiten desarrollar habilidades cognitivas diferentes (Chirculescu et al., 2007).

Se ha reportado la creación de modelos 3D de estructuras anatómicas por parte de ingenieros, especialistas y profesores, para usarlos en la enseñanza-aprendizaje de la anatomía humana a nivel de pregrado y posgrado. Esta actividad no involucra directamente al estudiante en la modelización, pues el modelo impreso es complemento a las actividades del aula (Torres et al., 2011). En cuanto a las propuestas que sí involucran a estudiantes en la modelización, se encuentra el modelado de estructuras anatómicas en arcilla (Bareither et al., 2013; Akle et al., 2018), la creación de modelos 3D a partir imágenes diagnósticas (Torres et al., 2011; Pujol et al., 2016; Osorio-Toro, 2020) y la aplicación de técnicas anatómicas sobre órganos porcinos (Eberlova et al., 2017).

Las propuestas de modelado con arcilla utilizan una metodología guiada, en la que el profesor explica la teoría anatómica y, posterior a ello, los estudiantes construyen sus modelos, que después ubican en estructuras de esqueletos que han sido previamente proporcionados (Bareither et al., 2013). Al comparar esta actividad con la que se utiliza en un curso habitual de Anatomía Humana: explicaciones del profesor, práctica en el anfiteatro, entre otros, no se encuentran diferencias significativas en el aprendizaje (Akle et al., 2018).

En cuanto a la creación de modelos 3D a partir de imágenes diagnósticas, es necesario implementar el trabajo interdisciplinar, en el que ingenieros o programadores con experiencia con el software de modelado apoyan la actividad. Esto involucra al estudiante en la búsqueda de información, la comprensión de la ubicación espacial, la identificación y diferenciación de estructuras en imágenes complejas como son las radiológicas. Las imágenes de tomografía computarizada ofrecen un gran volumen de datos, que permiten apreciar las estructuras del cuerpo humano en gran detalle, incluso más que el propio cadáver. Pujol et al. (2016) usan este tipo de modelización y los modelos 3D son creados principalmente por estudiantes de último año para que sean utilizados por estudiantes de primer año.

Por su parte, Osorio-Toro (2020) reporta una práctica experimental de disección y modelación 3D de oído medio e interno, realizada por dos estudiantes de primer año de Medicina y Cirugía y un ingeniero biomédico. Esta requirió estudiar en profundidad la estructura de interés, crear una guía de disección de hueso temporal con esquemas para facilitar la ubicación de estas, disecar de forma meticulosa, detallada y documentada a través de fotografías y publicar en una revista especializada (Moreno et al., 2021). En este trabajo, el profesor actuó como guía y facilitador durante la construcción del modelo.

Las actividades de modelado que involucran directamente al estudiante proporcionan un aprendizaje profundo de la región anatómica estudiada, además de un alto nivel de compromiso, creatividad e innovación (Pujol et al., 2016; Osorio-Toro, 2020). Por ello, esta investigación se centra en una propuesta formativa que involucra a estudiantes de primer año del programa de Medicina y Cirugía, que no poseen experiencia en modelización, en la creación de modelos sobre estructuras anatómicas. En este trabajo, la modelización es entendida como representaciones que permiten explicar forma, relación, ubicación espacial y función de las estructuras anatómicas, según el grado de comprensión del tema de interés. En este artículo, en concreto, se realiza una propuesta de modelización en la enseñanza, aprendizaje y evaluación de la AMH a partir de los productos (modelos) diseñados por los estudiantes y teniendo en cuenta las dificultades que se han detectados durante el proceso de modelización.

Preguntas de investigación

a) ¿Qué tipo de modelos sobre estructuras anatómicas construyen los estudiantes de primer año del programa académico de Medicina y Cirugía, sin experiencia en actividades de modelización, durante un curso de conceptualización de bases anatómicas? b) ¿Qué tipos de dificultades muestran los estudiantes cuando se involucran en actividades de modelización?

Contexto educativo

La propuesta formativa se enmarca en un curso de conceptualización de bases anatómicas llamado Preanatomía, no obligatorio, en el periodo intersemestral (agosto de 2020) para estudiantes de primer año del programa académico de Medicina y Cirugía de la Universidad del Valle (Cali) Colombia. El curso, de seis semanas de duración, incluyó cuatro módulos: 1) Teoría Anatómica, 2) Dibujo Anatómico, 3) Manejo de plataformas virtuales y 4) Literacidad Médica. Debido a la pandemia actual de Covid-19, las clases, de tres horas cada una, se realizaron tres veces por semana por medio de la plataforma Google Meet y, además, se realizaron de forma presencial cuatro actividades prácticas en el Laboratorio de Anatomía.

Sobre las actividades específicas de modelos y modelización, se realizaron dos prácticas presenciales con biomodelos en el anfiteatro y una visita al Museo de Anatomía de la Universidad del Valle para conocer los especímenes anatómicos en exposición e identificar necesidades para proponer los proyectos de construcción de modelos. Se dieron asesorías semanales a estudiantes en la elaboración del modelo, en las que el profesorado acompañó, discutió dificultades para comprender el tema y las etapas del proyecto, y facilitó los recursos físicos para la construcción del modelo.

Para apoyar a los estudiantes se partió de la propuesta de Justi (2006), titulada "Modelo para proceso de construcción de modelos", en el que se sugiere definir un objetivo, tener experiencia con el objeto a modelar, seleccionar el origen del modelo (es decir, seleccionar los aspectos de la realidad que se usarán para describir el modelo), elaborar un modelo mental, expresarlo usando algunas formas de representación, llevar a cabo experimentos mentales y, según el resultado, planear y ejecutar pruebas experimentales; de no lograrse, se modifica el modelo mental y se retoman los pasos anteriores. Al finalizar el curso, los estudiantes presentaron virtualmente a compañeros y profesores el modelo anatómico construido, explicando la anatomía referente a la estructura, región anatómica o sistema del cuerpo humano escogido y la metodología utilizada para la construcción de este.

Participaron en el curso 40 estudiantes entre los 18 y 24 años; 82 % de los participantes eran mujeres y 18 %, hombres. El curso estuvo a cargo de una de las autoras, con experiencia en la enseñanza de la AMH, desempeñándose como profesora e investigadora.

Metodología de investigación

Este trabajo se enmarca en la investigación interpretativa, que permite entender el significado de los hechos sociales y educativos, entre otros, a través de la observación prolongada en el contexto propio, con el objetivo de comprender el fenómeno de estudio, cumple con los estándares de integridad, autenticidad (Taylor, 2014). Durante el curso, la profesora realizó observaciones participantes según los lineamientos de Restrepo (2018), que plantea la necesidad del contacto del investigador con el fenómeno observado para obtener información sobre la realidad de los actores sociales en sus propios contextos. Las sesiones de clase, asesoría y exposición final del modelo fueron grabadas por medio de la plataforma de videoconferencias, lo que permitió retomar los vídeos para complementar la información. Se registró lo que aconteció en las sesiones presenciales en el laboratorio a través de un diario de campo como instrumento de registro en el que se detallaron las observaciones realizadas y las experiencias vividas (tabla 1). Además, en el diario de campo se tuvieron en cuenta qué metodologías e instrumentos utilizaron los estudiantes para la construcción de los modelos, cómo los usaron y qué dudas y dificultades se presentaron en el proceso. También se analizaron los informes escritos sobre los modelos y su proceso de construcción realizados por los estudiantes.

Tabla 1: Ejemplos de anotaciones relacionadas con la modelización en el diario de campo

Fecha Descripción de la situación de interés Interpretación de la situación
13/08/2020 Un estudiante durante una asesoría expresa que quiere construir un modelo anatómico de cráneo donde se pueda comprender el recorrido del vil par craneal (nervio facial), puesto que ese tema es "muy difícil". Manifestó su dificultad para comprender las descripciones anatómicas que se explican en el texto cuando leía el recorrido del nervio facial. Los textos utilizan términos de referencia para describir la forma, ubicación, relación y función de los órganos. Para comprender esta terminología, es necesario que el estudiante tenga claridad en las ideas que fundamentan estas descripciones (posición anatómica estándar, términos de ubicación y referencia, uso de elementos gramaticales como afijos y sufijos entre otros).
Para lograr comprender el texto, el estudiante realizó cuadros comparativos de diferentes autores, de esta manera logró tener mayor claridad puesto que la forma de presentar el conocimiento varía dependiendo del autor. Estas ideas fundamentales son tratadas al inicio de los cursos de anatomía y en el primer capítulo de los textos de forma genérica, integrada, resumida y superficial, lo que podría generar errores conceptuales que son mantenidos a lo largo del tiempo.
El estudiante elaboró una tabla en la que identificó diferencias en cuanto a la constitución de las estructuras óseas, los límites de la base de cráneo, la descripción de la base interna y externa del cráneo. La actividad de comparar textos le permitió al estudiante ampliar el vocabulario, identificar palabras homónimas, así como errores en las descripciones anatómicas de los textos.
13/08/2020 “Esta actividad me permitió comprender mejor las relaciones anatómicas del vii par craneal con la base del cráneo, así como identificar términos homónimos que me confundían, pensé en elaborar un prototipo de cráneo en el que se pueda visualizar el recorrido del nervio en todo su trayecto, así como su relación con las estructuras óseas, puesto que esto no es claro en las imágenes de los atlas y no es posible visualizarlo en el cadáver”. La idea de construir un modelo anatómico de cráneo en el que se pueda visualizar el recorrido del nervio facial, surge de la necesidad de comprender detalles anatómicos que no son posibles visualizar en el cadáver, por su pequeño tamaño y su compleja organización tridimensional.

Fuente: elaboración propia.

Análisis de los datos

Los modelos de los estudiantes fueron analizados con una rúbrica (tabla 2) elaborada siguiendo los criterios de la taxonomía socioformativa de Tobón (2017).

Tabla 2: Rúbrica para evaluar los modelos

Dimensiones Preformal Receptivo Resolutivo Autónomo Estratégico
Terminología anatómica internacional Sin nociones básicas del uso de esta terminología. Aplicación de nociones básicas de la misma. Limitaciones en su comprensión. Buen manejo de esta terminología. Excelente manejo.
Ubicación espacial No logra ubicar las estructuras en diferentes planos, cortes y vistas. Muestra dificultades en ubicar las estructuras en diferentes planos, cortes y vistas. Confusión en la comprensión de la forma, ubicación y relación de las estructuras en los diferentes planos y vistas. Comprende la forma, relación y ubicación de la estructura, órgano o sistema representado teniendo en cuenta los diferentes planos y vistas. Comprende la forma, relación y ubicación de la estructura, órgano o sistema representado teniendo en cuenta los diferentes planos, vistas y cortes.
Recursos de diseño y grado de autonomía en su ejecución Construcción simple del modelo, réplica de imágenes del texto sin ninguna novedad. Desempeño mecánico ante la construcción del modelo anatómico (uso de modelos existentes). Construcción de modelo anatómico que representa la forma, relación y función de las estructuras anatómicas de forma general. Aborda la construcción del modelo de forma novedosa con autonomía. Aplicación de estrategias complejas y creativas para la construcción del modelo anatómico (puede incluir correlación anatomoclínica).
Explicación y presentación del modelo No hay claridad en la explicación y presentación del modelo, las ideas que se representan no tienen relación con el tema. Poca claridad en la explicación y presentación del modelo, las ideas representadas son poco entendibles. Explicación básica del modelo, el modelo presenta algunas deficiencias La explicación y las ideas que se representan en el modelo se presentan en forma lógica y están relacionadas con el tema. Claridad y precisión en la explicación del modelo, es capaz de detallar el proceso para la construcción del mismo y su respectiva representación.

Fuente: adaptado de la propuesta de taxonomía socioformativa de Tobón (2017).

A cada modelo presentado se le asignó un nivel de desempeño en cada dimensión de la rúbrica, como se muestra en el ejemplo siguiente:

Modelo anatómico (nivel de desempeño global: estratégico): prototipo del vil par craneal y su relación con la base de cráneo (figura 1).

Prototipo del vil par craneal y su relación con la base del cráneo

Figura 1: Prototipo del vil par craneal y su relación con la base del cráneo

Nota. A. muestra la base del cráneo en un plano transversal vista superior. B. muestra el cráneo en un plano sagital vista lateral derecha.
Fuente: elaboración propia.

Terminología anatómica internacional (nivel estratégico): el estudiante demostró excelente manejo de la terminología anatómica internacional. Para la construcción del modelo utilizó referentes anatómicos detallados y complejos:

Se empezó a dar volumen con el porcelanicrón, desde la parte medial donde es tallado el clivus, la protuberancia occipital interna, los tubérculos yugulares, el foramen magno, el canal del nervio hipogloso y el foramen yugularla, en cuanto a la parte lateral, con los bordes lamboideos del hueso occipital, los bordes superiores de la porción petrosa del hueso temporal y fosa parietal. (Descripciones anatómicas realizadas por el estudiante, tomadas del informe final sobre la construcción del modelo anatómico).

Ubicación espacial (nivel estratégico): el estudiante comprende la morfología de la base del cráneo y la ubicación y relación de las estructuras anatómicas, mediante la explicación del trayecto del vil par craneal en diferentes planos y vistas. El modelo se presenta desde diferentes planos y vistas (figura 1).

Recursos de diseño y grado de autonomía en su ejecución (nivel estratégico): el estudiante abordó la construcción del modelo anatómico de forma novedosa con autonomía. Definió un objetivo, buscó información en libros especializados y bases de datos, hizo una propuesta de creación, buscó y seleccionó los materiales y construyó el prototipo que muestra el vil par craneal y su recorrido en la base del cráneo simulando el impulso nervioso.

Explicación y presentación del modelo (nivel estratégico): el estudiante fue claro y preciso en la explicación del modelo, detalló el proceso para la construcción y su respectiva representación. Después presentó el modelo en el Simposio de Investigaciones de la Facultad de Salud de la Universidad del Valle y en el Congreso Panamericano de Anatomía del Cono Sur en el año 2020, y mostró una excelente comprensión del tema abordado.

Resultados y discusión

Valoración de los modelos elaborados por los estudiantes

En total, se construyeron doce modelos anatómicos (tabla 3) en los que se aprecia un abanico de grados de desempeño, desde el preformal hasta el estratégico. Estos resultados muestran que, aunque los estudiantes se estaban iniciando en la AMH y no poseían experiencia previa en la construcción de modelos, cinco de los doce estudiantes que lo hicieron lograron llegar hasta los niveles más avanzados: el autónomo y el estratégico, aunque otros cinco mostraron niveles iniciales.

Tabla 3: Niveles de los modelos elaborados por los estudiantes y su frecuencia

Niveles de los modelos Descripción del modelo Frecuencia
Preformales Construcción de modelos de órgano (corazón), que representan las estructuras básicas anatómicas (cavidades y su relación con los grandes vasos). 2
Receptivo Construcción de modelos (corazón humano y laringe), que representan estructuras anatómicas, estos fueron tomados de páginas web. 3
Resolutivo Construcción de modelos que representan la función muscular y el movimiento de articulaciones (antebrazo y mano). 2
Autónomos Construcción de modelo que representa el movimiento articular, guiado por textos anatómicos universitarios. 1
Estratégicos Construcción de modelos complejos y creativos que explican a profundidad la posición, relación, forma y función de las estructuras anatómicas.

Fuente: elaboración propia.

Los diferentes temas de la AMH escogidos por los estudiantes para la actividad de modelización se caracterizaron por incluir estructuras anatómicas pequeñas, difíciles de visualizar y que involucran procesos fisiológicos abstractos. Así, los modelos que representan los impulsos nerviosos (modelo 3D físico) y el modelo de la anatomía de oído medio e interno (modelo 3D digital) surgieron de la dificultad para comprender la forma, ubicación, relación y función de las estructuras, órganos y sistemas considerados en ellos. Para la comprender la anatomía humana es necesario representar mentalmente las estructuras físicas y tener la capacidad de girar las imágenes en los tres planos espaciales e imaginar movimientos y funciones (Pujol et al., 2016; Chaker et al., 2021).

Para la construcción de los modelos los estudiantes hicieron uso de la tecnología, puesto que el desarrollo de diferentes herramientas interactivas, que permiten representar espacialmente las estructuras anatómicas, son eficientes para lograr el aprendizaje. No obstante, la visualización pasiva de todos estos recursos digitales no favorece no es suficiente (Hoyek et al., 2020). Para Brenton et al. (2007), los modelos en sí mismos tienen poco valor educativo y profesional sin un marco de ejecución cuidadosamente considerado, por lo que es necesario involucrar a los estudiantes en la elaboración de modelos.

A continuación, se describen los otros modelos valorados en el nivel estratégico, que, junto con el que se describió en el apartado de metodología, constituyen los cuatro evaluados con mayor nivel de desempeño. Los dos primeros que se describen fueron presentados en el Simposio de Investigaciones de la Facultad de Salud de la Universidad del Valle y en el XXII Congreso de Anatomía del Cono Sur.

I. Modelo 3D digital: anatomía del oído medio e interno

Para la construcción de este modelo los estudiantes iniciaron con una disección exploratoria de un hueso temporal humano y crearon una guía de disección. A continuación, diseñaron una guía especializada de abordaje de hueso temporal intracraneal que incluyó esquemas de disección originales basados en la morfología del oído. Su elaboración se basó en la lectura, comparación y análisis de textos y artículos sobre la anatomía humana de oído y en una discusión con expertos acerca de la disección y entrenamiento en el manejo de instrumentos quirúrgicos básicos. Luego, realizaron un trabajo interdisciplinar con un ingeniero biomédico para lograr el diseño 3D del oído y ubicarlo en los diferentes planos anatómicos. Con colores identificaron y diferenciaron las estructuras más importantes: arteria carótida interna, nervios facial y vestibulococlear, canales semicirculares, cóclea, huesecillos del oído medio y membrana timpánica, entre otros (figura 2). La relación anatómica de las estructuras fue pensada en el modelo digital, para acercarse a la disposición de estas en un oído humano.

Modelo 3D digital del oído humano, creado por Nathalie Torres, 2021 (estudiante programa académico de Medicina y Cirugía- Universidad del Valle)

Figura 2: Modelo 3D digital del oído humano, creado por Nathalie Torres, 2021 (estudiante programa académico de Medicina y Cirugía- Universidad del Valle)

Fuente: elaboración propia.

II. Modelo analógico: una historia en el plexo braquial

Para este modelo, los estudiantes inicialmente leyeron con detenimiento el tema en textos universitarios, revisaron diferentes plataformas virtuales y libros tipo atlas. Después, discutieron sobre la forma de representación más adecuada y decidieron escribir una analogía entre el plexo braquial y las relaciones familiares, una especie de cuento al que llamaron "Una historia en el plexo braquial" (figura 3).

Portada del cuento "Una historia en el plexo braquial"

Figura 3: Portada del cuento "Una historia en el plexo braquial"

Posteriormente, trabajaron de forma interdisciplinar con un estudiante de semestre avanzado con conocimientos en ilustración digital y animación para diseñar los personajes relacionando con la terminología, posición y correlación anatomoclínica. Por ejemplo, el nervio mediano, que permite la movilidad de músculos en el antebrazo y mano fue representado por un personaje que simulaba un predicador, pues la lesión de esta estructura puede producir una patología conocida como mano de predicador, lesión que dificulta la movilidad de la mano. La animación se encuentra disponible en la plataforma de YouTube1.

III. Modelo 3D físico: simulador de impulsos nerviosos

Este modelo surge de la necesidad de los estudiantes de comprender la ubicación, relación, función y correlación anatomoclínica de las estructuras vasculonerviosas del tórax. Argumentan que es complejo identificar estas estructuras en los cadáveres, debido al deterioro y la abstracción del impulso nervioso. Para su construcción, los estudiantes realizaron un análisis sobre el tema de interés en diferentes textos de anatomía humana, posteriormente fabricaron la reja costal en resina, detallaron los accidentes óseos y diseñaron los sistemas eléctricos para simular el funcionamiento de las estructuras nerviosas (figura 4).

Simulador de impulsos nerviosos, realizado por Julián Guevara (2020, estudiante del programa académico de Medicina y Cirugía- Universidad del Valle

Figura 4: Simulador de impulsos nerviosos, realizado por Julián Guevara (2020, estudiante del programa académico de Medicina y Cirugía- Universidad del Valle

Fuente: elaboración propia.

Esta propuesta, que pretende ser accesible y replicable en cualquier región del cuerpo, permite la demostración funcional de los impulsos nerviosos y el cálculo de la magnitud del daño cuando hay afectación de un nervio. También explica funcionalmente el dolor referido y el dolor visceral y facilita el reconocimiento de estructuras, su forma y relaciones anatómicas.

Dificultades manifestadas por los estudiantes

A partir de las anotaciones recogidas en el diario de campo y del análisis de los modelos realizados por los estudiantes, se identificaron y categorizaron dos tipos de dificultades que se describen a continuación:

  1. La comprensión y el uso de la terminología anatómica internacional, pues las descripciones de estructuras, órganos y sistemas del cuerpo humano utilizan elementos gramaticales como son los afijos y vocabulario de origen griego y latín, sinónimos, epónimos y palabras polisémicas que pueden ser desconocidas para el estudiante. Este conocimiento es necesario para que el estudiante logre relacionar los términos anatómicos con la ubicación, forma, relación y función de las estructuras. De igual manera, esta información es fundamental para que el estudiante logre comprender diferentes textos anatómicos especializados, puesto que, las descripciones anatómicas detalladas y la correlación clínica suelen utilizar términos desconocidos y complejos.

  2. La identificación y diferenciación de estructuras entre los modelos anatómicos. Las representaciones físicas y digitales son variadas y es necesario un conocimiento profundo de forma, relación y función de los órganos para identificar las diferentes estructuras en modelos científicos. Diferenciar características en estructuras tridimensionales, reconocer y aplicar traslaciones y giros sobre las figuras, diferenciar las imágenes en distintas posiciones y tamaños y construir estructuras tridimensionales a partir de representaciones bidimensionales es de una alta complejidad.

Durante la actividad de modelización, los estudiantes manifestaron dificultades para comprender diferentes textos especializados, las descripciones anatómicas detalladas y la correlación clínica suelen utilizar términos desconocidos y complejos. De acuerdo con Borrero (2008), el ingreso de los estudiantes a la universidad significa "una iniciación a los lenguajes propios de las disciplinas", por lo que es importante que el profesor acompañe los procesos de lectura y escritura y piense en actividades y talleres que puedan favorecer estos procesos.

Propuesta para la modelización

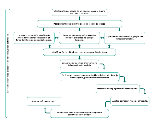
A partir del análisis del proceso de modelización y de los resultados obtenidos, se propone un esquema para guiar la construcción de modelos anatómicos por parte de los estudiantes (figura 5). Esta guía no pretende ser un esquema rígido, paso a paso, de las actividades que se deben desarrollar: el orden propuesto debe entenderse como flexible, pues el aprendizaje es un proceso complejo en el que intervienen múltiples factores que cambian según cada individuo. Se puede iniciar con diferentes actividades, según interés, posibilidades y conocimientos previos.

Esquema para la construcción de modelos anatómicos de los estudiantes

Figura 5: Esquema para la construcción de modelos anatómicos de los estudiantes

Fuente: elaboración propia.

La guía parte del interés particular sobre una estructura, órgano, región o sistema del cuerpo humano, y se invita a plantear preguntas acerca del tema, derivadas del interés sobre la importancia, la función de las estructuras, conformación, ubicación anatómica, aspectos diferenciadores, implicaciones en la salud por su afectación, entre otras. La actividad de lectura, comparación y análisis de textos de anatomía humana permite que el estudiante contraste varias descripciones anatómicas, de tal manera que identifiquen diferencias en la forma que tienen los autores de presentar el contenido escrito y gráfico, así como, el vocabulario, uso de epónimos y los consensos y controversias que existentes. A su vez, esta actividad, ayuda a aclarar confusiones en el uso de la terminología anatómica. Los ejercicios de lectura y escritura favorecen el pensamiento crítico, la observación y el uso adecuado de los términos anatómicos (Lachman y Pawlina, 2006).

Por su parte, la observación y análisis de diversos modelos anatómicos existentes permite al estudiante aclarar dificultades en cuanto a la ubicación espacial (Pujol et al., 2016; Chaker et al., 2021), teniendo en cuenta los planos, cortes y vistas utilizados en anatomía humana. La identificación y diferenciación de estructuras en diferentes modelos anatómicos es una actividad compleja que necesita comprensión del tema estudiado; también es posible que en esta actividad el estudiante valore aspectos positivos y negativos de los modelos que puedan servir para su propia creación. La evaluación y formación de habilidades espaciales, específicamente el entrenamiento en visualización, orientación, capacidad espacial dinámica y rotación mental son necesarias para lograr la comprensión, representación y ubicación de las estructuras corporales, estas han sido trabajadas por medio de diversos modelos digitales y físicos (Langlois et al., 2019).

Las actividades de observación, indagación y experimentación ayudan al estudiante a crear sus propias descripciones sobre la forma, textura, ubicación, relación y función de la estructura, órgano, región o sistema de interés. Estos ejercicios experimentales son recomendadas por filósofos e historiadores para favorecer la construcción de conocimiento, la experiencia que tienen los estudiantes durante la práctica les permite organizar el pensamiento y plantearse preguntas importantes para comprender los temas de su interés (García y Estany, 2010).

Posterior a estas actividades se sugiere que los estudiantes identifiquen las dificultades para comprender el tema de interés y retomen las actividades anteriores con el objetivo de poder solucionarlas, de esta manera, es posible con el grupo de trabajo concertar ideas y plantear el propósito del modelo a construir, la actividad de modelización puede involucrar asesorías con profesores y profesionales de diferentes áreas, de tal manera que puedan aclarar dudas y ampliar las propuestas planteadas.

Para desarrollar la propuesta es fundamental que los estudiantes asuman un alto compromiso, puesto que es necesario una búsqueda y análisis constante de información, así como la puesta en marcha de actividades prácticas creativas que permitan representar la estructura, órgano o sistema del cuerpo humano de interés. Cheng et al. (2017) plantean que la modelización es una estrategia de aprendizaje efectiva, puesto que los estudiantes construyen sus propias representaciones, permitiéndoles plantear sus propias explicaciones.

También es necesario que cuenten con asesoría por parte del profesor, quién actúa como guía y facilitador del proceso y gestiona redes de apoyo que permitan llevar a cabo la propuesta de modelización que está planteando el grupo de estudiantes. Finalmente, la guía de construcción de modelos anatómicos propone un ejercicio de escritura de todo el proceso durante la construcción del modelo, que permita el sometimiento en una revista local universitaria o la exposición de sus trabajos en eventos nacionales e internacionales.

En la guía se plantean preguntas para orientar la modelización enfatizando en las generalidades fundamentales para poder comprender la AMH como la ubicación, forma, relación y función, el conocimiento de la terminología internacional, la posición anatómica y los términos de referencia preguntas tales como: ¿por qué te interesa este tema?, ¿por qué es importante aprender sobre este tema?, ¿cuál es la función de estas estructuras?, ¿qué implicaciones en la salud del ser humano se ven afectadas por una alteración en este sistema, región u órgano?, ¿qué estructuras anatómicas lo conforman?, ¿las estructuras qué forma tienen?, ¿cuál es la ubicación anatómica de las estructuras?, ¿cómo se relacionan las estructuras siguiendo la posición anatómica de referencia?, ¿cómo se pueden diferenciar?, ¿cómo se pueden representar a través de un modelo?, ¿cómo se puede explicar este tema de interés? Estas ideas son pilares para la enseñanza y el aprendizaje de la AMH.

Finalmente, hay que indicar que la guía para el proceso de construcción de modelos, propuesto por Justi (2006) ha sido un referente importante para la elaboración de la propuesta presentada. La pauta de Justi parte del planteamiento de un objetivo específico y a partir de este, se espera que el estudiante obtenga y organice las experiencias, así como la búsqueda de fuentes adecuadas, se enfatiza en importancia que tiene la creatividad para lograr elaborar un modelo mental; posteriormente, la toma de la decisión acerca de la forma de representación, la comprobación del modelo y la finalización de este por medio de su socialización. No obstante, hay que resaltar que la propuesta que se hace en este trabajo es más específica, ya que se circunscribe a la modelización con estudiantes que se encuentran aprendiendo sobre la AMH.

Conclusiones

En este estudio se han identificado cinco tipos de modelos elaborados por los estudiantes y que se han denominado como preformales, receptivos, resolutivos, autónomos y estratégicos, Los resultados obtenidos muestran que algunos estudiantes, sin experiencia previa en actividades de modelización, con el apoyo y la guía adecuados son capaces de elaborar modelos con un alto nivel de desempeño (nivel estratégico). No obstante, también se ha constatado que un buen número de ellos solo alcanzaron niveles bajos de desempeño (preformales y receptivos). Las estructuras anatómicas pequeñas, con una relación espacial compleja y los procesos fisiológicos abstractos que requieren la elaboración de modelos mentales para su comprensión, fueron los temas de elección.

En cuanto a las dificultades que muestran los estudiantes cuando se involucran en actividades de modelización en AMH, se encuentran la pobre ubicación espacial. Se percibe una gran dificultad para lograr identificar y diferenciar estructuras anatómicas especialmente en cadáveres y órganos animales homólogos. También se constata la falta de comprensión en el uso de la terminología anatómica internacional para describir las estructuras anatómicas.

Limitaciones de la investigación

El número de modelos anatómicos analizados en esta investigación no es alto, pues los estudiantes participaron de forma voluntaria en esta experiencia didáctica. Solo se ha trabajado con estudiantes del programa académico de Medicina y Cirugía de una universidad específica, por lo que sus resultados no podrían ser generalizados.

Desde el punto de vista metodológico, se usó una rúbrica de valoración de modelos adaptada de una propuesta por Tobón (2017), así que sería necesario revisarla y ajustarla más a la valoración de modelos anatómicos. Además, sería factible utilizar otros instrumentos para evaluar el impacto de la modelización en el aprendizaje de la AMH.

Implicaciones educativas y propuesta para continuar la investigación

A partir de los resultados obtenidos, es necesario incentivar más a los estudiantes en la participación de la experiencia de modelización y ofrecerles las ayudas y orientaciones necesarias para que se involucren en estas tareas y logren alcanzar altos niveles de desempeño. Con esta finalidad el esquema para modelización propuesta en este trabajo puede considerarse una hipótesis de trabajo y que habría que testar con diferentes grupos de estudiantes en diversos contextos. Para involucrar inicialmente a los estudiantes, podría comenzarse la propuesta didáctica contextualizando en hechos del mundo (enfermedades, accidentes, historias evolutivas, etc.) que sean relevantes y de interés para los y las estudiantes y que requieran para su comprensión, el desarrollo de modelos anatómicos, que darían sentido al problema que van a tratar.

Finalmente, también es importante profundizar en las dificultades que tienen los estudiantes en cuanto a la ubicación espacial y la comprensión de la terminología anatómica para ayudar en su proceso de formación.