La comprensión de conceptos a partir de la elaboración de representaciones en un ambiente computacional3

Understanding concepts from the development of representations in a computer environment

A compreensão de conceitos a partir da construção de representações em um ambiente computacional

Luis Bayardo Sanabria Rodríguez1
Jaime Ibáñez Ibáñez2

1 Doctor en Educación Área Educación Ciencias Naturales de la Universidad Pedagógica Nacional. Profesor de la Universidad Pedagógica Nacional. Miembro del Grupo de Investigación Cognitek. Bogotá, Colombia. lubsan@pedagogica.edu.co
2 Doctor en Educación y Magíster en Tecnologías de la Información aplicadas a la Educación. Profesor de la Universidad Pedagógica Nacional. Miembro del Grupo de Investigación Cognitek. Bogotá, Colombia. jibanez@pedagogica.edu.co

Artículo recibido el 30 - 05 - 2012 y aprobado el 23 - 04 - 2015


Resumen

Este artículo presenta un estudio encaminado a validar un sistema de aprendizaje basado en modelos de representación estructurada. La investigación busca evaluar la comprensión de los aprendices cuando interactúan en ambientes hipermediales en acciones que les permiten obtener su propia ontología a partir de un texto o de la lectura de un ambiente hipermedial creado por un experto, elaborar una representación y transferirla a un modelo computacional. Está dirigido a estudiantes de primer semestre de Licenciatura en Diseño y Electrónica, quienes interactúan en dos ambientes de aprendizaje apoyados en tecnologías de la información: uno, orientado al estudio de un texto lineal sobre sistemas mecánicos y posterior representación y construcción de un hipertexto sobre la comprensión del texto; y otro, dirigido al estudio de un hipertexto sobre el mismo tema y posterior representación de lo comprendido. El método incluye un estudio cuantitativo por medio del análisis de varianza realizado con la prueba F para establecer diferencias de los puntajes alcanzados en la prueba de comprensión de los grupos, combinado con la cuantificación de los conceptos, relaciones entre conceptos y los descriptores que definen cada concepto, para determinar diferencias en la representación de los dos grupos. Los resultados indican que en el primer caso no existen diferencias significativas en la comprensión de los dos grupos. Con relación a la representación de conceptos, se evidencian diferencias significativas a favor del grupo que estudió el hipertexto elaborado por un experto, lo cual indica que sus representaciones fueron sintácticamente más ricas a diferencia de aquellos que estudiaron un texto lineal y elaboraron su propio hipertexto.

Palabras claves: Hipermedia, comprensión de conceptos, ambiente de aprendizaje, representación de conocimiento, redes semánticas.


Abstract

This paper presents a study to validate a learning system based on structured representation models. The research aims to assess apprentices' understanding when they interact in hypermedia environment actions so that they get their own ontology from a text or after reading a hypermedia environment prepared by an expert, develop a representation and transfer it to a computer model. In this research participate students from first semester from the bachelor's in Design and Electronics, who interact in two learning environments supported by information technologies: one aimed at studying a linear text on mechanical systems and subsequently representing and constructing a hypertext on text comprehension; and another, addressed to the study of a hypertext on the same topic and the subsequent representation to show their understanding. The method includes a quantitative study by analysis of variance using the F test to establish differences in the scores achieved by the groups in the comprehension test, combined with quantification of concepts, relationships between concepts and descriptors that define each concept to determine differences in the groups' representations. The results show no significant differences in comprehension by either group. However, in terms of concept representation there were significant differences. The group that studied the hypertext prepared by an expert performed better, which indicates that their representations were syntactically richer as compared to those presented by the students who studied a linear text and developed their own hypertext.

Keywords: Hypermedia, concept comprehension, learning environment, knowledge representation, semantic networks.


Resumo

Este documento apresenta um estudo desenvolvido para validar um sistema de aprendizagem baseado em modelos de representação estruturada, entendida como a representação do conhecimento através de modelos conexionistas e da tecnologia da informação. Esta pesquisa busca avaliar a compreensão dos aprendizes quando interagem em ambientes hipermídia em ações que os permitem obter sua própria ontologia a partir de um texto ou da leitura de um ambiente hipermídia elaborado por um especialista, elaborar uma representação e transferi-la para um modelo computacional. Destina-se a estudantes do primeiro semestre de Licenciatura em Design e eletrônica, que interagem em dois ambientes de aprendizagem apoiados em tecnologias da informação: um orientado ao estudo de um texto linear sobre sistemas mecânicos e posterior representação e construção de um hipertexto sobre a compreensão do texto; e outro, dirigido ao estudo de um hipertexto sobre o mesmo tema e posterior representação do que foi compreendido. O método inclui um estudo quantitativo por meio da análise de variância mediante o teste F para estabelecer diferenças dos escores obtidos no teste de compreensão dos grupos combinado com a quantificação dos conceitos, relações entre os conceitos e os descritores que definem cada conceito, para determinar diferenças na representação dos grupos. Os resultados indicaram que, no primeiro caso, não existem diferenças significativas na compreensão dos dois grupos. Em relação à representação de conceitos, foram evidenciadas diferenças significativas a favor do grupo que estudou o hipertexto elaborado por um especialista, o que indica que suas representações foram sintaticamente mais ricas em comparação com aqueles que estudaram um texto linear e elaboraram seu próprio hipertexto.

Palavras chave: Hipermídia, compreensão de conceitos, ambiente de aprendizagem, representação do conhecimento, redes semânticas.


Introducción

La comprensión de conceptos se basa principalmente en la habilidad de los aprendices para construir una representación mental de los hechos descritos en un texto impreso. Tal representación requiere de una serie de procesos cognitivos y metacognitivos conducentes a una comprensión profunda de conocimientos. El planteamiento de Oakhill (1996) incluye tres procesos de los cuales se podría derivar un modelo mental. El primero se refiere a la integración de significados de las oraciones individuales y parágrafos, esto es, la obtención de inferencias. El segundo proceso se relaciona con la identificación de la estructura y las ideas principales del texto. El tercero consiste en ir más allá de lo que está expresado en el texto, de tal forma que se vayan enlazando ideas para formar un modelo coherente global y se genere un conocimiento general que produzca una comprensión de los conceptos por parte del aprendiz.

La transferencia de los procesos anteriores en el estudio de la comprensión de conceptos utilizando ambientes computacionales obliga a pensar en la integración de significados a partir de otros medios de interacción con el usuario, tales como modelos estructurados en formatos hipermediales, donde se conjugan la imagen, el texto y el audio y hay una inmersión del sujeto que navega a través de estos medios. Suponemos que estas fuentes conforman un escenario rico semánticamente para que el aprendiz pueda hacer un mayor número de inferencias de su proceso exploratorio. La percepción de una estructura en este tipo de ambientes es una tarea que compromete al lector en un proceso constructivo donde, hipotéticamente, este comienza por identificar la coherencia de los nodos que le permiten navegar por el texto y sigue con la búsqueda de información a través de las jerarquías conceptuales que están inmersas en el modelo computacional. Este proceso constructivo llevaría a la formalización por parte del aprendiz de lo que Gruber (1995) denomina la estructura ontológica. La visión de conceptos en una estructura ontológica es lo que podría considerarse una comprensión profunda de conceptos. Esta investigación busca evaluar la comprensión de los aprendices cuando interactúan en ambientes hipermediales en acciones que les permiten obtener su propia ontología a partir de un texto o de la lectura de un ambiente hipermedial elaborado por un experto, elaborar una representación y transferirla a un modelo computacional. La integración de estos procesos promete resultados alentadores en la comprensión profunda de conocimientos.

En la primera parte del artículo se hace una revisión de los antecedentes que se refieren a la comprensión de conceptos en relación con su estructura sintáctica y semántica, la representación mental de los textos y el uso de las tecnologías digitales para modelar los conceptos. La segunda parte se refiere a la metodología enmarcada en un estudio cuasiexperimental que compara la interacción de dos grupos que estudian un texto en dos formatos: lineal e hipertextual. El primero, crea su propio hipertexto a partir de la comprensión del texto. Los dos grupos elaboran una representación semántica que deducen de los textos elaborados en los formatos. El tercer aparte del documento se refiere al análisis de los datos obtenidos de la evaluación por medio de una prueba de conocimiento y las representaciones obtenidas de los sujetos. Finalmente se presentan las conclusiones obtenidas a partir de las inferencias de los resultados y la contrastación con los planteamientos teóricos.

Literatura y antecedentes

La literatura plantea la comprensión de conceptos, articulada al estudio de modelos cognitivos, explícitos en estructuras representacionales que están inmersas en modelos computacionales como son el hipertexto y el uso de medios como la imagen y la representación gráfica. Esta estructura teórica se construye a partir de investigaciones realizadas en el campo de la comprensión profunda de conceptos, la representación espacial del lenguaje textual, la modelación mental del individuo y la representación de conocimiento estructurado. Para el caso de nuestro estudio, la comprensión profunda se refiere a conceptos de sistemas mecánicos.

De acuerdo con Kintsch (1998), los elementos que forman parte del proceso de comprensión son las percepciones, los conceptos, las ideas y las imágenes. Según este planteamiento, un agente que comprende tiene unos objetivos específicos, una base de conocimiento, una experiencia y una situación perceptual. A partir de la estructura del agente, el proceso de comprensión requiere de la construcción de modelos situacionales o mentales espaciales, tal como lo esbozan los estudios de Perrig y Kintsch (1985), quienes investigaron las inferencias que se generaban a través de modelos situacionales espaciales en la comprensión de los lectores. En esta línea Perfetti, Landi y Oakhill (2005) consideran que los procesos de comprensión de la representación mental se dan en varios niveles y a través de unidades de lenguaje: nivel de palabra (proceso léxico), nivel de oración (proceso sintáctico) y nivel de texto. Estos niveles incluyen los procesos de identificación de palabras, análisis, mapeo referencial y una variedad de procesos inferenciales que contribuyen, interactuando con el conocimiento conceptual del lector, para producir un modelo mental del texto. Este planteamiento teórico es confirmado por otros autores, como Garnham (1981) y Johnson-Laird (1983). De otro lado, Graesser y Wiemer-Hastings (1999) afirman que el trabajo desarrollado por los estudiantes cuando leen un texto o hipertexto, se constituye en un micromundo plasmado en una red de conceptos que refleja el conocimiento adquirido en el proceso de lectura y comprensión de los textos. Esta red es una representación espacial del modelo mental de los individuos.

Otro componente de la comprensión de textos lo constituyen el conocimiento sintáctico y el semántico. Estos dos elementos podrían servir como una señal para la construcción de significado de un texto, habilitando al lector para hacer ciertas predicciones acerca de la construcción de oraciones. Desde el punto de vista semántico, el conocimiento de vocabulario se constituye en uno de los mejores predictores de la comprensión lectora (Carroll, 1993). Autores como Thorndike (1973), Seigneuric y Ehrlich (2005), Bast y Reitsma (1998); De Jhon y Van der Leij (2002) evalúan la importancia del conocimiento del vocabulario en la comprensión lectora.

Las referentes teóricos tratados hasta ahora relacionan la comprensión hacia una concepción más profunda que lleva a plantear la manera como los aprendices representan y conectan los conceptos. Para ello se supone que los aprendices crean modelos mentales, representaciones e imágenes de los conceptos en su mente. Estas imágenes están conectadas a la información acumulada por el aprendiz. La forma como están conectadas las imágenes representa el sentido de lo que el aprendiz ha realizado. La naturaleza de la experiencia de aprendizaje influye en la manera en que los aprendices construyen las representaciones. De acuerdo con Graesser, Swamer, Baggett y Shell (1996), la comprensión profunda incluye lo pragmático, las inferencias y el conocimiento del mundo. Los autores presentan tres componentes de la comprensión profunda: los patrones de diálogo, la generación de inferencias basadas en conocimiento y la formulación de preguntas. Las investigaciones de Graesser y Clark (1985), King (1994b), Wagener y Wender (1986) son un aporte al estudio cada uno de estos componentes en el proceso de comprensión.

Desde el punto de vista de la inclusión de tecnologías informáticas para el estudio de la comprensión, surge una transformación de la teoría de la comunicación en una teoría de procesos, fundamentada en medios, preparados para transmitir diferentes tipos de información, donde las gráficas, los videos y las animaciones generan un modelo combinado para comprender. Los trabajos de Hegarty, Carpenter y Just (2000), Amadieu, Tricot y Mariné (2006), Hegarty, Narayanan y Freitas (2002) incursionan en este nuevo modelo de estudio de los procesos de comprensión, donde el uso de formatos hipermediales y la comprensión de textos acompañada de diagramas y gráficos ayudan a mejorar los resultados de la comprensión e involucran a los aprendices en procesos de animación mental con los cuales generan modelos situacionales.

La representación de conocimiento como un resultado de los procesos de comprensión es otro factor por tener en cuenta en el estudio desarrollado. Davis, Shrobe y Szolovits (1993) definen la representación de conocimiento a partir de los roles que desempeña en la realización de una tarea. Según esta tesis, la representación de conocimiento podría ser un conjunto de compromisos ontológicos que sustituyen el pensamiento acerca del mundo, es decir, los compromisos ontológicos se sitúan como un poderoso par de lentes para determinar lo que se puede ver del mundo. Los términos de la representación se trasladan a las inferencias como elemento central de la comprensión. Para representar las inferencias existe un conjunto de herramientas como la lógica, las reglas, las redes semánticas, los marcos, entre otros; estas herramientas conforman las tecnologías de la representación de conocimiento. La lógica incluye una disposición ontológica para ver el mundo en términos de entidades individuales y relaciones entre ellas, los sistemas basados en reglas ven el mundo en términos de objetos, atributos, valores y reglas de inferencia que sirven para conectar los anteriores. Los trabajos de Minsky (1975), Jonassen, Beissner y Yacci (1993) definen esquemas de representación como elementos que permiten organizar estructuras semánticas de la mente de los individuos. Estos elementos se transforman en redes y sistemas de marcos que externalizan la concepción que tiene el ser humano del mundo.

Investigaciones como las planteadas por Hegarty, Narayanan y Freitas (2002), Marra y Jonassen (2002), Feghali (1991), Daley, Shaw, Balistrieri, Glasenapp y Piacentine (1999) estudian la representación semántica de los individuos definida a partir de estructuras conceptuales para determinar la comprensión en la solución de problemas, en la transferencia de conocimiento, en la representación espacial y en la animación mental. El fundamento principal de nuestro trabajo es el estudio de la representación semántica para investigar la comprensión. Para ello se abordan temas como las redes semánticas y los sistemas de marcos que sirven como base para el desarrollo de los ambientes de aprendizaje (Collins, Quillian y Lee, 1972; Minsky, 1975). Basados en estos principios teóricos se plantea el estudio de la interacción del individuo en estos escenarios. El aporte de este estudio se relaciona con el interés de utilizar las tecnologías de la información en el proceso de comprensión, por medio de la interacción con ambientes constructivistas que llevan al estudiante a la comprensión de conceptos a partir de la construcción y la identificación de ontologías de los autores de hipertextos. Con esto se busca contrastar los resultados de evaluación de la comprensión a través de cuestionarios de preguntas y los resultados de la representación de categorías conceptuales en el proceso de comprensión de textos.

Metodología

El enfoque metodológico se basa en un diseño cuasiexperimental que utiliza un método cuantitativo para determinar la recolección y el análisis de los datos. Con este método se logra la integración de los resultados y la generación de inferencias. Esta investigación incluye el análisis de medias para establecer las diferencias entre los puntajes alcanzados en la prueba de comprensión de conceptos por dos grupos de estudiantes: uno, que estudia un texto lineal, elabora una representación semántica sobre lo comprendido y construye un hipertexto, y otro, que estudia un hipertexto y realiza una representación semántica del mismo. Este análisis se combina con la transferencia de los modelos de representación a un estado de cuantificación (Doerfel y Barnett, 1999; Jonassen, 2006) que determina los conceptos, la profundidad en el manejo de jerarquías y los descriptores que definen cada concepto, para luego analizarlos estadísticamente, en función de determinar diferencias en la representación de los dos grupos. Con este estudio se busca comparar los datos obtenidos de la evaluación final en los dos grupos de estudiantes y los resultados de la representación de conceptos en el proceso de comprensión.

Participantes

En la investigación participan 91 estudiantes entre hombres y mujeres de primer semestre del programa de licenciatura en Diseño Tecnológico y Electrónica, cuyas edades oscilan entre 16 y 20 años. Las tareas por realizar en esta experiencia están articuladas al curso de Fundamentos de Tecnología, donde uno de los temas de estudio son los sistemas mecánicos. Los estudiantes tienen conocimientos básicos de física y manejo del computador.

Instrumentos para la recolección de la información

Para la recolección de información se diseñaron guías de interacción con el ambiente de aprendizaje, cuestionarios de preguntas cerradas, ambientes computacionales y se adecuaron formatos (matrices) para recoger la información de la representación semántica.

Para realizar el análisis estadístico se utilizó el software Statistic, versión 6.5, con el cual se realizó la prueba F que permitió comparar las variables del estudio.

La guía de apoyo para interactuar con ambiente de aprendizaje les facilitó a los estudiantes el trabajo para comprender y desarrollar la tarea sobre la cual se obtuvo información de la representación de conocimiento generada por cada uno. La aplicación de cuestionarios permitió obtener los datos para realizar el análisis entre los grupos.

Procedimiento

Para llevar a cabo el estudio se tomaron dos grupos estudiantes: uno de Diseño Tecnológico y otro, de Electrónica. Cada grupo tenía acceso a una forma de interacción en el ambiente de aprendizaje. El primero estudiaba un texto sobre sistemas mecánicos y realizaba una representación de lo que había comprendido. Esta representación se hacía evidente por medio de una red semántica, la cual podían transformar en un modelo hipertextual, utilizando una herramienta computacional dispuesta para construir los nodos y el sistema de navegación del hipertexto. El segundo grupo estudiaba un hipertexto sobre el mismo tema del grupo anterior y, posteriormente, elaboraba una representación de lo comprendido. Para ello utilizaba la misma estrategia del primer grupo, consistente en la construcción de una red semántica. Finalmente los dos grupos se sometían a un mismo proceso de evaluación por medio de una prueba de selección múltiple. La investigación utiliza dos formas de recolección de información: la primera, se refiere a los datos obtenidos a través de una prueba relacionada con el conocimiento de conceptos aprendidos en la interacción con los dos ambientes (el ambiente de construcción de un hipertexto y el ambiente de interpretación de un hipertexto); este cuestionario realizado con el modelo de preguntas de selección múltiple indaga acerca de los conceptos aprendidos. La segunda forma utilizada es la obtención de datos derivados de la representación de conceptos en el proceso de comprensión del texto e hipertexto. Este proceso se realiza a partir de la interpretación de las estructuras semánticas elaboradas por los estudiantes.

Análisis de resultados

El análisis de datos se basa en los registros de la prueba de comprensión realizada a los dos grupos de estudiantes y el análisis de la representación de conceptos. A continuación se presentan los datos obtenidos mediante la prueba F para los dos casos. La prueba F se realiza para establecer si existen diferencias significativas entre las medias de dos o más grupos tomando como parámetro la probabilidad de error (P). Cuando este valor es menor de 0,05 se considera que las medias de los grupos difieren significativamente (Ritchey, 2004).

La comparación de los resultados de la prueba de comprensión entre los dos grupos experimentales se realizó de acuerdo a las siguientes variables: como variable independiente se consideró el tipo de fuente de información para realizar la representación (texto lineal e hipertexto) y como variable dependiente la comprensión de conceptos de sistemas mecánicos.

Prueba de comprensión

Los datos recolectados corresponden a dos grupos de estudiantes seleccionados de manera aleatoria. Para procesar los datos se utiliza el análisis de varianza con prueba F para establecer el nivel de significación de las diferencias entre las medias de los puntajes alcanzados en la prueba de comprensión de los grupos.

Los resultados obtenidos en el análisis se evidencian en las medias de los grupos. Los resultados de las medias de la prueba de comprensión en cada uno de los grupos se muestran en la tabla 1:

La figura 1 ilustra las medias de los grupos experimentales: hipertextual (Grupo 1) y textual (Grupo 2). El análisis de las medias en los dos grupos muestra valores muy similares; sin embargo, para determinar si existe diferencia significativa entre ellas aplicamos la prueba F, cuyos valores se indican en la tabla 2.

En la tabla 2 se observa un valor de F = 0,0089221, con 89 grados de libertad y un valor p de 0,92, muy por encima del parámetro establecido de 0,05; lo que significa que no existen diferencias significativas entre los dos grupos experimentales. Este resultado reafirma los hallazgos de Hegarty, Narayan y Freitas (2002), en el sentido de presentar la información en diferentes modalidades. Cuando se trata de los mismos contenidos temáticos, la manera como se presenta la información, ya sea hipertextual o textual, no afecta la comprensión.

Para el caso de la representación donde los estudiantes elaboraron redes semánticas de lo que comprendían cuando leían un texto o un hipertexto hubo algunas tendencias sin ser significativas en la forma de realizar mejores representaciones que favorecían a aquellos estudiantes que exploraban imágenes estáticas de un mecanismo para imaginar su funcionamiento que luego podían leer en un texto. Esto es análogo al trabajo de Hegarty et al., quienes encontraron que los estudiantes que animaban mentalmente un sistema mecánico intentando imaginar cómo trabajaba, antes de ver la presentación animada del mismo, realizaban mejores descripciones del sistema mecánico en comparación con aquellos que simplemente exploraban la presentación animada sin haber realizado una animación mental.

De este análisis se infiere que cuando se reflexiona sobre diagramas estáticos antes de leer su contenido en un texto, se construyen modelos mentales que permiten mejores representaciones durante el proceso de comprensión.

Análisis de los procesos de representación

El análisis de la representación de conceptos complementa las pruebas de evaluación desarrolladas durante el proceso de comprensión de texto e hipertexto. Este análisis se basa en la teoría de redes semánticas (Collins, Quillian y Lee, 1972; Brachman, 1977) y se constituye a partir de los modelos espaciales elaborados por los estudiantes. La figura 2 muestra el modelo para el análisis de las estructuras conceptuales de los sujetos. El modelo se configura a partir de una red semántica estructurada en nodos y enlaces que identifican los conceptos y sus relaciones.

La evaluación de las redes semánticas construidas por los estudiantes toma como base los criterios representados en la figura 2. Estos criterios se determinan con base en las consideraciones planteadas por Jonassen (2006):

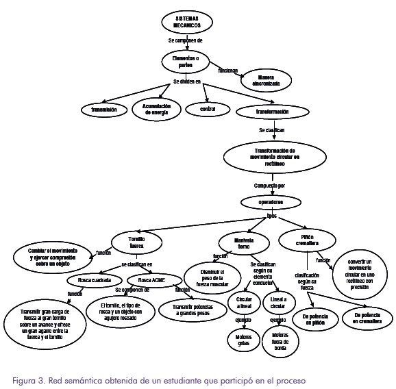
La figura 3 muestra un ejemplo de la estructura semántica representada por un estudiante después de realizar el estudio del texto. Esta instancia permite visualizar la fuente de información que dio origen a los datos, objeto del presente análisis.

A partir del análisis realizado a las redes de conceptos de los estudiantes, utilizando el modelo de la figura 2, se obtienen los datos que se convierten en valores cuantificables. Estos datos resultantes incluyen el conteo y puntuación del número de conceptos, descriptores y relaciones que evidencia la representación semántica de los sujetos que participaron en la experiencia. Con el fin de poder contabilizar el número de elementos de la representación para realizar un análisis estadístico, se le asigna un valor de 1 a cada elemento de la red.

El análisis de datos se basa en los registros de la representación lograda por los dos grupos de estudiantes. Para procesar los datos, al igual que en el proceso anterior, se utiliza el análisis de varianza con prueba F para establecer el nivel de significación de las diferencias entre las medias de los puntajes obtenidos de las estructuras conceptuales en los grupos.

Los resultados obtenidos en las medias al comparar los dos grupos muestran diferencias de los grupos en la generación de descriptores y en el resultado total obtenido en la representación, pero estas diferencias no se evidencian en los conceptos representados, ni en las relaciones (tabla 3).

Si se observa la tabla 4, el valor de F en la comparación de las variables consideradas, se puede evidenciar que existen diferencias significativas en dos variables: número de conceptos y puntaje total. Las diferencias encontradas en el puntaje total son directamente proporcionales al número de conceptos, descriptores y relaciones, es decir este resultado dependió de la sumatoria del resultado obtenido de estas variables. Los valores de F = 5,610253334 para los conceptos y F= 4,052736759 para el puntaje total obtenido en la representación, con un nivel de significación P= 0,0204676 para conceptos y P=0,0477375689 para el total de la representación, por debajo del parámetro establecido de 0,05, indican que existen diferencias significativas entre los dos grupos experimentales.

Estos valores muestran que existe un impacto muy significativo del hipertexto en la representación semántica, lo cual es un indicador para afirmar que el estudio de un hipertexto o cualquier material hipermedial lleva a los estudiantes a realizar mejores representaciones, a diferencia del estudio de un texto convencional.

La figura 4 muestra la comparación de medias entre los dos grupos, divididos según el tipo de ambiente en el que interactuaron. El grupo 1, que utilizó el hipertexto, muestra mejores resultados en representación de conceptos que el grupo 2, que utilizó texto convencional.

La figura 5 muestra una tendencia muy parecida a la figura anterior. Aquí se observa una tendencia hacia la inclusión de un mayor número de relaciones entre conceptos del grupo que estudió el hipertexto con relación al grupo que estudió el texto convencional.

La figura 6 evidencia una diferencia significativa entre los dos grupos experimentales. La variación de puntajes en la representación semántica muestra que estadísticamente el grupo que utilizó el hipertexto para derivar su representación incrementó el número de nodos y enlaces en su estructura conceptual.

Haciendo una discusión de los resultados de la representación se pueden hacer conjeturas en el sentido de considerar que los estudiantes que estudian un hipertexto a diferencia de otros que estudian un texto lineal obtuvieron mejores puntajes en la representación, según quedó demostrado en los resultados estadísticos. Esta conjetura se podría explicar teniendo en cuenta que la lectura del hipertexto plantea caminos de estudio que podrían organizar la manera de percepción de los contenidos estudiados. Amadieu, Tricot y Mariné (2006) estudiaron el efecto de la interacción del tipo de estructura en la comprensión con un dispositivo hipertextual conformado por partes de texto que se relacionaban a través de un mapa conceptual. Los resultados indicaron que los sujetos obtuvieron altos puntajes cuando seguían un camino coherente en la exploración del material hipertextual. Según los investigadores, estos resultados sugieren que un camino coherente parece mejorar los resultados de la comprensión. Otro argumento que permite dar razón de los resultados se muestra en la investigación desarrollada por Ainsworth y Loizou (2003), quienes estudiaron el efecto que generan los textos y los diagramas en la autoexplicación que realiza el individuo. Los resultados de esta experiencia muestran que los estudiantes a quienes se les dieron los diagramas fueron significativamente mejores que los de aquellos que simplemente leyeron los textos. De la misma forma, el uso de los diagramas generó un mayor número de autoexplicaciones que el uso de los textos. Haciendo un paralelo con la investigación se pudo observar que las redes semánticas elaboradas por los estudiantes que exploraron el hipertexto, similar al uso de diagramas, contenían mayor número de conceptos y por tanto, obtuvieron mejores puntajes en la representación que los estudiantes que exploraron el texto lineal.

Conclusiones

Las dos partes de esta investigación contrastan los efectos de dos ambientes de aprendizaje sobre la comprensión y representación de conceptos de estudiantes de primer semestre de licenciatura en Diseño tecnológico y Electrónica. En el primer caso, los estudiantes son evaluados por medio de una prueba practicada después de terminadas las sesiones de estudio. En el segundo caso se evalúa la estructura ontológica reflejada en las representaciones semánticas obtenidas de la interacción con los ambientes de estudio. Los entornos de aprendizaje ejemplifican un enfoque constructivista en los términos formulados por Jonassen (2006) y Minsky (1975), en el sentido de utilizar modelos de construcción de estructuras conceptuales para la comprensión y elaboración de prototipos hipermediales.

Los procesos seguidos por los estudiantes son modelos sustentados teóricamente, soportados en investigaciones que muestran su relevancia en la representación ontológica para determinar la comprensión de conceptos (Daley et al. 1999; Feghali, 1991; Hegarty, Narayanan y Freitas, 2002; Marra y Jonassen, 2002; Robertson, 1990). Esto se evidencia en la prueba de conocimientos, donde se muestra de manera consistente que la interacción de los sujetos en los dos entornos de aprendizaje arroja resultados similares sobre la variable dependiente comprensión, lo cual indica que no existen diferencias significativas en la comprensión entre quienes estudiaron un texto lineal y aquellos que lo hicieron en un hipertexto.

En el sentido ontológico, las comparaciones de los grupos muestran leves tendencias que se vieron reflejadas en la representación de conceptos, donde la actividad constructivista privilegiada por el ambiente apoyado en hipertexto permitió a los sujetos transferir mayor número de conceptos a sus modelos de representación. Al parecer la elaboración de modelos mentales reflejados en ontologías a partir de la exploración de diferentes medios, tanto visuales como estructurales, como es el caso de la hipermedia, favorece la estructuración de modelos semánticos como lo plantea Jonassen (2006). Un argumento para confirmar esta posición se plantea en la comprensión profunda de conceptos, donde el sujeto es llevado a hacer inferencias para obtener modelos de representación e imágenes de los conceptos en su mente, que posteriormente conecta para producir grandes redes de conocimiento.

Con base en los estudios realizados por Perrig y Kintsch (1985) relacionados con la construcción de modelos situacionales y los planteamientos de Kintsch (1998) referente a los elementos de la comprensión, se observa que los dos grupos de estudiantes pudieron evidenciar modelos situacionales en su representación semántica, lo cual indica que la interactividad en el procesamiento de textos en ambientes de aprendizaje constructivista como el desarrollado en esta investigación, que combinan la lectura, las inferencias del contenido, la representación de los conceptos y el desarrollo de modelos hipertextuales, ofrecen alternativas al lector que lo comprometen en la realización de una serie de tareas para comprender un texto.

En la misma línea, esta investigación muestra la importancia de desarrollar representaciones espaciales traducidas en modelos estructurales para poder lograr niveles de comprensión. Las investigaciones de Bransford y Johnson (1973), Bower y Morrow (1990), Black, Turner y Bower (1979), Spivey, Tanenhaus, Eberhard y Sedivy (1998) y Gernsbacher, Varner y Faust (1990) muestran la importancia de las representaciones espaciales en los procesos de comprensión. Los estudios de Marra y Jonassen (2002), Robertson (1990), Feghali (1991) y Daley, et al. (1999) demuestran que la construcción de estructuras conceptuales en el aprendizaje enriquece la variedad de información, facilita el camino para resolver problemas, mejora los niveles de aprendizaje y por ende la comprensión. Esto quedó demostrado con el estudio que se realizó teniendo en cuenta que se combinaron dos procesos, diferenciados por el tipo de ambiente de aprendizaje.

Finalmente, se puede concluir que aunque los dos grupos experimentales tuvieron un mismo nivel de comprensión y realizaron representaciones espaciales, los estudiantes que interactuaron apoyados en el estudio de un hipermedio son mejores predictores para lograr representaciones ricas semánticamente. Esto se puede explicar por la facilidad que ofrecen estos ambientes para identificar objetos y relaciones, lo cual resalta la importancia de combinar diferentes medios para representar el conocimiento, como la parte gráfica, la imagen, el video, el texto y la parte estructural, identificándose claramente los nodos y relaciones para comprender un texto.


Notas

3 Este documento se deriva del proyecto de investigación "Comprensión de conceptos a partir de la representación de conocimiento y el diseño de ambientes hipermediales" presentado al CIUP.


Referencias bibliográficas

Ainsworth, S. & Loizou, A. T. (2003). The effects of self-explaining when learning with text or diagrams. Cognitive Science, 27, 669-681.

Amadieu, F.; Tricot, A., & Mariné, C. (2006). Prior knowledge and hypertexts structure: A combined effect of a well-organized structure and a coherent pathway on comprehension for novices. Memory and Text Comprehension Meeting. Montpellier, Fr.

Bast, J., & Reitsma, P. (1998). Analyzing the development of individual differences in terms of Matthew effects in reading: Results from a Dutch longitudinal study. Developmental Psychology, 34, 1373-1399.

Black, J.; Turner, T., & Bower, G. (1979). Point of view in narrative comprehension, memory, and production. Journal of Verbal Learning and Verbal Behavior, 18, 187-198.

Bower, G. y Morrow, D. (1990). Mental Models in Narrative Comprehension. Science, 247, 44-48.

Brachman, R. (1977). What's in a concept: structural foundations for semantic networks. International Journal of Man-Machine Studies, 9 (2), 127-152.

Bransford, J., & Johnson, K. (1973). Considerations of some problems of comprehension. En, W. G. Chase (Ed.), Visual information processing (pp. 383-438). New York: Academic Press.

Carroll, J. (1993). Human cognitive abilities: A survey of factor-analytical studies. New York: Cambridge University Press.

Collins, A.; Quillian, M. & Lee W. (1972). Cognition in learning and memory. Oxford, England: John Wiley y Sons.

Daley, B.; Shaw, C.; Balistrieri, T.; Glasenapp, K., & Piacentine, L. (1999). Concept maps: A strategy to each and evaluate critical thinking. Journal of Nursing Education, 38, 42-47.

Davis, R.; Shrobe, H. & Szolovits, P. (1993). What is a knowledge Representation? AI Magazine, 14 (1),17-33.

De Jong, P., & Van der Leij, A. (2002). Effects of phonological abilities and linguistic comprehension on the development of reading. Scientific Studies of Reading, 6 (1), 51-77.

Doerfel, M. & Barnett G. (1999, June). A Semantic Network Analysis of the International Communication Association. Human Communication Research, 25 (4), 589-603.

Feghali, A. (1991). A study of engineering college students'use of computer based semantic networks in a computer programming language class. Dissertation Abstracts International, 53 (3), 701.

Garnham, A. (1981). Mental models as representations of text. Memory and Cognition, 9, 560-565.

Gernsbacher, M.; Varner, K., & Faust, M. (1990). Investigating differences in general comprehension skill. Journal of Experimental Psychology: Learning, Memory, and Cognition, 16, 430-445.and Emotil7l. 6. 89-112.

Graesser, A. & Clark, L. (1985). Inferences in text processing. G. Rickheit and H. Strohner (Eds). North-Holland: Elsevier Science Publishers B.V.

Graesser, A., & Wiemer-Hastings, K. (1999). Situation models and concepts in story comprehension. En, Goldman, S. R.; Graesser, A. C., and van den Broek, P. (Eds). Narrative comprehension, causality, and coherence (pp. 77-92). Mahwah, NJ: Erlbaum.

Graesser, A.; Swamer, S.; Baggett, W. & Shell, M. (1996). New models of deep comprehension. En, B.K. Britton y A. C. Graeser (Eds.). Models of Understand Text. NJ: Lawrence Erlbaum Associates.

Gruber, T. (1995). Toward principles for the design of ontologies used for knowledge sharing. International Journal of Human and Computer Studies, 43 (5/6): 907-928.

Hegarty, M.; Carpenter, P. & Just, M. (2000). Diagrams in the comprehension of scientific texts. En R. Barr, P. D. Pearson, M. L. Kamil y P. Mosenthal (Eds.), Handbook of reading research, V. II, NJ: Lawrence Erlbaum Associates, Publishers.

Hegarty, M.; Narayanan, N. & Freitas, P. (2002). Understanding machines from multimedia and hypermedia presentations. En J. Otero, J. A. Leon y A. C. Graesser (Eds.), The Psychology of Science Text Comprehension (pp. 357-384). Lawrence Erlbaum Associates.

Johnson-Laird, P. (1983). Mental models. Cambridge, MA: Harvard University Press.

Jonassen, D. (2006). Modeling with technology: Mindtools for conceptual change (3rd ed.). Upper Saddle River, NJ: Pearson Education, pp. 101-116.

Jonassen, D.; Beissner, K. & Yacci, M. (1993). Structural knowledge: Techniques for representing, conveying, and acquiring structural knowledge. Hillsdale, NJ: Lawrence Erlbaum Associates.

King, A. (1994b). Guiding knowledge construction in the classroom: Effects of teaching children how to question and how to explain. American Educational Research Journal, 30, 338-368.

Kintsch, W. (1988). The role of knowledge in discourse comprehension construction-integration model. Psychological Review, 95, 163-182.

Kintsch, W. (1998). Comprehension: a paradigm for cognition. Cambridge University Press, NY, USA.

Marra, R. & Jonassen, D. (2002). Transfer effects of semantic networks on expert systems: Mindtools at work. Journal of Educational Computing Research, 26(1), 1-23.

Minsky, M. (1975). A framework for representing knowledge. En P. H. Winston (ed.). The Psychology of Computer Vision. McGraw-Hill.

Novak, J., & Gowin, D. (1984). Learning how to learn. New York: Cambridge University Press.

Oakhill, J. (1996). Mental Models in Children's Text Comprehension. En J. Oakhill y A. Garnham (Eds.). Mental Models in Cognitive Science. Essays in Honour of Phil Johnson-Laird. Hove, UK: Psychology Press.

Perfetti, C.; Landi, N. & Oakhill, J. (2005). The acquisition of reading comprehension skill. En M. J. Snowling y C. Hulme (Eds.). The Science of Reading: A Handbook. Oxford: Blackwell.

Perrig, W. & Kintsch, W. (1985). Propositional and situational representations of text. Journal of Memory and language, 24, 503-518.

Ritchey, F. (2004). Estadística para las Ciencias Sociales. México: McGraw-Hill.

Robertson W., (1990). Detection of cognitive structure with protocol data: predicting performance on physics transfer problems. Cognitive Science, 14, 253-280.

Seigneuric, A. & Ehrlich, M. (2005). Contribution of working memory capacity to children's reading comprehension: A longitudinal investigation. Reading and Writing, 18, 617-656.

Spivey, M.; Tanenhaus, M.; Eberhard, K., & Sedivy, J. (1998). Integration of visuospatial and linguistic information in real-time and real-space. En P. Olivier, K-P Gapp, (Eds) Representation and Processing of Spatial Expressions (pp. 201-14). Mahwah, NJ: Erlbaum.

Thorndike, R. (1973). Reading comprehension education in fifteen countries. New York: Wiley.

Van Dijk, T. A., & Kintsch, W. (1983). Strategies in discourse comprehension. New York: Academic Press.

Wagener, M. & Wender, K. (1986). Spatial representations and inference processes in memory for text. En G. Rickheit, H. Strohner (Eds.). Inferences in text processing. Amsterdam, The Netherlands: Elsevier Science.