Pensamiento palabra y obra
2011-804X
Facultad de Bellas Artes Universidad Pedagógica Nacional
https://doi.org/10.17227/ppo.num29-17248

Recibido: 31 de agosto de 2022; Aceptado: 15 de noviembre de 2022

Mediación tecnológica en pedagogía teatral en el contexto de la covid-19: una revisión sistemática


Technological Mediation in Theater Pedagogy in the Context of covid-19: a Systematic Review


Mediação tecnológica na pedagogia do teatro no contexto da covid-19: uma revisão sistemática.

M. Pacheco Pomarino, *

Magíster en Ciencias de la Educación por la Universidad Nacional de Educación Enrique Guzmán y Valle. Docente en la une egyv, en la Escuela Profesional de Educación Artística. mpacheco@une.edu.pe. Orcid: https://orcid.org/0000-0002-1734-9538. Universidad Nacional de Educación Enrique Guzmán y Valle Universidad Nacional de Educación Enrique Guzmán y Valle Peru

Resumen

El presente artículo de revisión sistemática tuvo como objetivo estudiar las investigaciones realizadas en torno a la mediación tecnológica en la educación artística y la pedagogía teatral en el contexto de la covid-19. El método empleado fue la investigación documental cuyo levantamiento de la información se obtuvo de artículos científicos extraídos de las bases de datos Scopus, Web of Science, EBSCO, Scielo, Science Direct, Redalyc, Springer, ERIC y Google Académico, entre los años 2019 a 2022, partiendo de los descriptores: Mediación tecnológica; Educación artística; Pedagogía teatral y covid-19. Se establecieron criterios de inclusión y exclusión que permitieron el proceso de depuración de documentos, obteniéndose un total de 28 artículos publicados en revistas indexadas. Los artículos fueron incorporados en una base de datos en Excel a fin de gestionar el análisis de contenido e identificar las tendencias predominantes. Por lo tanto, se presentan dos categorías temáticas: Mediación tecnológica en la educación artística en el contexto de la pandemia y Mediación tecnológica en la pedagogía teatral en el contexto de la pandemia. Los resultados muestran la tendencia en las investigaciones a resignificar la práctica de la educación artística y la pedagogía teatral en la virtualidad a fin de trascender del convivio al tecnovivio, haciendo énfasis en el trabajo colaborativo, la propuesta hacia el uso de tecnologías híbridas y considerar la tecnología como un medio y no como un fin pedagógico.

Palabras clave:

educación artística, pedagogía teatral, resignificación, tecnología, pandemia.

Abstract

T he aim of this systematic review article was to study the current state of research on technological mediation in artistic education and theater pedagogy in the context of covid-19. The method used was the documentary research whose collection of information was obtained from scientific articles extracted from the Scopus, Web of Science, EBSCO, Scielo, Science Direct, Redalyc, Springer, ERIC and Google Scholar databases, during the years 2019 to 2022, starting from the descriptors of Technological mediation; Artistic education; Theater pedagogy and covid-19. Inclusion and exclusion criteria were established that allowed the document f iltering process, obtaining a total of 28 articles published in indexed journals. The articles were incorporated into an Excel database in order to manage the content analysis and prevailing trends. Therefore, two thematic categories are presented: Technological mediation in artistic education in the context of the pandemic and Technological mediation in theatrical pedagogy in the context of the pandemic. The results show the tendency in research to resignify the practice of artistic and theatrical pedagogy in virtuality in order to transcend from convivio to tecnovivio, emphasizing in the collaborative work, proposing hybrid technologies and considering technology as a tool, not as a educational purpose.

Keywords:

artistic education, theater pedagogy, resignification, technology, pandemic.

Resumo

O presente artigo derevisão sistemática teve como objetivo estudar o estado atual das pesquisas sobre a mediação tecnológica na educação artística e a pedagogia teatral no contexto da Covid-19. O método utilizado foi a pesquisa documental e a coleta de informações foi obtida a partir de artigos científicos extraídos das bases de dados Scopus, Web of Science, EBSCO, Scielo, Science Direct, Redalyc, Springer, ERIC e Google Acadêmico, entre os anos de 2019 e 2022, partindo dos descritores: Mediação tecnológica; Educação artística; Pedagogia teatral e Covid-19. Foram estabelecidos critérios de inclusão e exclusão que permitiram o processo de filtragem de documentos, obtendo-se um total de 28 artigos publicados em revistas indexadas. Os artigos foram incorporados a um banco de dados Excel para gerenciar a análise de conteúdo e identificar as tendências predominantes. Portanto, são apresentadas duas categorias temáticas: Mediação tecnológica na educação artística no contexto da pandemia e Mediação tecnológica na pedagogia teatral no contexto da pandemia. Os resultados mostram a tendência de ressignificar a prática da educação artística e da pedagogia teatral na virtualidade para transcender do convivio ao technovivio, enfatizando o trabalho colaborativo, o uso de tecnologias híbridas e considerando a tecnologia como meio e não como um fim pedagógico.

Palavras-chave:

educação artística, pedagogia do teatro, ressignificação, tecnologia, pandemia.

Introducción

La enseñanza del arte en general y de las artes escénicas en particular ha tenido una evolución interesante en las actuales concepciones educativas. Si bien la definición tradicional asocia al teatro con formas de representación y puesta en escena de determinadas dramaturgias, en la actualidad existe una concepción que propone incluir el arte dramático como un lenguaje necesario en los currículos educativos, con la intención de promover competencias integrales de los estudiantes. Esta tendencia, denominada Art Thinking, propone la dramatización como un elemento que promueve procesos de aprendizaje basados en la experiencia vivencial (Motos y Navarro, 2020). Asimismo, entendido como actividad productora de conocimiento, el teatro permite formas de comprensión de la realidad a través de propuestas éticas, dialógicas y experienciales (Fragoso, 2020).

A pesar de las peculiaridades de las ramas artísticas (música, danza, teatro y artes visuales), los estudiantes en formación artística suelen considerarse como un grupo compacto que se desarrolla en un tronco común, ya que suelen tener los mismos intereses en problemas similares en cuanto a su aplicación, que incluyen actitud y motivación por las artes, su incorporación en las escuelas, el trabajo con adultos y personas con necesidades especiales, educación de profesionales de las artes y las artes como medio de investigación en educación (Baneviciute y Kudinoviene, 2015). Por tal motivo, la educación artística con frecuencia se considera como un área única u homogénea cuando se aplica a los espacios de enseñanza y aprendizaje.

En el teatro, a diferencia de otros lenguajes artísticos, se trabaja con el cuerpo y la voz del actor, por lo que requiere una guía y orientación cuidadosa por parte del docente. Si bien se señala que el teatro es un lenguaje universal, la educación en artes escénicas es demostrativa y performativa (Bernaschina, 2019), por lo cual requiere el uso de técnicas que permitan al estudiante desarrollar sus propias competencias para que sea capaz de expresarse a través de dicho lenguaje. En la pedagogía teatral, el estudiante observa su entorno y mira la gestualidad del maestro mucho más de cerca (Li et al., 2021), toma notas y aclara dudas en el momento de la experiencia.

Sin embargo, con la pandemia de la covid-19, la educación artística y concretamente las prácticas en la enseñanza del teatro se vieron trastocadas. Este hecho exigió la incorporación de una dinámica virtual que permitiera proseguir con el proceso de enseñanza-aprendizaje de una actividad concebida para ser vivenciada y no teorizada. Las actividades presenciales se desplazaron a los hogares y fue preciso implementar un proceso de incorporación de las herramientas virtuales de forma inmediata. En efecto, esto supuso, en un primer momento, el temor por una posible desescolarización, debido a que no todas las asignaturas artísticas estaban concebidas para la adopción de un modelo a distancia, como es el caso del teatro. Por otro lado, no todos los docentes en artes estaban suficientemente capacitados para usar la virtualidad con fines didácticos (Zacarías y Salgado, 2020; Neyra, 2020). Afortunadamente, se inició un proceso reflexivo inmediato sobre la labor docente en medio de esta inédita situación educativa, cuyo fin fue pensar en las estrategias y metodologías más adecuadas para desarrollar las actividades a través de la mediación tecnológica (Plá, 2020).

En todo caso, la situación no solo conllevó la inmediata apropiación y reaprendizaje de las tecnologías de la información y comunicación con fines educativos para todas las disciplinas educativas (Reynosa et al., 2020), sino también un proceso de problematización sobre la práctica en cada área de conocimiento. Esta es precisamente la contribución esperada de este trabajo de revisión sistemática que organiza los aportes y reflexiones surgidos en el seno de la educación artística en general y la pedagogía teatral en particular, gracias a la incorporación de los recursos digitales.

Tecnologías y educación

Desde hace varios años, las tecnologías aplicadas a la educación han introducido cambios fundamentales en las estrategias didácticas de enseñanza-aprendizaje que han permitido no solo desarrollar formas novedosas de presentar los contenidos, sino de proponer espacios colaborativos y constructivos en los que las actividades se realizan de forma innovadora y creativa, lo que ha facilitado el crecimiento exponencial de su implementación en distintas áreas de conocimiento y diferentes niveles educativos (Sánchez-Otero et al., 2019; Herrada y Baños, 2018).

No obstante, a pesar del rápido avance de las tecnologías educativas, también es cierto que su incorporación no había sido suficientemente extendida en todo el quehacer docente. Esto quedó demostrado al inicio de la pandemia, cuando se presentó el desafío de incorporarlas al quehacer diario de las respectivas asignaturas tanto para docentes como para los estudiantes, proceso que mostró las dificultades en cuanto a capacitación y uso de las tecnologías educativas (Barrón, 2020). Cabe destacar que la educación virtual, además del dominio de las competencias digitales, exige la incorporación de un modelo innovador en la planificación de actividades, ejercicios y evaluaciones (Martínez y Melo, 2019), que supone una dinámica diferente al acostumbrado sistema presencial tanto para los docentes como para los estudiantes.

Por otro lado, el proceso de virtualización, además de transformar la relación docente-alumno-contenido, dio paso a una mutación de la forma tradicional de guiar las clases que dirigió inevitablemente hacia el surgimiento paulatino de una mayor autonomía y responsabilidad en los estudiantes -ya que una de las características de la educación virtual es el proceso centrado en el estudiante (Pérez-López et al., 2020) y la constitución del docente en facilitador de experiencias-. Todo ello exigió un cambio de paradigmas en la forma de ver la enseñanza.

En el contexto de la enseñanza remota durante la pandemia, la incorporación de este nuevo paradigma de enseñanza-aprendizaje se planteó en una situación inusual, ya que se produjo en un espacio en el cual lo doméstico, lo familiar, lo laboral y lo educativo se encontraban entrelazados, con todas las implicaciones que esto genera. En otras palabras, el proceso educativo no se desarrolló en el recinto académico, sino que abarcó los diferentes espacios privados de la vida del docente y del estudiante (Rosario-Rodríguez et al., 2020). Este hecho conllevó dificultades para discernir entre la actividad académica y la personal, e incluso requirió arreglos en los hogares para garantizar el acceso a internet, a los equipos y a los espacios idóneos para desarrollar las clases. Esto fue más relevante en la pedagogía teatral.

Estrategias didácticas en la pedagogía teatral

En cuanto a la incorporación de la tecnología como plataforma de enseñanza del teatro, existen interesantes debates sustentados en la relación corporeizada y territorializada de las artes escénicas en un espacio común -materia necesaria para el desarrollo de los procesos expresivos-. Como señala Scovenna (2020) , las clases de teatro se caracterizan por su gran complejidad, ya que en ellas no se desarrolla una capacidad, sino una serie de infinitos procesos. Todos ellos parten de lo más conocido, la exploración del entorno, y se tornan complejos y diversos al trabajar con los eventos y sentimientos humanos.

Desde este punto de vista, en la pedagogía teatral es funda mental la interrelación humana para lograr el desarrollo de las capacidades que toman forma en el acto dramático. En una interesante reflexión filosófica, Dubatti (2021) señala que el teatro se sustenta en el convivio de las relaciones humanas, es decir, en la reunión de los cuerpos presentes en el espacio físico. Este hecho invita a indagar e incluso cuestionar la posibilidad de sustentar la naturaleza de estas relaciones en un entorno tecnológico o tecnovivio, como lo llama el autor. Por su parte, Trozzo (2021) aporta que el teatro implica una experiencia colectiva que tiene como base el ritual y el juego, los cuales posibilitan construir, percibir y vivenciar una segunda realidad basada en el conocimiento mutuo. En resumen, hablamos de un acto colectivo y de convivencia en una temporalidad presencial fundada en el aquí y el ahora de los actores y espectadores, que destaca la importancia de su relación y conexión emocional.

Esta relación de convivencia y conocimiento mutuo debe construirse mediante un lazo emocional y afectivo que posibilite el contacto humano a través de la interacción física. Hepplewhite (2022) introduce el elemento de la empatía, la cual se genera entre las personas implicadas y es la parte más importante del trabajo teatral: sentir la energía, la respiración del otro, el contacto físico, las miradas y la voz es imprescindible para propiciar la relación necesaria que lleva a la dramatización. El teatro es un arte vivo y se tiene que transmitir en vivo, puesto que a través de los aparatos no se puede sentir la energía del otro (Paula et al., 2020). Por tal motivo, en la pedagogía teatral es fundamental la presencialidad. Solo esta permite la observación directa y la recepción de la energía vital que se produce en las interacciones emocionales. Asimismo, tal como proponen Jaramillo y Briceño (2020) , las experiencias y vivencias personales de los docentes de teatro son determinantes en la enseñanza. Con base en lo anterior se puede afirmar que en la pedagogía teatral existe, más allá de las técnicas teatrales y los procesos didácticos, una forma única y personal de enseñar para cada docente sobre la cual se sustenta la posibilidad de establecer relación con el estudiante y promover en este sus propias capacidades.

La pedagogía teatral en el contexto virtual

Al restringirse el convivio en la enseñanza teatral a causa del confinamiento, tal como menciona Dubatti (2021) , la enseñanza del teatro en la virtualidad debió dirigirse hacia una pedagogía que le resultaba desconocida hasta el momento, caracterizada por la supresión del contacto físico necesario y por la obligación de trabajar en un territorio distante conectado únicamente por la tecnología. Este cambio fue especialmente drástico para las artes escénicas no solo porque su enseñanza siempre estuvo concebida para la presencialidad, sino porque no existía un acervo suficiente de investigaciones y metodologías didácticas que ofreciera una base previa de utilidad para pensar la enseñanza remota -algo que sí venía ocurriendo en otras áreas de la educación artística-.

En efecto, es importante destacar que ya existe una reflexión e investigación previa sobre la pedagogía mediada por las tecnologías en las artes plásticas. Es el caso de algunos trabajos artísticos colaborativos (Mañero, 2021; Lazaga, 2020) y de las reflexiones sobre las posibilidades de la imagen digital en la enseñanza de las artes (Marfil-Carmona, 2018). En el ámbito de la enseñanza teatral antes de la pandemia, Calderón (2015) exploró las posibilidades de la tecnología como forma de innovar en la pedagogía teatral. Para ello, consideró su potencial como recurso archivístico -que permite conservar y estudiar la propia producción escénica y compararla con otras-. Sin embargo, advirtió que la aplicación de las tecnologías por sí solas no garantiza la efectividad de la enseñanza.

En el contexto de la pandemia, las exigencias de dar continuidad a la educación teatral llevaron a los docentes a adoptar la mediación tecnológica como una posibilidad real y necesaria. Así, los docentes y estudiantes de teatro comenzaron a explorar y experimentar las mejores estrategias mediante el uso de las tic. Empezaron a utilizar los videos a través de cámara y celular; luego, surgió el reto de aprender a editar y a usar aplicaciones. Todo ello con miras a encontrar qué funcionaba mejor para facilitar los acontecimientos teatrales a partir del ensayo y error.

Como se ha señalado, esta situación vino acompañada de problematizaciones y reflexiones sobre la enseñanza artística y teatral mediada por la tecnología. Esta nueva modalidad de trabajo representó un hecho desafiante para los docentes de teatro, incluso en los aspectos más elementales, entre ellos, contar con los recursos materiales necesarios para impartir las clases sin olvidar los componentes visual, corporal y performativo del arte dramático. Huelga mencionar los problemas de conectividad, la necesidad de conocer y saber utilizar adecuadamente la tecnología para los fines propuestos, aplicar las metodologías adecuadas para la enseñanza-aprendizaje virtual, y las limitaciones que han sido identificadas en investigaciones sobre la enseñanza remota durante la pandemia (Gómez-Arteta y Escobar-Mamani, 2021; García et al., 2020).

A los anteriores, es preciso agregar los problemas estructurales, ya que no todos los estudiantes cuentan con acceso a medios tecnológicos ni a un servicio de internet fijo -este último ha variado de acuerdo a cada región de nuestro país-, lo que conllevó la frustración y deserción de los estudiantes (Paula et al., 2020). En todo caso, la limitación más evidente es que, con la enseñanza del teatro mediada digitalmente, el tecnovivio condujo a la reducción del contacto visual, la afectividad, la expresión vocal y la expresión corporal - los medios que constituyen por excelencia la educación presencial (Dubatti, 2021)-, y retó a los docentes a incorporar nuevas estrategias. Inevitablemente, se pierde el sustento sensorial que facilita las relaciones necesarias en la actuación, ya que la co-presencia se reduce a una voz digitalizada o a la imagen de la cabeza y los hombros en la pantalla de una computadora (Hepplewhite, 2022).

Por tal motivo, muchos docentes de teatro no han buscado la mediación tecnológica para llegar al estudiante, sino que han empleado los mismos recursos asociados a la presencialidad -únicamente ayudados por el correo electrónico y los mensajes por WhatsApp o redes sociales-. En este sentido, Scovenna y Delgado (2021) afirman que la tecnología en la enseñanza del teatro no debe ser utilizada como un recurso didáctico que reproduce la situación experiencial de una clase presencial en una situación de aprendizaje remoto. Al contrario, esta debe ser incorporada activamente como un entorno autónomo e innovador que promueva encuentros, comunicación y construcción de aprendizajes teatrales. Esta es justamente la situación que motivó la pregunta central de la presente investigación: ¿Cuáles son los elementos a considerar para promover los encuentros necesarios en la pedagogía teatral en un ambiente virtualizado?

La situación de pandemia ha implicado un proceso de capacitación tecnológica en los distintos ámbitos de la educación artística -en la cual se inserta la enseñanza del teatro-. Por tal motivo, es fundamental desarrollar un proceso de investigación que permita identificar las experiencias, reflexiones y hallazgos en la pedagogía teatral durante la pandemia por la covid-19 y conocer cómo han sido incorporadas las tecnologías. De acuerdo a lo expuesto, en la presente investigación se planteó como objetivo estudiar la actualidad de las investigaciones en torno a la mediación tecnológica en la educación artística y la pedagogía teatral en el contexto de la covid-19.

Metodología

El método que se empleó durante la revisión sistemática fue la investigación documental. Esta se ubica en el enfoque cualitativo y consiste en el acercamiento a las fuentes secundarias con la finalidad de comprender el objeto de estudio. Por lo tanto, el documento constituye el cuerpo de información del que se extraen las categorías, temas o significados que responden a los objetivos planteados en la investigación (Revilla, 2020).

La información provino de artículos científicos extraídos de las bases de datos Scopus, Web of Science, EBSCO, Scielo, Science Direct, Redalyc, Springer, ERIC y Google Académico, y se estableció como condición seleccionar únicamente los artículos publicados entre los años 2019 a 2022. La definición de este período obedece a la producción científica generada a propósito del confina miento por covid-19. La búsqueda se realizó a través de las siguientes palabras clave en español: Mediación tecnológica AND COVID-19 AND educación artística y Estrategias tecnológicas AND COVID-19 AND pedagogía teatral. En inglés, la búsqueda se realizó a través de las siguientes palabras clave: Performing Arts AND Digital Learning; Drama Education AND Technology AND COVID-19. Los artículos recuperados de las bases de datos fueron almacenados y organizados con el gestor bibliográfico Mendeley.

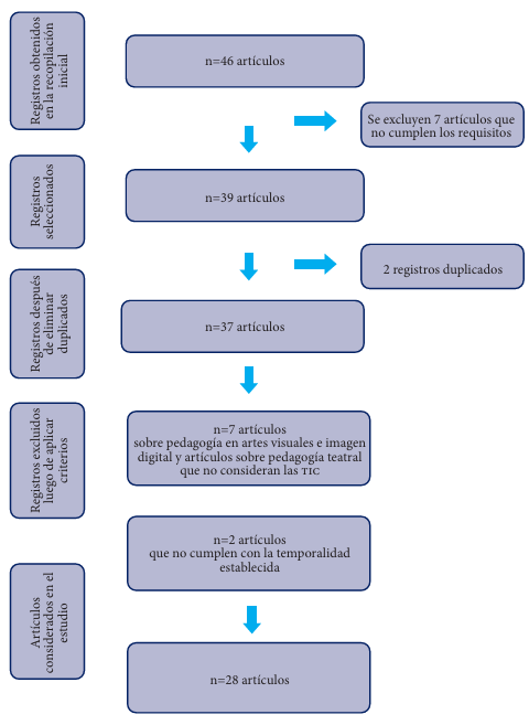
La búsqueda arrojó un total de 46 documentos que fueron recuperados según el procedimiento anterior mente mencionado. Sobre estos documentos se procedió a realizar la depuración siguiendo los criterios de inclusión establecidos para el cumplimiento del objetivo de la investigación: a) artículos publicados en revistas indexadas, en español o inglés; b) producidos entre el 2019 y el 2022; c) que abordaran la relación entre educación artística, recursos tecnológicos y su aplicación en el contexto de pandemia por covid-19; y d) que consideraran las tecnologías aplicadas en la pedagogía teatral en el mismo contexto. Los criterios de exclusión fueron: a) tesis de grado, máster o doctorado; b) que no refirieran a la temporalidad definida. En un segundo proceso de depuración, se excluyeron artículos referidos al uso de las tecnologías en la creación de imagen, video y música, ya que esto último no refiere a la mediación pedagógica, sino a la creación del producto artístico per se. A través de este procedimiento, se obtuvieron 28 artículos. A continuación, se expone el procedimiento de selección de documentos siguiendo las pautas del modelo PRISMA para el registro de revisiones sistemáticas (Page et al., 2021):

Modelo PRISMA

Figura 1: Modelo PRISMA

Se acudió a la técnica de análisis de contenido, que, según expone Cáceres (2003) , propone la codificación del material para integrarlo a unidades semánticas y categorías amplias. Para tal fin, los documentos seleccionados fueron incorporados en una base de datos Excel en la cual se extrajeron los contenidos de los artículos de acuerdo con las categorías pertinentes para la investigación. Posteriormente, se elaboró una interpretación basada en las tendencias dominantes en el grupo de artículos revisados.

Resultados

Tras la revisión de la literatura, y de acuerdo con el objetivo planteado, se identificaron dos categorías: por un lado, artículos que analizan la educación artística con el uso de tecnologías en el contexto de pandemia; por otro lado, trabajos que puntualizan en la mediación tecnológica para la pedagogía teatral en dicho contexto. A continuación, se presenta la información.

Tabla 1: Mediación tecnológica en la educación artística en el contexto de la pandemia

n.° Autor(es) Metodología o tipo de estudio Aportes sobre la educación artística mediada por las tecnologías en el contexto de pandemia
1 Guarnieri y Pérez-López et al. (2020) Reflexión teórica Plantea que los medios tecnológicos en el arte no son simples herramientas de interacción, sino que también permiten desarrollar espacios significativos para las subjetividades y producen un contexto que tiene un valor en la experiencia artística.
2 Mañero (2021) Reflexión teórica Frente a la nueva realidad en el contexto de la covid-19, hace un replanteamiento de la enseñanza de las artes que conlleva no solo una vinculación con las tecnologías, sino comprender que estas son medios de conocimiento que hacen posible el diálogo del arte en nuevos espacios que trascienden lo físico a través de la suma de experiencias.
3 Lazaga (2020) Reflexión sobre experiencia pedagógica Muestra cómo a través de las relaciones sociales es posible propiciar espacios de encuentro colaborativos para la producción de una experiencia artística. Adicionalmente, el arte actúa como un recurso emocional para superar los estados de soledad y temor en el contexto de la pandemia.
4 Cárdenas Pérez (2021) Reflexión sobre experiencia pedagógica Presenta las posibilidades que han mostrado los recursos digitales con estudiantes universitarios de educación artística. Identifica las posibilidades de acceso a los contenidos visuales presentados en medios tecnológicos, bajo un enfoque construccionista y colaborativo que permite a los estudiantes construir representaciones visuales interesantes.
5 Bernaschina (2019) Reflexión teórica Considera la interdisciplinariedad como una posibilidad de fusionar las tecnologías y la educación artística, ya que ambos campos de conocimiento tienen igual valor en el desarrollo de los aprendizajes. La tecnología no constituye un instrumento para la educación artística: se diseña, pues, el contenido curricular de forma que sea posible fusionar ambos campos desde una problematización común -que luego será solucionada haciendo uso de ambos modos de pensamiento-.
6 González Zamar y Abad-Segura (2021) Revisión sistemática Sistematiza la literatura sobre educación artística a través de medios tecnológicos y evidencia que este desarrollo ha sido creciente. Destaca el énfasis en los procesos cognitivos que son desarrollados en la educación artística a través de medios digitales. Esto ubica este tipo de estrategias al mismo nivel que otras áreas de conocimiento en educación.
7 Motos y Navarro (2021) Reflexión teórica Aporta propuestas para hacer viable la pedagogía en línea de las asignaturas artísticas. Básicamente, pone ideas a disposición de los docentes para que incorporen las tecnologías en la educación virtual y enfatiza en que los entornos virtuales de aprendizaje deben promover las acciones colaborativas.
8 Dziwa y Postma (2020) Reflexión teórica Reflexiona sobre los principios cognitivos y metacognitivos que se activan en los estudiantes que siguen los cursos de arte virtualmente debido al contexto de la pandemia. Propone desarrollar trabajos que involucren imágenes artísticas con el fin de promover el pensamiento crítico y capacidades de análisis e interpretación de situaciones, lo que constituye una oportunidad para aprovechar en la actual situación.
9 Álvarez et al. (2021) Reflexión sobre experiencia pedagógica A partir de una experiencia artística y educativa, reflexiona sobre las capacidades de la virtualidad en la movilización de espacios de encuentro y creación colectiva durante la pandemia, a pesar del alejamiento físico que subyace a este tipo de herramientas. Además, analiza la función social del docente en estos encuentros virtuales para gestionar la educación artística a través de múltiples lenguajes.
10 Liu et al. (2021) Estudio de campo. Método experimental con dos grupos Analiza la tecnología de la información multimedia como un nuevo método de enseñanza para la educación artística, que permite a los estudiantes optimizar o cambiar los conceptos de creación de arte tradicional. Sin embargo, plantea que la tecnología en este ámbito tiene utilidades pedagógicas deficientes debido a las condiciones de enseñanza limitadas, lo cual exige la fusión interactiva con otras áreas del arte. Se pone a prueba un modelo de fusión tecnológica en dos grupos de estudiantes de arte para mostrar las ventajas del modelo en las experiencias de aprendizaje significativo.
11 Sabol (2022) Reflexión teórica Reflexiona sobre los desafíos que enfrentan los docentes de artes en las aulas virtuales, que debieron acudir a medios no convencionales durante la pandemia. Esto ha exigido de ellos nuevos sistemas de enseñanza, y la función de proporcionar contención socioemocional a los alumnos durante dicho período. También analiza la importancia de contar con plataformas tecnológicas y recursos digitales para impartir la instrucción en artes -lo que no es responsabilidad exclusiva del docente, sino que debe ser facilitado por los programas educativos-.
12 Charters y Murphy (2021) Estudio de campo. Estudio de caso A través de entrevistas a docentes de educación artística a nivel universitario, analiza cómo la incorporación de las tecnologías en la educación artística debido a la pandemia cambió las percepciones de los docentes. Identifica que este factor que impulsa el compromiso de los docentes con las tecnologías y fuerza a los más escépticos a incorporarlos. Por otro lado, señala que las tecnologías han implicado una mayor inversión de tiempo en el proceso de capacitación.

Fuente: elaboración propia

Se recuperaron doce (12) artículos para la categoría “Educación artística a través de la mediación tecnológica en el contexto de la pandemia”. Se obtuvo, a través del único artículo de revisión sistemática recuperado, que la relación entre educación artística y tecnología aún es incipiente en la literatura, aunque se ha ido incrementando progresivamente desde el año 2000 y con mayor fuerza en el 2020 (González-Zamar y Abad-Segura, 2021). Lo anterior permite suponer que, a partir de las experiencias pedagógicas desarrolladas durante el confinamiento, los estudios serán más numerosos, ya que se han abierto nuevos interrogantes y necesidades que exigen una mayor exploración en esta línea.

De los artículos recuperados, siete (7) son reflexiones teóricas que analizan la pertinencia de las tecnologías en el desarrollo de la educación artística. Básicamente, se observa en estos artículos la problematización de la didáctica del arte con la incorporación de las tecnologías y otros medios no convencionales (Sabol, 2022). En este sentido, es un interés común de estas reflexiones teóricas enfocar los entornos virtuales como espacios que deben promover prácticas colaborativas sobre la base del diálogo del arte en un espacio no físico. En esta línea, Mañero (2021) insiste enque el uso de la tecnología es un medio y no un fin; por lo tanto, debe ir acompañado de un posicionamiento episte mológico y teórico del docente sobre la práctica artística en el nuevo contexto no presencial. Así, el tecnovivio conlleva una comprensión de la realidad que debe estar sustentada en la producción colectiva en la que confluyen y se integran las subjetividades (Guarnieri y Pérez, 2020).

Se identificaron tres (3) artículos de reflexión de experiencias pedagógicas. Cabe destacar que las sistematizaciones de experiencias tienen como objetivo producir conocimiento a través de los hallazgos y reflexiones derivados de la práctica docente (Jara, 2018). Los tres artículos que se exponen bajo este enfoque reflexionan sobre las experiencias en la práctica de la educación artística durante la pandemia y destacan nuevamente el trabajo colaborativo en el entorno virtual como forma de promover la enseñanza del arte -en el cual la afectividad es fundamental para el desarrollo del producto esperado, especialmente cuando el trabajo se ha llevado a cabo en una situación de confinamiento que genera angustia y malestar-. En el trabajo de Lazaga (2020) , se consideran específicamente las ventajas de las redes sociales para generar espacios de colaboración que permiten que la experiencia artística trascienda el espacio físico, además de permitir el inter cambio de conocimiento.

Por último, se identificaron dos (2) estudios de campo, uno dirigido a estudiantes y otro a docentes. A partir de una metodología cuantitativa y usando instrumentos de recolección de datos, ambos tienen en común indagar cómo fue abordado el proceso de enseñanza y aprendi zaje de la educación artística durante el confinamiento. En su investigación, Charters y Murphy (2021) evidenciaron un cambio de percepciones de los docentes a partir de la incorporación de las tecnologías en la educación artística con la pandemia. Los investigadores observaron que, si bien existía alguna desconfianza a la hora de incorporar las herramientas digitales en la educación artística, se generó mayor disposición y sensibilidad con su uso progresivo. Se interpreta que esta percepción más positiva de las tecnologías también debe ir acompañada de una nueva comprensión de los procesos artísticos colaborativos -que debe ser incorporada por los docentes-.

En este sentido, se plantea que la educación artística a través de medios digitales debe buscar la interrelación de lenguajes y lograr una fusión con la tecnología (Liu et al., 2021). Esto significa que la tecnología no funge solo como un mediador para el desarrollo de las clases en un contexto virtualizado, sino que es fundamental que los propios conceptos de la creación artística sean modificados en la práctica pedagógica para promover la interrelación de las subjetividades y de los diversos lenguajes (visuales, musicales, corporales) que están presentes en el arte.

A continuación, en la tabla 2 se presentan los resultados de la categoría 2 sobre las reflexiones y aplicaciones de la mediación tecnológica en la enseñanza del teatro.

Tabla 2: Mediación tecnológica en la pedagogía teatral en el contexto de la pandemia

n.° Autor (es) Metodología o tipo de estudio Aporte del estudio a la comprensión de la mediación tecnológica en la pedagogía teatral
1 Li et al. (2021) Método mixto. Estudio de campo Estudio de la adopción de una pedagogía híbrida en la pedagogía teatral que incluye aprendizaje combinado, aula invertida y aprendizaje basado en resultados y centrado en el estudiante.
2 Hepplewhite (2022) Reflexión sobre experiencia pedagógica La ausencia del contacto físico en los encuentros digitales amenaza la conexión humana que se requiere en la práctica teatral. Propone que los encuentros virtuales se sustenten en la relación empática docente-alumno.
3 Vickers (2020) Reflexión sobre experiencia pedagógica Analiza la educación teatral en línea a través de paralelismos con la práctica presencial. Destaca las siguientes categorías: presencia cognitiva, presencia social y presencia docente. La tecnología es un medio y no un fin.
4 Aladro et al. (2020) Reflexión sobre experiencia pedagógica Los investigadores presentan una propuesta reflexiva a partir de la educación presencial en teatro, que consideran muy textualizada (como es el uso excesivo de material textual), en la encrucijada de pensar sus contenidos en la virtualidad. La tecnología en el confinamiento exigió trasladar los recursos a un formato visual para promover las experiencias performativas y sensoriales necesarias.
5 Solís et al. (2021) Revisión sistemática de la literatura Los investigadores aportan información sobre las investigaciones que vinculan las artes escénicas, las tecnologías y el desarrollo infantil. Encuentran predominio de investigaciones cualitativas, evidencia de los efectos positivos del teatro en el desarrollo y plantean posibles aplicaciones en el contexto de la COVID-19
6 Gallagher et al. (2020) Método cualitativo. Etnográfico. Estudio de campo Su observación de un proceso de clases remotas de teatro les permite identificar que en este contexto se pierde el sentido de comunidad necesario para la práctica en jóvenes de educación secundaria.
7 Lorenza y Carter (2021) Método cualitativo. Estudio de caso Estudiantes universitarios de cursos de teatro perciben negativamente la asignatura de teatro en modalidad virtual, caracterizada por la falta de compromiso del grupo, la insuficiente interacción entre compañeros, la distracción, la sobrecarga de trabajo y la poca preparación de los docentes en tecnología. Los investigadores destacan positivamente el trabajo colaborativo en el entorno virtual.
8 Scovenna y Delgado (2021) Reflexión teórica El trabajo analiza la utilidad de las tecnologías en la enseñanza del teatro y muestra que no se trata únicamente de promover un medio didáctico de educación remota, sino que estas deben ser incorporadas activamente para producir las experiencias requeridas en el aprendizaje teatral.
9 Motos y Navarro (2021) Reflexión teórica Propone considerar la pandemia como una oportunidad para renovar las propuestas metodológicas del teatro con base en la tecnología, y enumera tres formas novedosas de práctica teatral que son desarrolladas a través de la virtualidad: foto-voz, teatro-web social y teatro headphone verbatim.
10 Pavetto (2021) Reflexión sobre experiencia pedagógica A partir de la experiencia pedagógica, analiza en el contexto de la enseñanza teatral mediada por la tecnología, la presencia de nuevos actores-espectadores que se introducen en la relación pedagógica -a los cuales denomina espextraño-. Cuestiona la naturaleza de la relación con el estudiante-actor.
11 Chaparro (2020) Método cualitativo. Entrevistas a docentes Profundiza en las reflexiones de docentes de disciplinas artísticas frente a la súbita incorporación de medios virtuales. Según los docentes entrevistados, no existe una valoración completamente positiva de la incorporación de las tecnologías, aunque han adaptado estrategias de enseñanza a las nuevas plataformas y están dispuestos a repensar las formas de enseñar. Esto exigió el desplazamiento de la experiencia corporal y visual a la virtualidad, lo que presentó nuevos retos en los procedimientos de enseñanza, ya que se incorporaron las herramientas tecnológicas no solo como un mediador didáctico, sino también como el soporte central de su ejecución y performance.
12 Mazzochi (2020) Reflexión teórica Reflexiona sobre los retos de la enseñanza teatral en la virtualidad y destaca la potencialidad para crear lazos, unir y fomentar la exploración haciendo uso de un lenguaje corporal para promover la reconexión. Esta potencia está presente incluso en la práctica a distancia, por lo que es necesario que el docente cree recursos para promoverla y evitar que se rompan los lazos.
13 Yedaide y González (2021) Reflexión sobre experiencia pedagógica Recoge los relatos de los estudiantes de teatro sobre distintas experiencias de la pandemia en la vida universitaria y procede a una resignificación a partir de algunos conceptos de la teatralidad. El aporte del trabajo es mostrar cómo las experiencias vividas pueden ser interpretadas desde un enfoque performativo y poético, lo cual aporta a un aprendizaje emocional de los eventos y a la posibilidad de leerlos desde la actuación.
14 Miranda-Calderón (2020) Reflexión teórica Analiza críticamente distintos aspectos de la pedagogía teatral que son de utilidad en la práctica a distancia. Considera la importancia de promover los lenguajes verbal, no verbal y paraverbal para lograr aprendizajes integradores. Los recursos didácticos deben permitir la observación y la escucha para potenciar estos lenguajes.
15 Pricco (2020) Reflexión teórica Se plantea que, con la incorporación de las tecnologías en la pedagogía teatral, los docentes han hecho esfuerzos por mantener el convivio o copresencialidad a través del tecnovivio de las teleconferencias y otros medios remotos. Esto ha suscitado problematizaciones que exigen reflexionar en el nuevo escenario para hacer productiva la enseñanza allí configurada.
16 Suasnábar y Ferreyro (2021) Reflexión teórica Con base en tres experiencias artísticas virtualizadas en el contexto de la pandemia, analiza las diferencias entre la presencialidad de cuerpo y la presencialidad virtual, y considera su impacto en la pedagogía teatral. Asume la co-presencia virtual y enfatiza que esta no suplanta los encuentros presenciales y los aprendizajes compartidos. Desde allí, propone la necesidad de una mayor reflexión para abrir nuevas posibilidades.

Fuente: elaboración propia.

En esta categoría se recuperaron dieciséis (16) artículos, de los cuales seis (6) son de reflexión teórica -al igual que en la categoría anterior, este es el tipo de investigación que prevalece al analizar la educación remota en la pedagogía teatral-. Como tendencia predominante se argumenta que la virtualidad no reemplaza los encuentros presenciales (Scovenna y Delgado, 2021; Pricco, 2020; Suasnábar y Ferreyro, 2021), ya que en dichos encuentros se comparten aprendizajes realmente significativos. Sin embargo, estos trabajos también destacan los esfuerzos de los docentes por mantener el convivio o la copresencialidad durante la virtualidad, empresa en la que el docente es fundamental por su importante papel en la creación y el fortalecimiento de los lazos entre los participantes, aun cuando no existe una interacción física (Mazzochi, 2020).

Esta interrelación también es posible a través de la incorporación de experiencias que desde la teatralidad se entrelazan con las posibilidades de la tecnología, sin reducir los encuentros únicamente a la imagen y el lenguaje verbal. Por lo tanto, se plantea promover el lenguaje no verbal y paraverbal a través de las experiencias performativas virtualizadas (Miranda-Calderón, 2020). En esta línea argumentativa, Motos y Navarro (2021) reflexionan sobre las tecnologías que atraviesan la pedagogía teatral y que van más allá de las plataformas de videoconferencia y las redes sociales, entre ellas, la foto-voz, el teatro-web social y el teatro headphone verbatim. De este modo, la propuesta es adoptar pedagogías híbridas centradas en las experiencias de los estudiantes. Es de destacar que la reflexión surgida durante la pandemia ha abierto la oportunidad para replantear y renovar las estrategias y metodologías de la pedagogía teatral y dirigirlas hacia una práctica innovadora, no limitada a la presencialidad.

Con respecto a los cinco (5) artículos de reflexión sobre experiencias pedagógicas, los autores plantean a partir de la praxis educativa que la virtualidad exigió transformar, adecuar y adaptar los recursos didácticos a un formato visual para fomentar experiencias corporales, performativas y sensoriales. Al vincular estas afirmaciones con las reflexiones teóricas presentadas anteriormente, se encuentra una línea común: la necesidad de innovar a través de los recursos tecnológicos con el fin de promover los distintos lenguajes teatrales que, en las experiencias pedagógicas reportadas, también conllevan una resignificación sobre el propio concepto de teatralidad más allá de su sentido tradicional como representación dramática para producir nuevos lenguajes híbridos (Yedaide y González, 2021).

En este nuevo escenario también aparecen nuevos participantes que surgen en el proceso de la enseñanza teatral. Pavetto (2021) considera al espextraño como nuevo actor-espectador que interviene en la práctica junto a los estudiantes, aun cuando este no hace parte de la comunidad en formación teatral. Esta co-presencia de actores no participantes, que usualmente son miembros de la familia o incluso mascotas, también participa de la resignificación necesaria en el teatro en virtualidad. Otro asunto importante que se deriva de las experiencias pedagógicas revisadas -y que ha sido mencionado apenas tangencialmente en la anterior categoría de este estudio- es el énfasis en la empatía y la colaboración como soportes de la pedagogía teatral, las cuales permiten mantener la conexión humana que caracteriza a la práctica (Hepplewhite, 2022). Se observa que la colaboración y el entorno afectivo y empático en la virtualidad son asuntos en los cuales insisten los investiga dores en el área de la educación artística y teatral, ya que en esto se sustenta el desarrollo de una práctica verdaderamente productiva.

Se identificaron cuatro (4) artículos de investigación de campo; tres (3) de estos con enfoque cualitativo. Con una temática muy similar, los estudios analizan las percepciones de los docentes y estudiantes frente a la mediación tecnológica en la pedagogía teatral y concluyen que esta no ha sido valorada positiva mente por los docentes ni por los estudiantes (Chaparro, 2020). Igualmente, los estudiantes perciben falta de compromiso y poca preparación de los docentes (Lorenza y Carter, 2021). Además, todos coinciden en la pérdida del sentido de comunidad que es necesario en la pedagogía teatral. Frente a estos resultados de las investigaciones de campo, en las cuales se recoge información en grupos reales, resulta interesante considerar los contrastes con las reflexiones teóricas que se han venido mencionando, en las cuales se proponen cambios conceptuales en la forma de comprender y significar el teatro. Cabe aquí formular la pregunta sobre posibles rupturas entre la reflexión teórica y las realidades en la praxis.

Se recuperó un (1) artículo de método mixto enfocado en estudios de campo. A través de estrategias cualitativas y cuantitativas, muestra el abordaje de las clases de teatro por mediación de estrategias como la pedagogía híbrida, el aula invertida y el aprendizaje basado en resultados (Li et al., 2021), y evidencia desempeños positivos en la práctica una vez incorporada la estrategia didáctica. Al relacionar dicho estudio con la reflexión que se ha venido desarrollando en esta categoría, se puede afirmar que la pedagogía teatral en entornos virtuales requiere más que la mediación tecnológica, a saber, ampliar creativamente las opciones instruccionales y los recursos didácticos digitales para generar experiencias significativas y enriquecedoras.

Por último, se recuperó un (1) artículo de revisión sistemática de literatura enfocado en los beneficios de la práctica teatral virtualizada en el desarrollo infantil desde el punto de vista cognitivo, social y emocional en el contexto de covid-19 (Solis et al., 2021). Los beneficios del teatro en el desarrollo integral son destacados tangencialmente en otras investigaciones recuperadas para este estudio (Yedaide y González, 2021; Vickers, 2020), las cuales han planteado que la práctica teatral a través de los medios remotos no solo conlleva la experiencia performativa, corporal y sensorial, sino que también ha constituido un espacio para el soporte emocional y la formación de la identidad en estos difíciles tiempos de confinamiento, especialmente para los niños, adolescentes y jóvenes.

Conclusiones

La incorporación de las tecnologías ha permitido que los procesos educativos se expandan y trasciendan las limitaciones de espacialidad y temporalidad, y ha demostrado su gran utilidad durante el desarrollo de la educación remota en la pandemia. No obstante, esta expansión digital ha venido acompañada de nuevos retos en las prácticas educativas artísticas y, de forma concreta, en la pedagogía teatral.

Parece, sin embargo, que hasta ese momento no se había producido una reflexión sobre la relación arte-tecnología en la praxis. Por lo tanto, el principal hallazgo de esta revisión sistemática es que paulatinamente se han planteado otras formas de consolidar esta relación desde una dinámica colaborativa -la tendencia dominante en los estudios revisados-. Por ende, es preciso preguntarse hasta qué punto la pedagogía teatral se vincula a otras reflexiones que también se están realizando sobre estos asuntos en el ámbito artístico.

La educación remota ha sido planteada en un contexto de emergencia como una opción sin previa prepa ración, sin un previo análisis del contexto de cada institución, en cada región, en cada país. Este trabajo de revisión nos ha permitido reflexionar cómo y para qué usar la tecnología en la educación artística. Para ello, dicha tecnología debe entenderse no como un fin sino como medio para rediseñar una enseñanza-aprendizaje híbrida, capaz de aprovechar la relación entre los distintos lenguajes del teatro y los diferentes medios tecnológicos para potenciarlos. En tal sentido, se trata de lograr interconexiones en dichos lenguajes que permitan resignificar la pedagogía teatral, considerar que los tiempos cambian y, aunque el arte es universal, comprender que las formas de enseñarlo y vivenciarlo se transforman históricamente. Si bien muchos docentes han tenido que hacer un salto enorme desde una dinámica presencial hacia un entorno virtual, es necesario innovar en las mediaciones tecnológicas; en otras palabras, no limitarse a intentar recrear el espacio presencial, sino crear nuevas experiencias performativas.

A partir de una posición crítica, enfatizo que, si esta pandemia ha sacado lo mejor de cada docente y estudiante, entonces, es necesario innovar en el rediseño y planificación de currículos más flexibles para la pedagogía teatral que se acomoden tanto a la presencialidad como a la virtualidad.