La vivencia del bullying como impulso en la elección de ser maestro
Resumen
Esta investigación tiene como objetivo indagar la influencia del bullying en la decisión de ser maestros. Se parte de 109 portafolios electrónicos elaborados en una materia del primer curso del Grado en Maestro de Educación Infantil por la Universidad de Santiago de Compostela (España), de los cuales se seleccionan diecisiete casos que aluden –de forma explícita o implícita– a vivencias de bullying. Se realiza un análisis cualitativo de contenido de estos portafolios, siguiendo un procedimiento de categorización inductivo-deductivo atendiendo a un criterio temático. Los resultados muestran los motivos por los que el alumnado reconoce esta situación, las consecuencias –sociales, académicas, de sufrimiento, etc.– y el papel de compañeros y docentes ante el maltrato vivido, predominantemente pasivo. Las conclusiones ponen en evidencia la relación entre haber sido víctima de situaciones de bullying durante la etapa escolar, la elección posterior de los estudios de maestro y la necesidad percibida de un rol más activo del profesorado. Se muestra, además, una demanda de formación específica sobre esta problemática en los estudios de grado universitario.
Citas
Amnistía Internacional. (2019). Hacer la vista... ¡gorda!: el acoso escolar en España, un asunto de derechos humanos. https://bit.ly/3otKKwh
Andreou, E., Roussi-Vergou, C., Didaskalou, E. y Skrypiec, G. (2020). School bullying, subjective well-being, and resilience. Psychology in the Schools, 57(8), 1193-1207. https://doi.org/10.1002/pits.22409
Arroyave Sierra, P. (2012). Factores de vulnerabilidad y riesgo asociados al bullying. ces Psicología, 5(1), 116-125. https://www.redalyc.org/articulo.oa?id=423539529012
Barberá, E., Gewerc, A. y Rodríguez Illera, J. L. (2009). Portafolios electrónicos y educación superior en España: situación y tendencias. Revista de Educación a Distancia (red), (viii), 1-13. https://revistas.um.es/red/article/view/69571
Bauman, S. y Del Río, A. (2005). Knowledge and beliefs about bullying in schools: Comparing pre-service teachers in the United States and the United Kingdom. School Psychology International, 26(4), 428-442. https://doi.org/10.1177/0143034305059019
Berbel, C. M. (2017). Bullying y vocación docente. Cómo una experiencia dolorosa puede originar el deseo de ser maestra. En C. Roith, M. Asensio, T. García, M. J. Lirola y M. J. López (eds.), eida 2017. Encuentro de investigación del alumnado (pp. 97-102). Diego Marín S. L.
Boulton, M. J., Hardcastle, K., Down, J., Fowles, J. y Simmonds, J. A. (2014). A comparison of preservice teachers’ responses to cyber versus traditional bullying scenarios: Similarities and differences and implications for practice. Journal of Teacher Education, 65(2), 145-155. https://doi.org/10.1177/0022487113511496
Cárdenas Fierro, G. M. y Vega Betancourt, M. (2019). El portafolio como estrategia de autorregulación en el desarrollo de competencias profesionales de los estudiantes. Revista Investigium ire Ciencias Sociales y Humanas, 10 (1), 21-37. https://doi.org/10.15658/INVESTIGIUMIRE.191001.03
Casado, A. y Sánchez Gey, J. (2009). Sobre la vocación de maestro. Tendencias Pedagógicas, 14, 209-216. https://revistas.uam.es/tendenciaspedagogicas/article/view/1914
Castañeda, L., Tur, G. y Torres-Kompen, R. (2019). Impacto del concepto ple en la literatura sobre educación: la última década. ried: Revista Iberoamericana de Educación a Distancia, 22(1), 221-241. http://dx.doi.org/10.5944/ried.22.1.22079
Colomo, E. y Aguilar, A. I. (2019). ¿Qué tipo de maestro valora la sociedad actual? Visión social de la figura docente a través de Twitter. Bordón: Revista de Pedagogía, 71(4), 9-24. https://doi.org/10.13042/Bordon.2019.70310
Craig, K., Bell, D. y Leschied, A. (2011). Pre-service teachers’ knowledge and attitudes regarding school-based bullying. Canadian Journal of Education/Revue Canadienne de l’éducation, 34(2), 21-33.
De las Heras, M., Yibero, S. y Larrañaga, E. (2020). Cyberbullying en futuros maestros: prevalencia y co-ocurrencia con el bullying en una muestra de estudiantes de magisterio. Revista Virtual Universidad Católica del Norte, 61, 83-101. https://doi.org/10.35575/rvucn.n61a6
DeSmet, A., Aelterman, N., Bastiaensens, S., Van Cleemput, K., Poels, K., Vandebosch, H., Cardon, G. y De Bourdeaudhuij, I. (2015). Secondary school educators’ perceptions and practices in handling cyberbullying among adolescents: A cluster analysis. Computers & Education, 88,
-201. https://doi.org/10.1016/j.compedu.2015.05.006
Dilo todo contra el bullying. (2021). ii Estudio sobre la percepción del bullying en la sociedad española. https://bit.ly/2T2SSrX
Eden, S., Heiman, T. y Olenik-Shemesh, D. (2013). Teachers’ perceptions, beliefs and concerns about cyberbullying. British Journal of Educational Technology, 44(6), 1036-1052. https://doi.org/10.1111/j.1467-8535.2012.01363.x
Enríquez, M. F. y Garzón, F. (2015). El acoso escolar. Saber, Ciencia y Libertad, 10(1), 219-233. https://doi.org/10.18041/2382-3240/saber.2015v10n1
Gokkaya, F. (2017). Peer bullying in schools: A cognitive behavioral intervention program. En M. Henrik (ed.), Child and Adolescent Mental Health (pp. 167-182). https://bit.ly/3wjvHb7
Gómez-Nashiki, A. (2021). Cyberbullying: argumentos, acciones y decisiones de acosadores y víctimas en escuelas secundarias y preparatorias de Colima, México. Revista Colombiana de Educación, 1(83), 1-23. https://doi.org/10.17227/rce.num83-10681
Gorsek, A. y Cunningham, M. (2014). A review of teachers’ perceptions and training regarding school bullying. pure Insights, 3(1). https://digitalcommons.wou.edu/pure/vol3/iss1/6
Hellström, L. y Lundberg, A. (2020). Understanding bullying from young people’s perspectives: An exploratory study. Educational Research, 62(4), 414-433. https://10.1080/00131881.2020.1821388
Hernández Sampieri, R., Fernández Collado, C. y Baptista Lucio, P. (2014). Metodología de la investigación. (6.ª ed.). McGraw-Hill.
Hinduja, S. y Patchin, J. W. (2019). Connecting Adolescent Suicide to the Severity of Bullying and Cyberbullying. Journal of School Violence, 18(3), 333-346.
https://doi.org/10.1080/15388220.2018.1492417
Inchley, J., Currie, D. B., Budisavljevic, S., Torsheim, T., Jastad, A., Cosma, A., Kelly, C. y Arnasson, A. M. (eds.). (2020). Spotlight on adolescent health and wellbeing: Findings from the 2017/2018 Health Behaviour in School-aged Children (hbsc) survey in Europe and Canada. International
report. (Vol. 1: Key findings). who Regional Office for Europe.
Koo, H. (2007). Time line of the evolution of school bullying in differing social contexts. Asia Pacific Education Review, 8(1), 107-116. https://link.springer.com/article/10.1007/BF03025837
Lara Ros, M. R., Rodríguez Jiménez, T., Martínez González, A. E. y Piqueras, J. A. (2017). Relación entre el bullying y el estado emocional y social en niños de educación primaria. Revista de Psicología Clínica con Niños y Adolescentes, 4(1), 59-64. https://www.revistapcna.com/sites/default/files/15-03.pdf
Lopata, J. A. y Nowicki, E. A. (2014). Pre-service teacher beliefs on the antecedents to bullying: A concept mapping study. Canadian Journal of Education/Revue Canadienne de l’éducation, 37(4), 1-25. https://www.jstor.org/stable/canajeducrevucan.37.4.11
Macaulay, P. J. R., Betts, L. R., Stiller, J. y Kellezi, B. (2018). Perceptions and responses towards cyberbullying: A systematic review of teachers in the education system. Aggression and Violent Behavior, 43, 1-12. https://doi.org/10.1016/j.avb.2018.08.004
Mahon, J., Packman, J. y Liles, E. (2020). Preservice teachers’ knowledge about bullying: Implications for teacher education. International Journal of Qualitative Studies in Education, 0(0), 1-13. https://doi.org/10.1080/09518398.2020.1852483
Márquez, C., Verdugo, J. Villareal, L., Montes, R. y Sigales, S. (2016). Resiliencia en adolescentes víctimas de violencia escolar. International Journal of Developmental and Educational Psychology, 2(1), 485-497. https://doi.org/10.17060/ijodaep.2016.n2.v1.267
Martínez Segura, M. J. (2009). El portafolio para el aprendizaje y la evaluación. Murcia.
Medina, M. I., Navarro, M. J. y Alonso, S. (2020). La importancia de la formación inicial docente y su gestión para el acceso al mundo laboral. International Journal of New Education, 6, 187-200. https://doi.org/10.24310/IJNE3.2.2020.9034
Menesini, E. y Salmivalli, C. (2017). Bullying in schools: the state of knowledge and effective interventions. Psychology, Health & Medicine, 22(supl.), 240-253. https://doi.org/10.1080/13548506.2017.1279740
Miles, M. B., Huberman, A. M. y Saldaña, J. (2020). Qualitative data analysis: A methods sourcebook. (4.ª ed.). sage.
Mujica, F. y Orellana, N. C. (2019). Deseos vocacionales que incentivan a la formación docente en Educación Física. Revista Educación, 43(1), 1-23. https://doi.org/10.15517/revedu.v43i1.30013
Nelson, H. J., Burns, S. K., Kendall, G. E. y Schonert-Reichl, K. A. (2019). Preadolescent children’s perception of power imbalance in bullying: A thematic analysis. plos one, 14(3), 1-15. https://doi.org/10.1371/journal. pone.0211124
Nicolaides, S., Toda, Y. y Smith, P. K. (2002). Knowledge and attitudes about school bullying in trainee teachers. British Journal of Educational Psychology, 72(1), 105-118. https://doi.org/10.1348/000709902158793
O’Moore, M. (2000). Critical issues for teacher training to counter bullying and victimisation in Ireland. Aggressive Behavior, 26, 99-111. https://doi.org/10.1002/(SICI)1098-2337(2000)26:1<99::AID-AB8>3.0.CO;2-W
Olweus, D. (1998). Conductas de acoso y amenaza entre escolares. Morata.
Ortega-Barón, J. y Carrascosa, L. (2018). Malestar psicológico y apoyo psicosocial en víctimas de ciberbullying. Revista infad de Psicología. International Journal of Developmental and Educational Psychology, 2(1), 357-366. https://doi.org/10.17060/ijodaep.2018.n1.v2.1241
Rigby, K. (1996). Bullying in schools and what to do about it. Australian Council for Educational Research.
Rigby, K. (2018). Exploring the gaps between teachers’ beliefs about bullying and research-based knowledge. International Journal of School & Educational Psychology, 6(3), 165-175. https://doi.org/10.1080/21683603.2017.1314835
Rodrigo, R. (2019). Mi receta contra el acoso escolar. Desclée.
Ryan, T., Kariuki, M. y Yilmaz, H. (2011). A comparative analysis of cyberbullying perceptions of preservice educators: Canada and Turkey. Turkish Online Journal of Educational Technology (tojet), 10(3), 1-12.
Sierra, C. A. (2010). Violencia escolar. Perfiles psicológicos de agresores y víctimas. Poliantea, 6(10), 53-71. https://doi.org/10.15765/plnt.v6i10
Smith, P. K. y Sharp, S. (1994). School bullying. Insights and perspectives. Routledge.
Soria, V. y Carrió, M. (2016). Pedagogías disruptivas para la formación inicial de profesorado: usando blogs como e-portafolio. Revista Profesorado, 20(2), 382-398. https://digibug.ugr.es/bitstream/handle/10481/42592/Rev202col21.pdf?sequence=1&isAllowed=y
Styron, R. A., Bonner, J. L., Styron, J. L., Bridgeforth, J. y Martin, C. (2016). Are teacher and principal candidates prepared to address student cyberbullying? Journal of At-Risk Issues, 19(1), 19-28.
Suárez García, Z., Álvarez García, D. y Rodríguez, C. (2020). Predictores de ser víctima de acoso escolar en Educación Primaria: una revisión sistemática. Revista de Psicología y Educación, 15(1), 1-15. https://doi.org/10.23923/rpye2020.01.182
Thompson, R. (2021). Teachers and cyberbullying: Interventions, workarounds and frustrations. Asia-Pacific Journal of Teacher Education, 0(0), 1-15. https://doi.org/10.1080/1359866X.2021.1895967
Tójar, J. C. (2006). Investigación cualitativa: comprender y actuar. La Muralla.
Trautmann, A. (2008). Maltrato entre pares o “bullying”: una visión actual. Revista Chilena de Pediatría, 79(1), 13-20. http://dx.doi.org/10.4067/S0370-41062008000100002
Tresgallo, E. (2020). Acoso escolar. Los graves peligros de las redes sociales. Pautas de intervención. Pirámide.
Varguillas, C. (2006). El uso de Atlas.ti y la creatividad del investigador en el análisis cualitativo de contenido. Laurus, 12, 73-87. https://www.redalyc.org/articulo.oa?id=76109905
Wolke, D., Woods, S., Stanford, K. y Schulz, H. (2001). Bullying and victimization of primary school children in England and Germany: Prevalence and school factors British Journal of Psychology, 92(4), 673-696. https://doi.org/10.1348/000712601162419
Zysman, M. (2017). Ciberbullying. Cuando el maltrato viaja en las redes. Paidós.
Descargas
Recibido: 28 de febrero de 2022; Aceptado: 26 de agosto de 2022
Resumen
Esta investigación tiene como objetivo indagar la influencia del bullying en la decisión de ser maestros. Se parte de 109 portafolios electrónicos elaborados en una materia del primer curso del Grado en Maestro de Educación Infantil por la Universidad de Santiago de Compostela (España), de los cuales se seleccionan diecisiete casos que aluden -de forma explícita o implícita- a vivencias de bullying. Se realiza un análisis cualitativo de contenido de estos portafolios, siguiendo un procedimiento de categorización inductivo-deductivo atendiendo a un criterio temático. Los resultados muestran los motivos por los que el alumnado reconoce esta situación, las consecuencias -sociales, académicas, de sufrimiento, etc.- y el papel de compañeros y docentes ante el maltrato vivido, predominantemente pasivo. Las conclusiones ponen en evidencia la relación entre haber sido víctima de situaciones de bullying durante la etapa escolar, la elección posterior de los estudios de maestro y la necesidad percibida de un rol más activo del profesorado. Se muestra, además, una demanda de formación específica sobre esta problemática en los estudios de grado universitario.
Palabras clave:
acoso escolar: enseñanza primaria: motivación para los estudios: docente.Abstract
The present research article aims to to investigate the influence of bullying on the decision to become teachers. It is based on 109 electronic portfolios made as a part of a course in the first year of the Degree in Early Childhood Education Teaching at the University of Santiago de Compostela (Spain), From which 17 cases were selected for referring -explicitly or implicitly- to bullying experiences. Therefore, a qualitative content analysis of these portfolios is conducted, following an inductive-deductive categorization procedure based on thematic criteria. The results show the reasons to which they attribute having suffered bullying, the consequences and the role of classmates and teachers during these situations, that is predominantly passive. The conclusions show the relationship between having been a victim of bullying during the school stage, the subsequent choice of teacher studies, and the perceived need for a more active role of teachers’ staff. In addition, there is a demand for specific training about this issue in the studies of university degree.
Keywords:
bullying, primary education, motivation, teacher.Resumo
O presente artigo de pesquisa tem como objetivo investigar a influência do bullying na decisão de serem professores. Esta investigação foi baseada em 109 portfólios eletrônicos desenvolvidos em uma disciplina do primeiro ano do Curso de Formação em Educação Infantil pela Universidade de Santiago de Compostela (Espanha), dos quais são selecionados 17 casos que fazem alusão a experiências de bullying de forma explícita ou implicitamente. Por tanto, é realizada uma análise qualitativa do conteúdo desses portfólios, seguindo um procedimento de categorização indutivo-dedutivo, de acordo com um critério temático. Os resultados mostram as razões pelas quais os alunos reconhecem essa situação, as consequências - a, acadêmicas, de sofrimento, etc. - e o papel de colegas e professores diante do abuso vivenciado, predominantemente passivo. As conclusões destacam a relação entre ter sido vítima de situações de bullying durante a etapa escolar, a subsequente escolha dos estudos docente e a necessidade percebida de um papel mais ativo dos professores. Também, apresenta-se uma demanda de formação específica sobre esse problema em estudos de graduação universitária.
Palavras-chave:
bullying, educação primaria, motivação, docente.Introducción
La elección de la profesión docente y la formación inicial de los maestros ha sido objeto de numerosas investigaciones. En esa intersección, la vocación emerge como un foco recurrente (Casado y Sánchez Gey, 2009), siendo una de las características compartidas por la sociedad sobre el profesorado, junto a otras como los vínculos afectivos positivos con el alumnado, ser un ejemplo o mostrar rasgos de maestro auténtico y personal (Colomo y Aguilar, 2019). No obstante, las razones que se esconden detrás de esta elección profesional se muestran más complejas (Casado y Sánchez Gey, 2009) y no siempre son evidentes. Este es el caso, por ejemplo, del papel que tienen los puntajes en los procesos selectivos de acceso a la universidad, en España denominado Evaluación del Bachillerato para el Acceso a la Universidad (ebau). Sus resultados condicionan el acceso a la carrera deseada, siendo, en el caso del título de maestro, normalmente mucho más bajos que en otros, provocando que la matrícula final en este título se sustente con alumnado que se aleja de otros títulos preferentes (Medina et al., 2020).
El presente trabajo de investigación gira en torno a los motivos de la elección del alumnado de primer curso del Grado en Maestro de Educación Infantil por la Universidad de Santiago de Compostela. Para esto, se toma como referencia los portafolios electrónicos realizados por el alumnado, en los que el bullying, sin pretenderlo, se ha introducido en sus aportes de forma recurrente.
En este contexto, surge una inquietud que motiva el presente trabajo: ¿Estamos ante un elemento significativo para la elección de los estudios de maestro?, ¿qué papel supone para el alumnado recuperar este elemento de forma explícita?, ¿qué conocimientos han desarrollado sobre el bullying a partir de sus propias experiencias? Estas cuestiones no tienen fácil respuesta y apenas existen trabajos que aborden la relación entre la elección de los estudios de maestro y las vivencias previas de bullying, por lo que la realización de esta investigación puede ser clave para visibilizar una parte de esta realidad. Así, se hallaron algunas evidencias en un estudio reciente que indaga sobre bullying en estudiantes de titulaciones de maestro (Educación Infantil y Primaria), en el que se hace patente el gran número de casos de futuros docentes que habían sufrido acoso durante las distintas etapas del sistema educativo (De las Heras et al., 2020). Otros trabajos (Berbel, 2017) van más allá y plantean una relación de causalidad entre el acoso escolar y su influencia a la hora de una elección profesional de este tipo. Incluso hay estudios en los que este aspecto se vincula con determinadas especialidades como la Educación Física (Mujica y Orellana, 2019).
Para encarar el análisis de las producciones del alumnado y la fuerza que tiene el fenómeno del acoso escolar en sus relatos, se necesita acotar de forma teórica el bullying como concepto y ámbito de investigación, además del papel que tienen las diferentes figuras que intervienen en su desarrollo. Además, se precisa comprender la visión que tiene el alumnado universitario sobre esta realidad para entender su perspectiva y la relevancia que cobra en el grado de maestro.
Marco conceptual
El término bullying alude al acoso o al maltrato entre pares (Trautmann, 2008). Se hace referencia a una forma de agresión en la que interviene un sujeto que agrede, otro que es agredido y los testigos de esa agresión dentro del contexto escolar (Arroyave, 2012). No es un fenómeno nuevo, es una realidad que ha existido en los centros educativos durante mucho tiempo, donde se habla de una cultura o ley del silencio que ha perpetuado su existencia (Menesini y Salmivalli, 2017).
En la actualidad, se es testigo de cifras muy elevadas de este tipo de conductas, ya que tres de cada diez españoles aseguran que sus hijos e hijas han sufrido acoso escolar (Dilo todo contra el bullying, 2021). Los datos del estudio Health Behaviour in School-aged Children (Inchley et al., 2020) indican una mayor incidencia del bullying (15,6 %) a los 11-12 años, al finalizar la etapa de educación primaria, con tendencia a reducirse con el paso de los cursos, con un 7,4 % a los 17-18 años.
Pero también debe tenerse en cuenta que existen numerosos casos no documentados por la ausencia de datos o por dificultades para su diagnóstico (Amnistía Internacional, 2019). En cambio, sí se evidencia que el fenómeno ha evolucionado desde una perspectiva propiamente física hacia formas psicológicas y verbales que incluyen gestos, chismes o rumores (Koo, 2007), incluidos nuevos canales o espacios para llevarlo a cabo, como el ciberbullying (Zysman, 2017), cuya prevalencia es menor, concretamente un 5,2 % (Inchley et al., 2020), aunque está experimentando una tendencia creciente en los últimos años (Gómez-Nashiki, 2021; Ortega-Barón y Carrascosa, 2018).
Puede afirmarse que una persona está siendo acosada, cuando se dan tres características (Koo, 2007; Menesini y Salmivalli, 2017):
-
El comportamiento agresivo se produce repetidamente en el tiempo contra uno o varios estudiantes (Menesini y Salmivalli, 2017).
-
Hay una intencionalidad: la violencia va más allá de la forma de solucionar un conflicto y en algunas ocasiones puede ocurrir solo con un fin lúdico (Koo, 2007).
-
Existe un desequilibrio en el poder: el acoso es opresión repetida de una persona más poderosa, física o psicológicamente, hacia una persona con menos poder (Gokkaya, 2017; Nelson et al., 2019). Smith y Sharp lo definen frecuentemente como “un abuso sistemático de poder” (Smith y Sharp, 1994, p. 2).
En este sentido, también se señala que se puede hablar de acoso cuando se presentan las cuatro pes (Koo, 2007), en inglés: power, pain, persistence y premeditation (poder, dolor, persistencia y premeditación).
Haciendo hincapié en algunas de las consecuencias que se derivan de estas situaciones de violencia, las investigaciones muestran los problemas de salud que pueden tener lugar después de la ocurrencia de este tipo de conductas (Wolke et al., 2001): dolores de estómago, problemas para dormir y el estrés creado, no solo por lo que realmente sucede, sino por la amenaza y el miedo de lo que pueda pasar. Se contempla el dolor emocional, que está relacionado con la depresión, impotencia, ira y hostilidad. El absentismo escolar y las dificultades en la concentración pueden surgir también, así como una percepción de soledad y tendencia a evitar a otras personas. En casos extremos, pueden desencadenarse conductas proclives al suicidio (Hinduja y Patchin, 2019).
Víctimas, testigos y profesorado
La revisión de investigaciones previas permite identificar los elementos que caracterizan a agresores y agredidos en el entorno escolar (Suárez García et al., 2020). Las víctimas suelen mostrar ansiedad, inseguridad, sensibilidad y una autoestima baja. No muestran conductas agresivas por las que puede explicarse la conducta del agresor. El hostigamiento y acoso de sus pares acaba por hacer que esas características de ansiedad e inseguridad aumenten (Lara Ros et al., 2017), favoreciendo una espiral en la que es difícil separar causas de efectos (Enríquez y Garzón, 2015). No suelen tener una amplia red de amistades y su rendimiento académico suele ser bajo (Suárez García et al., 2020). Otros trabajos indican que la sobreprotección en el hogar es una característica recurrente (Sierra, 2010), lo que puede conectar con otro factor: la muestra de pasividad, sufriendo en silencio, sin responder al ataque o al insulto (Tresgallo, 2020). En algunos casos, la inferioridad física de los agredidos es también un elemento frecuente (Olweus, 1998). Frente a estas características, se encuentran perfiles claramente opuestos: el de la víctima provocadora, cuando se combina la ansiedad con la reacción agresiva, y el de la víctima pasiva, que se caracteriza por su inseguridad y sensibilidad (Tresgallo, 2020). En cualquier caso, es habitual que sea alumnado con problemas de concentración, que causan tensión e irritación, lo cual se traduce en reacciones negativas en el resto del grupo (Olweus, 1998).
En el contexto escolar, otra figura que emerge en los casos del bullying es la del observador. Los observadores se involucran en el acoso, pero con perfiles de complicidad distintos (Rodrigo, 2019): desde los líderes pasivos, sin evitar el acoso que buscan la simpatía del acosador, hasta los denominados cómplices aterrados que evitan las consecuencias de desvelar la situación y ser objetivo del acosador.
A estos perfiles también debe sumarse el papel del profesorado, en muchos casos cómplices, al negar la situación de acoso. En ellos recae la responsabilidad de la prevención en el aula, ejemplificando y evitando situaciones que puedan inducir al acoso (Rigby, 1996). Sin embargo, su formación es escasa, ya que el 70 % del profesorado no se considera preparado para afrontar el acoso escolar (Dilo todo contra el bullying, 2021), mostrando grandes lagunas en sus definiciones y creencias (Nicolaides et al., 2002). Esta situación pone encima de la mesa la necesidad de revisar la formación inicial del profesorado para detectar los signos del acoso (Lopata y Nowicki, 2014) y sus causas y efectos, promoviendo una formación integral en su capacidad de prevención e intervención (O’Moore, 2000). Ante esta situación, emerge la necesidad de considerar la perspectiva que el profesorado en formación tiene sobre esta realidad.
Bullying y profesorado en formación inicial
Existe un cierto acuerdo sobre las dificultades que muestra el profesorado en formación acerca de la problemática del bullying (Gorsek y Cunningham, 2014). Algunos autores indican la necesidad urgente de desarrollar investigaciones cualitativas que permitan profundizar en esta cuestión (Macaulay et al., 2018). En este sentido, diferentes estudios evidencian el desconocimiento y falta de comprensión de los docentes ante lo que supone este tipo de violencia, sus características y las formas de abordarlo en el espacio escolar. Se muestra la falta de adecuación de la formación del profesorado, así como la diferencia entre sus creencias y la bibliografía científica sobre cómo tratar y comprender esta realidad (Bauman y Del Rio, 2005). En este sentido, Rigby (2018) indica que para el alumnado en formación -futuros maestros-, el acoso se produce cuando nadie está mirando, que aumenta con la edad, que es más probable que los acosados pidan ayuda a los maestros antes que a sus padres o que la forma más habitual de manifestación es a través del ciberacoso, consideraciones contrarias a lo que indican las investigaciones, lo cual evidencia las grandes carencias del profesorado en formación. Otros estudios (Lopata y Nowicki, 2014) insisten en las discrepancias entre la investigación y las creencias del profesorado en formación, llegando hacer patente un elemento revelador: la importancia que tiene la experiencia personal previa (Craig et al., 2011). Según este trabajo, el profesorado que ha vivido o presenciado el bullying se muestra más sensible a esta realidad y manifiesta una mayor confianza en la identificación y el manejo de esta problemática, así como una mayor sensibilidad con otras formas de exclusión social.
De los trabajos mencionados se destaca un dato aportado por Craig et al. (2011) : el profesorado en formación que ha vivido o presenciado el bullying muestra una mayor preocupación por desarrollar una intervención en el ámbito escolar frente al resto de sus compañeros, lo cual apunta a que este tipo de experiencias pueden motivarles a desarrollar sus estudios universitarios hacia el grado de maestro. Esta perspectiva descubre dos perfiles claramente diferenciados de alumnado en formación: uno general, que no ha tenido contacto directo con el bullying y que, a la luz de los estudios previos y actuales (Mahon et al., 2020), muestra graves carencias para la identificación y tratamiento del acoso, frente a un alumnado sensibilizado y con mayor capacidad de obrar en este campo, no por su formación, sino por haberlo vivido directamente. Estas experiencias previas promueven aprendizajes que podrían facilitar potencialmente el trabajo con otras formas de acoso no vivenciadas, como el caso del ciberbullying.
El profesorado en formación muestra más dificultades para enfrentarse con el acoso que se desarrolla en espacios tecnológicos, principalmente por la carencia de una capacitación adecuada en este ámbito (DeSmet et al., 2015; Styron et al., 2016). El porcentaje de profesorado en formación que indica que no tiene las competencias para encarar esta realidad llega al 40 % (Ryan et al., 2011) y, sin embargo, el 70 % lo considera necesario en sus estudios de grado (Eden et al., 2013). Esto supone que el profesorado, cuando se enfrenta a esta realidad en las aulas, lo haga con recursos personales y sin adecuación a los marcos teóricos de intervención (Thompson, 2021). Si bien las investigaciones dan cuenta de un cierto grado de continuidad entre el acoso y el ciberbullying, el profesorado en formación tiene muchas más dificultades para su identificación (Boulton et al., 2014). Además, apuntan a aspectos predictores de la capacidad de intervención del profesorado en estas formas de acoso: la empatía que se muestra junto a otros aspectos como la seriedad o la habilidad para enfrentarse con nuevos problemas. Esta idea refuerza los hallazgos anteriores en los que el profesorado -anteriormente víctima- desarrolla estrategias que le permiten ser más consciente de estas situaciones y su intervención. Al mismo tiempo, este conocimiento previo, marcado por un pasado de acoso escolar, pone en cuestionamiento la idea de una única modalidad general de formación para todo el profesorado: tanto aquel marcado por esta vivencia como aquel ajeno a este tipo de violencia escolar.
En este contexto, se analizan cómo han influido las experiencias previas de bullying del alumnado en la decisión de incorporarse a la formación universitaria como maestros de Educación Infantil, ahondando en sus vivencias e indagando en el conocimiento que han construido a partir de estas.
Metodología
Este trabajo se enmarca en un enfoque cualitativo de investigación, caracterizado -entre otros aspectos- por estudiar el desarrollo natural de los sucesos sin manipulación de la realidad y por procurar encontrar sentido a los fenómenos estudiados en función de los significados que las personas les otorgan (Hernández et al., 2014).
Descripción del contexto y de los participantes
Esta investigación se desarrolla en el curso 2020-2021, marcado por la pandemia generada por el covid-19 y por una propuesta de enseñanza semipresencial. Se basa en el análisis de una tarea de carácter biográfico-narrativa del alumnado del Grado en Maestro de Educación Infantil por la Universidad de Santiago de Compostela que se enmarca en una materia del primer cuatrimestre del primer curso. De los 109 estudiantes participantes (de los cuales, el 84,4 % son alumnas y el 15,6 % son alumnos), se seleccionaron aquellos en cuya tarea se aludía al bullying; concretamente, 17 casos (88,2 % y 11,8 % de chicas y chicos, respectivamente). Para este estudio se contó con el consentimiento informado de los participantes.
Instrumento de recogida de información
Con el objetivo de abordar los esfuerzos y progresos del alumnado y recoger al mismo tiempo la vivencia de estos procesos de aprendizaje (Martínez Segura, 2009), se propuso el trabajo a través de un portafolio electrónico: “una colección de documentos que pueden ser mostrados como evidencias del proceso de aprendizaje y los logros de un sujeto” (Barberá et al., 2009, p. 5), en un espacio digital proporcionado por el software institucional disponible.
En este, el alumnado toma el control del proceso de aprendizaje y, en este caso, comparte con sus pares sus propias experiencias. Algunas investigaciones señalan que los portafolios emergen como la estrategia didáctica más genuina en la formación docente inicial (Castañeda et al., 2019) y describen las ventajas de su utilización (Soria y Carrió, 2016), haciendo hincapié, entre otros aspectos, en el desarrollo de habilidades claves en los estudiantes de Educación Superior, como la autorregulación del aprendizaje (Cárdenas y Vega Betancourt, 2019).
La primera tarea encomendada al alumnado en el portafolio tenía un carácter biográfico-narrativo, en el que los estudiantes se presentasen, diesen comienzo a su proceso de aprendizaje en esta materia y señalasen los motivos que le llevaron a elegir esta titulación universitaria. Para esto, se le propusieron una serie de preguntas guía que tenían como referencia las razones por las cuales se optó por este tipo de estudios universitarios, los recuerdos de su etapa discente y su consideración respecto a la propuesta formativa del grado.
Procedimiento de análisis de datos
Atendiendo a las recomendaciones metodológicas de Varguillas (2006) , se realizó una primera lectura general de los portafolios electrónicos, seleccionando aquellos en los que se aludía a una experiencia vivida u observada sobre bullying. Se descargaron las tareas y se prepararon en formato compatible con el software Atlas.ti en su versión 8.3.20.
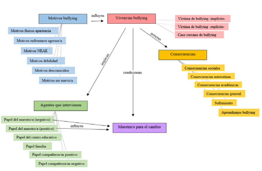
El análisis cualitativo de los datos se basó en la propuesta de Miles et al. (2020) , en la que se distinguen tres grandes fases: (1) reducción de datos, (2) disposición y transformación de los datos y (3) obtención y verificación de conclusiones. En primer lugar, el texto se dividió en unidades con significado (137 citas), que después se agruparon en categorías atendiendo a un criterio temático. Se siguió un procedimiento de categorización mixto, de tipo inductivo-deductivo (Tójar, 2006). Por una parte, las categorías emergieron a medida que se examinaban los datos; y, por otra, se tuvo en cuenta el marco teórico sobre el cual se fundamenta este estudio. Una vez identificadas y clasificadas todas las unidades, se revisaron las categorías generadas y las unidades textuales asociadas a cada una de ellas. Se utilizaron 23 categorías en total, identificadas cada una por un código distinto. Por último, se crearon categorías más amplias (5 familias) con el fin de agrupar y organizar los códigos de acuerdo con características comunes y avanzar hacia la construcción de un marco explicativo. En la tabla 1 se presentan las categorías, el número de citas y las familias de categorías.
La forma de exposición narrativa de los resultados gira en torno a las cinco grandes categorías identificadas en el análisis de los datos, dándole soporte con citas textuales de los propios participantes y elementos gráficos. Cada cita va acompañada de un código identificativo: número de documento, el número de cita y el género; por ejemplo: D44.1.A (documento 44, cita 1, A de alumna).
Tabla 1: Elementos de análisis: familias de categorías, categorías, descripción y número de citas
Resultados
El análisis de los portafolios electrónicos del alumnado pone de relieve la importancia que el acoso escolar tiene en la vida de las personas y en sus trayectorias profesionales. Cabe recordar que en ningún momento se preguntaba si habían sido víctimas o habían presenciado casos de acoso escolar, por lo que los relatos emergen de forma espontánea al recordar su paso por la escolarización obligatoria, lo que añade incluso una mayor fuerza al análisis, por la huella que dejó en el alumnado (figura 1).
Figura 1: Número de alumnado y de casos de bullying detectados (víctimas o testigos)
Vivencias de acoso escolar
Se puede señalar que, de los 17 casos, nueve afirman haber sido víctimas de acoso de forma directa, seis lo hacen de forma indirecta, sin hacer alusión al concepto de bullying o similares, y tres mencionan que han vivido casos cercanos, si bien una de las alumnas de este grupo señala también haber experimentado esta situación (es decir, ha sido testigo y víctima -implícita-).
Las citas en las que se describe de forma explícita al bullying confirman la dureza de lo vivido: “A finales de Primaria, tuve una experiencia que no le deseo a nadie, ya que sufrí bullying por parte de una compañera” (D82.1.A). Se pueden identificar elementos que reflejan alguna o varias de las cuatro pes descritas anteriormente (Koo, 2007).
Algunos estudiantes narran su paso por el sistema educativo sin ponerle la etiqueta al acoso recibido. Señalan situaciones incomprendidas en su momento, mofas o sentimientos de aislamiento como recuerdos negativos en su trayectoria: “Viví situaciones algo dolorosas. De pequeña no entendía que no a todas las personas le podía caer bien y, por ello, lo pasaba mal” (D15.1.A).
En otros relatos autobiográficos, miembros de la familia o compañeros de clase aparecen en sus discursos como víctimas de este tipo de situaciones. Se pone de manifiesto que el haber presenciado de cerca experiencias de acoso escolar acaba por marcar al estudiantado y los empuja a pensar en ser maestros: “Otro motivo para fijarme en el Grado de Maestra fue una larga historia de bullying que le ocurrió a mi hermano pequeño” (D37.1.A).
Motivos del acoso
La descripción de estas experiencias escolares de forma espontánea profundiza, en algunos casos, sobre cuáles creen que fueron los motivos del acoso, concordando con lo expuesto por Olweus (1998) . Se encontraron aspectos físicos o el ser juzgado por sus apariencias como desencadenantes de la situación de acoso escolar: “Siempre fui una niña con sobrepeso, pero esa fue la primera vez que alguien me humillaba por ello” (D104.2.A). También hay motivos que aluden a una personalidad “débil”, por ser una persona sensible: “Soy una chica muy sensible y de pequeña aún lo era más. En 4 años los de 6.º descubrieron que con pocas palabras me podían hacer llorar y llorar y hasta los profesores se reían de mí” (D52.2.A). Además, se identifican motivos relacionados con las necesidades específicas de apoyo educativo que presenta el alumnado: “En relación a un trastorno que padezco desde niña como es el tdah” (D42.1.A). E incluso por el simple hecho de ser nuevo en el centro educativo: se indica que derivó en problemas de aislamiento social. Otro de los motivos por los que se convirtieron en víctimas es justamente enfrentarse con el acoso que el agresor ejercía sobre otras personas: “En mi grupo había un chico repetidor que se creía el rey del mundo y por intentar pararle los pies acabó ejerciendo su poder haciéndome la vida imposible” (D52.3.A). Únicamente se advierte un caso en el que no se identifica el motivo: fue víctima, pero no lo atribuye a una causa concreta.
Consecuencias
La categoría que cobra más fuerza en esta dimensión es “Sufrimiento”. El dolor que remarcaba Koo (2007) y la persistencia de estas situaciones llevan a describir la vivencia de acoso como una etapa dura. El alumnado destaca la necesidad de evitar estas situaciones a las próximas generaciones, conscientes de las consecuencias que generan en las víctimas: “Al haber pasado por ese tipo de circunstancias lo último que deseo es que alguien sufra algo así” (D11.6.A).
Se identifican consecuencias sociales como la introversión, fingir estar enfermo para evitar el contacto social en la escuela (incluso después de la experiencia) -lo que se ha descrito como víctimas sumisas y se relaciona con el absentismo (Hellström y Lundberg, 2020)- y el aislamiento sufrido en sus distintos círculos: “Muchos de los que decían ser mis amigos se distanciaron, algunos llegando incluso a ponerse de parte de mi acosadora” (D82.3.A).
Otra de las consecuencias del acoso es la inseguridad y la baja autoestima, una realidad que es, en algunos casos, causa y consecuencia del acoso (Lara-Ros et al., 2017; Olweus, 1998): “Se generó en mí un sentimiento de autoodio que hacía que cada vez que me mirase al espejo me enfadase conmigo misma por ser como era” (D40.4.A). Comentan también que esta realidad sigue condicionando su día tras día: “Es que cuando conozco a una persona nueva y esta se comienza a reír por una razón que desconozco, tiendo a pensar que se está riendo de mí” (D52.8.A).
Entre los efectos del acoso escolar en lo relacionado con el ámbito académico, destaca que el alumnado siente o sintió desmotivación por el aprendizaje, por la escuela, miedo a volver al centro y rechazo a todo lo que tenía que ver con el sistema educativo (Suárez-García et al., 2020): “Han hecho que pierda las ganas de aprender (D11.2.A); cada curso que pasaba me veía menos motivada en los estudios” (D104.5.A).
Se identifican dos casos en los que se habla de consecuencias de forma general, sin especificar: “Fue una época mala para mí y que además me trajo algunas consecuencias” (D42.1.A).
No obstante, también aparece con frecuencia en sus relatos la resiliencia, esa capacidad para superar las adversidades, señalando las lecciones de vida que extraen (Márquez et al., 2016):
Gracias a los buenos sucesos me convertí en alguien agradecida, alegre, con ganas de descubrir cosas nuevas y de enseñar lo que ya sé a muchos otros, pero gracias a haber podido superar los malos momentos me volví más fuerte, comprensiva y valiente, entre muchas cosas (D87.6.A).
Consideran, de este modo, que la vivencia de este tipo de situaciones ha posibilitado que mejoren y crezcan como personas (Andreou et al., 2020; Márquez et al., 2016). En sus discursos subrayan la importancia del respeto, empatía, valentía, el amor propio y otros valores positivos que se deben promover en los centros educativos: “Por ejemplo, que cada uno es como es y que nadie tiene que cambiar para agradar a los demás” (D15.3.A).
Agentes que intervienen
El alumnado que describe en sus experiencias casos de bullying, cercanos o vividos, hace alusión directa, en numerosas ocasiones, al papel que tomó el profesorado frente a estas situaciones. Cabe destacar que los relatos que resaltan al docente como figura de apoyo ante los casos de acoso escolar son escasos. En aquellas citas en las que aparece esta figura desde una visión positiva, se ensalza -con frecuencia- a personas que aparecieron “después” de los hechos, remarcando a los docentes que ayudaron a estos estudiantes -víctimas- “a levantarse”: “La mayoría de profesores simplemente no se preocuparon, pero dos de ellos hicieron hasta lo imposible por ayudarme y hoy los recuerdo con mucho cariño” (D82.4.A).
Al contrario de lo que sucede con los escasos relatos en los que se involucra al docente como una figura clave en el apoyo frente al acoso, cuando se habla de comentarios que culpan al profesorado de una actitud pasiva, estos aparecen con mayor frecuencia. Como señalaba Rodrigo (2019) , puede hablarse de docentes observadores, que no asumen o restan importancia a la situación, dejando que la Ley del Silencio campee a sus anchas y perpetúe estas situaciones (Menesini y Salmivalli, 2017): “De 1.º a 5.º de primaria mis compañeros se metían conmigo y me trataban mal, además las profesoras se desentendían de lo que pasaba alegando ‘son cosas de niños’, tienes que pasar” (D40.3.A). Esta actitud, además, no garantiza la protección necesaria a la víctima y la especial vigilancia en los lugares de riesgo: “Durante mi estancia en el colegio lo más importante para mí era sentirme protegida por los profesores en el recreo, cosa que muy pocas veces sucedió” (D40.9.A).
Se apunta, casi de forma anecdótica, el papel del centro educativo y la solicitud de ayuda al equipo directivo: “El acoso terminó cuando iba en 3.º de la eso, ya no podía más con todo y fui a hablar con el equipo directivo” (D52.4.A).
Respecto a la familia, se señala cómo esta apoyó o demandó apoyo del centro escolar. En ningún caso aparecen comentarios negativos hacia la familia, que describen como figuras esenciales en esta etapa: “Una etapa difícil para mí, pero la vida me enseñó a que con ayuda de la familia y profesionales todo se puede superar” (D.16.2.A).
En cuanto al grupo de iguales, se distinguen dos tipos de comportamiento: por un lado, supusieron una fuente de apoyo emocional (papel positivo) -aunque se dio fundamentalmente con posterioridad a la situación de acoso- y, por otro -con mayor frecuencia-, se limitaron a darle la espalda a lo que acontecía (papel negativo).
Elección de la profesión
El análisis de este código “Maestro/a para el cambio” es clave en este trabajo. La comprensión de la elección del título por haber sido víctima o testigo del acoso escolar se sustenta fundamentalmente en el sufrimiento vivido y en el papel que desempeñaron los docentes en sus vivencias (figura 2). De los diecisiete alumnos que experimentaron esta situación, diez mencionan directamente la idea de ser maestro para formar parte del cambio -el resto lo hace de forma indirecta- en línea con la investigación de Berbel (2017) . Emerge de sus discursos la importancia de tomar un papel activo, de acabar con este tipo de situaciones, de crear vínculos con el alumnado, de formarse sobre esta temática y de trabajar valores positivos en el aula cuando desempeñen su profesión (empatía, respeto, inclusión e igualdad, entre otros): “De hecho, hacerme maestro significa para mí darle seguridad a aquellos niños y niñas que pueden llegar a sufrir lo que yo he sufrido y enseñarles que todos somos iguales sin fijarnos en las apariencias” (D65.3.O). Se pone en valor la figura de los maestros que los apoyaron en esas situaciones y que tienen como referentes del cambio: “Esa fue otra de mis motivaciones para llegar hasta aquí, poder ayudar en un futuro a mis alumnos u otros niños que sufran lo que sufrí yo del modo en que esos dos maestros me ayudaron a mí” (D82.4.A). A partir de esas vivencias han forjado la imagen del docente que quieren ser, distanciándose del profesorado que prefirió no enfrentar la realidad, algo que sucede con frecuencia (Dilo todo contra el bullying, 2021; Rodrigo, 2019).
Figura 2: Red de relaciones de códigos y familias
Conclusiones
El objetivo de este estudio se centró en indagar sobre la influencia del bullying en la elección de la titulación de maestro de Educación Infantil. Además, se describe la visión de las víctimas sobre el papel de la escuela y los docentes.
Los resultados evidencian el peso que ha tenido el acoso escolar como elemento clave en la decisión de estudios que hace el alumnado universitario que ha vivenciado el bullying en su escolarización, haciendo explícita una relación entre el hecho de haber sufrido esta situación y el inicio del grado universitario. Una realidad a la que apuntaban algunas investigaciones previas y que aparecen con claras evidencias en el presente trabajo. Este estudio también contribuye a hacer patente la existencia de esta relación en un número significativo de alumnos universitarios, gracias a que se recoge la voz de los protagonistas mediante los relatos elaborados por ellos mismos, respondiendo a una demanda de investigaciones cualitativas que permitan ahondar en este fenómeno.
Las narrativas del alumnado muestran el valor que tiene la experiencia previa de acoso para poder comprender la sensibilidad reflejada en sus aportes. El sufrimiento padecido, la persistencia de las acciones y el poder que ejercieron los agresores aparece con frecuencia en los discursos de los estudiantes, señalando cómo vivieron -y viven actualmente- las consecuencias de estas situaciones que tuvieron lugar, principalmente, en la etapa de primaria. Cabe destacar, además, que la mayoría de las víctimas que participan en este estudio se corresponden con las denominadas víctimas pasivas, que sufren en silencio, lo que implica un mayor nivel de alerta de las instituciones educativas para poder ponerle freno.
Se pone de relieve, a través de sus discursos, que después de esta etapa en la que han sufrido bullying, desarrollan nuevas estrategias y habilidades para poder afrontar las adversidades, señalando así la resiliencia como capacidad clave en sus vidas.
De sus relatos se extrae también el escaso papel que tuvo el centro educativo, a través del equipo directivo, o de los planes o protocolos ante el acoso, pues no tienen apenas reflejo en las numerosas vivencias que el alumnado expone. En este sentido, se considera importante la creación de un Plan Estratégico de Convivencia Escolar y de protocolos unificados que puedan servir de base para afrontar estas situaciones.
El alumnado señala la necesidad de actuar en el espacio escolar ante la realidad del bullying, pero también aparece una demanda que se muestra latente: la carencia de una formación ante el reto de desarrollar una intervención adecuada en los futuros contextos de aula, por el alumnado ya sensibilizado por su experiencia previa, y por el que no lo ha vivido de forma directa, y que podría desarrollar una visión sesgada de estas situaciones. Las víctimas y los futuros maestros que forman parte de este estudio confían en recibir formación para hacer frente al acoso, un conocimiento clave en el que algunas investigaciones han demostrado que los docentes poseen lagunas, y que debe extenderse más allá del periodo inicial, atendiendo a nuevas formas de acoso y nuevas consecuencias. Se abre la puerta, así, al desarrollo de futuros trabajos de investigación sobre la respuesta que ofrece la formación inicial universitaria a las demandas ante esta realidad; y a estudios que superen las limitaciones del presente trabajo, teniendo en cuenta el hecho de que se trata de alumnado de una única universidad, por lo que los resultados deben utilizarse con cautela de cara a potenciales generalizaciones fuera del contexto en el que se ha realizado el estudio.
Estos portafolios, que buscaban simplemente ahondar en sus motivaciones para ser maestros y en recoger su paso por el sistema educativo, han llevado -de forma espontánea- a vaciar sus mochilas y contar qué traían en ellas. Sus palabras dan cuenta del sufrimiento vivido por el acoso escolar, pero también reflejan la importancia atribuida a la figura del docente para cambiar la realidad.
Derechos de autor 2023 Revista Colombiana de Educación

Esta obra está bajo una licencia internacional Creative Commons Atribución-NoComercial 4.0.





















