Variables influyentes en la percepción y predisposición al uso de TIC. Estudio exploratorio
Resumen
La literatura científica demuestra que las percepciones y usos de las TIC no pueden explicarse con variables exclusivas del contexto del aula. También demuestra que una variable ajena a dicho contexto puede resultar influyente en una realidad educativa específica, pero no en otra. Por lo tanto, este artículo de investigación explora, en el caso de los docentes de educación primaria en el Perú, las posibles variables asociadas a la percepción y a la predisposición para el uso de las TIC. Para esta exploración se utilizó la Encuesta Nacional a Docentes (ENDO) 2018, realizada por el Ministerio de Educación del Perú, que incluye una muestra de 6308 docentes de educación primaria. De esta forma, se realizaron pruebas de regresión logística binaria, Log-lineal, Chi-cuadrado y se analizaron las magnitudes de los efectos de las variables cuyos valores resultaron significativos (p < 0,05). Los resultados permiten concluir que, para los docentes peruanos de educación primaria, la percepción y predisposición del uso de las TIC poseen variables asociadas que superan el contexto exclusivo del aula, las cuales son: el tipo de gestión escolar, la capacitación en TIC, la evaluación de desempeño docente, la satisfacción laboral, trabajar en más de un lugar, el sexo y la edad. Igualmente, que las variables asociadas a la predisposición para el uso de las TIC son: el área de la escuela (rural o urbana), la capacitación, la edad y la percepción del docente sobre la remuneración (justa o injusta) que recibe por su trabajo. Asimismo, se comprobó que solo las percepciones positivas influyen en la predisposición para usar las TIC en el aula.
Citas
Álvarez, J. (2020). Evolución de la percepción del docente de secundaria español sobre la formación en tic. Edutec. Revista Electrónica de Tecnología Educativa, 71, 1-15. https://doi.org/10.21556/edutec.2020.71.1567 DOI: https://doi.org/10.21556/edutec.2020.71.1567
Baranger, D. (2009). Técnicas elementales de análisis. En F. Niño (ed.), Construcción y análisis de datos: introducción al uso de técnicas cuantitativas en la investigación social (pp. 43-78). EdUNaM.
Bowen, A., Knapp, P., Gillespie, D., Nicolson, D. y Vail, A. (2011). Non-Pharmacological Interventions for Perceptual Disorders Following Stroke and other Adult-Acquired, Non-Progressive Brain Injury. Cochrane Database of Systematic Reviews, 4. https://www. scopus.com/inward/record.uri?eid=2-s2.0-79955643656&partner-ID=40&md5=fe111640962c3b855caa8610558d0468 DOI: https://doi.org/10.1002/14651858.CD007039.pub2
Carpenter, J., Rosenberg, J., Dousay, T., Romero-Hall, E., Trust, T., Kessler, A., Phillips, M., Morrison, S., Fischer, C. y Krutka, D. (2020). What Should Teacher Educators Know about Technology? Perspectives and Self-assessments. Teaching and Teacher Education, 95, 103124. https://doi.org/10.1016/j.tate.2020.103124 DOI: https://doi.org/10.1016/j.tate.2020.103124
Castro-Rodríguez, M., Marín-Suelves, D. y Sáiz, H. (2019). Competencia digital e inclusión educativa. Visiones de profesorado, alumnado y familias. Revista de Educación a Distancia (red), 19(61). https://doi.org/10.6018/red/61/06 DOI: https://doi.org/10.6018/red/61/06
Díaz-García, I., Almerich, G., Suárez-Rodríguez, J. y Orellana, N. (2020). The Relationship between ict Competences, ict Use and Learning Approaches in University Students of Education. Revista de Investigación Educativa, 38(2), 549-566. https://doi.org/10.6018/RIE.409371 DOI: https://doi.org/10.6018/rie.409371
Dror, I. y Schreiner, C. (1998). Chapter 4. Neural Networks and Perception. En P. Jordan (ed.), Systems Theories and a priori Aspects of Perception (pp. 77-85). North-Holland. https://doi.org/10.1016/S0166-4115(98)80018-6 DOI: https://doi.org/10.1016/S0166-4115(98)80018-6
Dutton, W. (2001). Computers and Society. En N. Smelser y S. Baltes (eds.), International Encyclopedia of the Social & Behavioral Sciences (pp. 2480-2487). Elsevier. https://doi.org/10.1016/B0-08-043076-7/04321-7 DOI: https://doi.org/10.1016/B0-08-043076-7/04321-7
Gillespie, R. y O’Modhrain, S. (2011). Embodied Cognition as a Motivating Perspective for Haptic Interaction Design: A Position Paper. ieee World Haptics Conference, 481-486. https://doi.org/10.1109/WHC.2011.5945533 DOI: https://doi.org/10.1109/WHC.2011.5945533
Gutiérrez-Provecho, M., López-Aguado, M., García Lamas, J. y Quintanal- Diaz, J. (2021). La brecha digital en población en riesgo de exclusión social. Pedagogía Social. Revista Interuniversitaria, 39, 123-138. https://doi.org/10.7179/PSRI_2021.39.08 DOI: https://doi.org/10.7179/PSRI_2021.39.08
Holguín-Alvarez, J., Apaza-Quispe, J., Ruiz-Salazar, J. y Picoy-Gonzales, J. (2021). Competencias digitales en directivos y profesores en el contexto de educación remota del año 2020. Revista Venezolana de Gerencia, 26(94), 623-643. https://doi.org/10.52080/rvgluzv26n94.10 DOI: https://doi.org/10.52080/rvgluzv26n94.10
Howard, S., Tondeur, J., Ma, J. y Yang, J. (2021). What to Teach? Strategies for Developing Digital Competency in Preservice Teacher Training. Computers & Education, 165, 104149. https://doi.org/10.1016/j.compedu.2021.104149 DOI: https://doi.org/10.1016/j.compedu.2021.104149
Jacobs, D. y Michaels, C. (2002). On the Apparent Paradox of Learning and Realism. Ecological Psychology, 14(3), 127-139. https://doi.org/10.1207/S15326969ECO1403_2 DOI: https://doi.org/10.1207/S15326969ECO1403_2
Life Course Distribution. (s. f.). World Health Organization (who). https://www.who.int/universal-healthcoverage/compendium/interventions-by-life-course
Mateus, J. (2016). Abrumados y fascinados: las tic en la subjetividad de los docentes peruanos. Revista de Estudios para el Desarrollo Social de la Comunicación, 12, 170-193. https://doi.org/10.15213/redes.n12.p171 DOI: https://doi.org/10.15213/redes.n12.p171
Mateus, J. (2019). El lugar de la tecnología y la cultura digital en el discurso educativo contemporáneo. Chasqui. Revista Latinoamericana de Comunicación, 1(140), 261-278. DOI: https://doi.org/10.16921/chasqui.v0i140.3794
Mateus, J. y Andrada, P. (2021). Docentes frente al COVID-19: cambios percibidos en Chile y Perú. Magis, Revista Internacional de Investigación en Educación, 14, 1-25. https://doi.org/10.11144/Javeriana.m14.dfcc DOI: https://doi.org/10.11144/Javeriana.m14.dfcc
McDonald, S. (2012). Perception: A Concept Analysis. International Journal of Nursing Knowledge, 23(1), 2-9. https://doi.org/10.1111/j.2047-3095.2011.01198.x DOI: https://doi.org/10.1111/j.2047-3095.2011.01198.x
Ministerio de Educación del Perú. (2018). Encuesta nacional a docentes de instituciones educativas públicas y privadas - endo 2018. Ficha técnica. http://escale.minedu.gob.pe/documents/10156/5384052/FICHA+TECNICA+endo+2018.pdf?version=1.0
Miralles-Martínez, P., Gómez-Carrasco, C. y Monteagudo-Fernández, J. (2019). Percepciones sobre el uso de recursos tic y «mass-media» para la enseñanza de la historia: un estudio comparativo en futuros docentes de España-Inglaterra. Educación XXI, 22(2), 187-211. https://doi.org/10.5944/educxx1.21377 DOI: https://doi.org/10.5944/educxx1.21377
Nefediev, V., Grishina, V., Suvorova, E., Rebrikova, N. y Matveeva, O. (2019). The Role of E-learning in the Implementation of Innovative Educational Technologies. International Journal of Innovative Technology and Exploring Engineering, 8(7), 2380-2384. https://www. scopus.com/inward/record.uri?eid=2-s2.0-85067834224&partner-ID=40&md5=10134f3f90633f3a7bdafecc00cf03e1
Orosco-Fabian, J., Pomasunco-Huaytalla, R., Gómez-Galindo, W., Salgado-Samaniego, E. y Colachagua-Calderón, D. (2021). Competencias digitales de docentes de educación secundaria en una provincia del centro del Perú. Revista Electrónica Educare, 25(3), 1-25. https://doi.org/10.15359/ree.25-3.34 DOI: https://doi.org/10.15359/ree.25-3.34
Phillips, I. (2018). Unconscious Perception Reconsidered. Analytic Philosophy, 59(4), 471-514. https://doi.org/10.1111/phib.12135 DOI: https://doi.org/10.1111/phib.12135
Ramírez-Ramírez, L., Caludio-Martínez, C. y Ramírez-Arias, V. (2020). Usabilidad de las TIC en la enseñanza secundaria: investigación-acción con docentes y estudiantes de México. Revista Hallazgos 21, 5(1), 85-101.
Ramírez-Rueda, M. del C., Cózar-Gutiérrez, R., Roblizo Colmenero, M. y González-Calero, J. (2021). Towards a Coordinated Vision of ict in Education: A Comparative Analysis of Preschool and Primary Education Teachers’ and Parents’ Perceptions. Teaching and Teacher Education, 100, 103300. https://doi.org/10.1016/j.tate.2021.103300 DOI: https://doi.org/10.1016/j.tate.2021.103300
Sang, G., Valcke, M., Braak, J. y Tondeur, J. (2010). Student Teachers’ Thinking Processes and ict Integration: Predictors of Prospective Teaching Behaviors with Educational Technology. Computers and Education, 54(1), 103-112. https://doi.org/10.1016/j.compedu.2009.07.010 DOI: https://doi.org/10.1016/j.compedu.2009.07.010
Silvio-Donolo, D. (2009). Triangulación: procedimiento incorporado a nuevas metodologías de investigación. Revista Digital Universitaria, 10(8), 1-10. http://www.revista.unam.mx/vol.10/num8/art53/int53.htm
Suárez-Guerrero, C., Revuelta-Domínguez, F. y Rivero Panaqué, C. (2020). Valoración de la competencia digital en alumnos con rendimiento alto en Perú. Education Policy Analysis Archives, 28, 126. https://doi.org/10.14507/epaa.28.5112 DOI: https://doi.org/10.14507/epaa.28.5112
Tejedor, S., Cervi, L., Tusa, F. y Parola, A. (2020). Educación en tiempos de pandemia: reflexiones de alumnos y profesores sobre la enseñanza virtual universitaria en España, Italia y Ecuador. Revista Latina, 2020 (78), 1-21. https://doi.org/10.4185/RLCS-2020-1466 DOI: https://doi.org/10.4185/RLCS-2020-1466
Tondeur, J., Aesaert, K., Pynoo, B., Braak, J., Fraeyman, N. y Erstad, O. (2017). Developing a Validated Instrument to Measure Preservice ict Competencies: Meeting the Demands of the 21st Century. British Journal of Educational Technology, 48(2), 462-472. https://doi.org/10.1111/bjet.12380 DOI: https://doi.org/10.1111/bjet.12380
Tondeur, J., Howard, S. y Yang, J. (2021). One-size Does not Fit All: Towards an Adaptive Model to Develop Preservice Teachers’ Digital Competencies. Computers in Human Behavior, 116, 106659. https://doi.org/10.1016/j.chb.2020.106659 DOI: https://doi.org/10.1016/j.chb.2020.106659
Tondeur, J., Pareja Roblin, N., Braak, J. van., Voogt, J. y Prestridge, S. (2017). Preparing Beginning Teachers for Technology Integration in
Education: Ready for Take-off? Technology, Pedagogy and Education, 26(2), 157-177. https://doi.org/10.1080/1475939X.2016.1193556 DOI: https://doi.org/10.1080/1475939X.2016.1193556
Tondeur, J., Scherer, R., Baran, E., Siddiq, F., Valtonen, T. y Sointu, E. (2019). Teacher Educators as Gatekeepers: Preparing the Next Generation of Teachers for Technology Integration In Education. British Journal of Educational Technology, 50(3), 1189-1209. https://doi.org/10.1111/bjet.12748 DOI: https://doi.org/10.1111/bjet.12748
Tondeur, J., Sinnaeve, I., Houtte, M. van. y Braak, J. van. (2011). Ict as Cultural Capital: The Relationship between Socioeconomic Status and the Computer-use Profile of Young People. New Media and Society, 13(1), 151-168. https://doi.org/10.1177/1461444810369245 DOI: https://doi.org/10.1177/1461444810369245
Tondeur, J., Valcke, M. y Braak, J. van. (2008). A Multidimensional Approach to Determinants of Computer Use in Primary Education: Teacher and School Characteristics. Journal of Computer Assisted Learning, 24(6), 494-506. https://doi.org/10.1111/j.13652729.2008.00285.x DOI: https://doi.org/10.1111/j.1365-2729.2008.00285.x
Tondeur, J., Braak, J. van., Sang, G., Voogt, J., Fisser, P. y Ottenbreit-Leftwich, A. (2012). Preparing Pre-service Teachers to Integrate Technology in Education: A Synthesis of Qualitative Evidence. Computers & Education, 59(1), 134-144. https://doi.org/10.1016/j.compedu.2011.10.009 DOI: https://doi.org/10.1016/j.compedu.2011.10.009
Tondeur, J., Braak, J. van. y Valcke, M. (2007). Curricula and the Use of ict in Education: Two Worlds Apart? British Journal of Educational Technology, 38(6), 962-976. https://doi.org/10.1111/j.1467-8535.2006.00680.x DOI: https://doi.org/10.1111/j.1467-8535.2006.00680.x
Tondeur, J., Keer, H. van., Braak, J. van. y Valcke, M. (2008). ict Integration in the Classroom: Challenging the Potential of a School Policy. Computers and Education, 51(1), 212-223. https://doi.org/10.1016/j.compedu.2007.05.003 DOI: https://doi.org/10.1016/j.compedu.2007.05.003
Trochim, W., Donnelly, J. y Arora, K. (2016). Research Methods. The Essential Knowledge Base. Cengage Learning.
Yeop, M., Yaakob, M., Wong, K., Don, Y. y Zain, F. (2019). Implementation of ict Policy (Blended Learning Approach): Investigating Factors of Behavioural Intention and Use Behaviour. International Journal of Instruction, 12(1), 767-782. https://doi.org/10.29333/iji.2019.12149a DOI: https://doi.org/10.29333/iji.2019.12149a
Zagalaz-Sánchez, M., Cachón-Zagalaz, J., Arufe-Giráldez, V., Sanmiguel-Rodríguez, A. y González-Valero, G. (2021). Influence of the Characteristics of the House and Place of Residence in the daily Educational Activities of Children During the Period of COVID-19’ Confinement. Heliyon, 7(3), e06392. https://doi.org/10.1016/j.heliyon.2021.e06392 DOI: https://doi.org/10.1016/j.heliyon.2021.e06392
Descargas
Recibido: 17 de mayo de 2022; Aceptado: 12 de diciembre de 2022
Resumen
La literatura científica demuestra que las percepciones y usos de las TIC no pueden explicarse con variables exclusivas del contexto del aula. También demuestra que una variable ajena a dicho contexto puede resultar influyente en una realidad educativa específica, pero no en otra. Por lo tanto, este artículo de investigación explora, en el caso de los docentes de educación primaria en el Perú, las posibles variables asociadas a la percepción y a la predisposición para el uso de las TIC. Para esta exploración se utilizó la Encuesta Nacional a Docentes (ENDO) 2018, realizada por el Ministerio de Educación del Perú, que incluye una muestra de 6308 docentes de educación primaria. De esta forma, se realizaron pruebas de regresión logística binaria, Log-lineal, Chi-cuadrado y se analizaron las magnitudes de los efectos de las variables cuyos valores resultaron significativos (p < 0,05). Los resultados permiten concluir que, para los docentes peruanos de educación primaria, la percepción y predisposición del uso de las TIC poseen variables asociadas que superan el contexto exclusivo del aula, las cuales son: el tipo de gestión escolar, la capacitación en TIC, la evaluación de desempeño docente, la satisfacción laboral, trabajar en más de un lugar, el sexo y la edad. Igualmente, que las variables asociadas a la predisposición para el uso de las TIC son: el área de la escuela (rural o urbana), la capacitación, la edad y la percepción del docente sobre la remuneración (justa o injusta) que recibe por su trabajo. Asimismo, se comprobó que solo las percepciones positivas influyen en la predisposición para usar las TIC en el aula.
Palabras clave:
percepción, usos de la tecnología en educación, tecnología educacional, integración tecnológica, docentes de escuela primaria.Abstract
The scientific literature demonstrates that the perceptions and uses of ICT cannot be explained with variables exclusive to the classroom context. Also, It shows that a variable external to that context can be influential in a specific educational reality, but not in another. Therefore, this article explores, in the case of primary education teachers in Peru, the possible variables associated with the perception and predisposition for the use of ICT. For this exploration, data from the 2018 National Survey of Teachers (ENDO) 2018, carried out by the Ministry of Education of Peru, which includes a sample of 6308 primary school teachers. Thus, binary logistic regression tests, log-linear analysis, and chi-square tests were performed, and the magnitudes of the effects of variables with significant values (p < 0,05) were analyzed. The results allow us to conclude that, for Peruvian primary school teachers, the perception and willingness to use ICT have associated variables that go beyond the exclusive context of the classroom, which are: the type of school management, ICT training, teacher performance evaluation, job satisfaction, working in more than one place, sex and age. Additionally, variables associated with the predisposition for the use of ICT are: the area of the school (rural or urban), ICT training, age, and the teacher’s perception of the remuneration (fair or unfair) that he receives for his work. Likewise, it was found that only positive perceptions influence the predisposition to use ICT in the classroom.
Keywords:
perception, technology uses in education, educational technology, technological integration, elementary school teachers.Resumo
A literatura científica demonstra que as percepções e usos das TIC não podem ser explicadas com variáveis exclusivas do contexto da sala de aula. Além disso, demonstra que uma variável fora desse contexto pode influenciar uma realidade educacional específica, mas não em outra. Portanto, este artigo explora, no caso dos professores do ensino fundamental no Peru, as possíveis variáveis associadas à percepção e predisposição para o uso das TIC. Para esta exploração foi utilizada a Pesquisa Nacional de Professores (ENDO) 2018, realizada pelo Ministério da Educação do Peru; esta inclui uma amostra de 6308 professores do ensino fundamental. Dessa forma, foram realizados testes de regressão logística binária, Log-linear e Chi-quadrado e analisadas as magnitudes dos efeitos das variáveis cujos valores foram significativos (p < 0,05). Os resultados permitem-nos concluir que, para os professores peruanos do ensino fundamental, a percepção e a predisposição para o uso das TIC têm variáveis associadas que vão além do contexto exclusivo da sala de aula, que são: o tipo de gestão escolar, a formação em TIC, a avaliação do desempenho docente, satisfação no trabalho, trabalhar em mais de um local, sexo e idade. Da mesma forma, as variáveis associadas à predisposição para o uso das TIC são: a área da escola (rural ou urbana), a formação, a idade, bem como a percepção do professor sobre a remuneração (justa ou injusta) que recebe pelo seu trabalho. Igualmente, comprovou-se que apenas as percepções positivas influenciam a predisposição para o uso das TIC na sala de aula.
Palavras-chave:
percepção, usos da tecnologia na educação, tecnologia educacional, integração tecnológica, professores da escola fundamental.Introducción
Los estudios sobre percepción y uso de las tecnologías de la información y la comunicación (TIC) han permitido realizar un seguimiento constante y ágil sobre sus diversas problemáticas asociadas al ámbito educativo. Desde esta perspectiva, un trabajo con una muestra de 1570 docentes españoles concluyó que entre 2014 y 2019, no se registraron mejoras significativas en la percepción y satisfacción respecto de la formación que reciben los docentes para el uso de las TIC (Álvarez, 2020). En ese mismo sentido, en el contexto latinoamericano (Miralles Martínez et al., 2019; Ramírez-Ramírez et al., 2020), y, más específicamente, en el peruano, se destacan dificultades semejantes, entre muchas otras, como el hecho de que, para evitar ser juzgados, los docentes suelen defender públicamente el uso de las TIC, pero en el aula realmente no las utilizan o, cuando sí lo hacen, entran en juego limitaciones, como las formativas (Howard et al., 2021; Mateus, 2016 y 2019), que dificultan la integración satisfactoria de las TIC al proceso de enseñanza aprendizaje.
A esos aspectos se deben sumar todas las demás problemáticas que se evidenciaron en los últimos años a causa de la pandemia por covid-19. En el Perú se experimentó un tránsito violento en el que la educación a distancia, sobre todo la virtual, se volvió protagónica, y con ello se terminó evidenciando de manera indiscutible lo que las investigaciones ya habían demostrado desde hacía muchos años (Gutiérrez-Provecho et al., 2021; Tondeur, Valcke et al., 2008): el problema de las TIC no puede abordarse únicamente con variables del contexto exclusivo de la clase (diseño, didáctica, dispositivos, conectividad, etc.), ya que existen variables ajenas a dicho contexto que permiten comprender mejor la verdadera complejidad de aspectos como las percepciones y usos que reciben las TIC en el ámbito educativo. Asimismo, dichas variables no son las mismas para todas las realidades educativas ni las afectan de la misma manera.
En ese sentido, el presente trabajo tiene como objetivo general explorar las variables (fuera del contexto del aula) que influyen en la percepción y la predisposición para usar las TIC por parte de los docentes peruanos de educación primaria. Para ello, se plantearon cuatro objetivos específicos: 1) seleccionar teóricamente las posibles variables asociadas a la percepción y predisposición a usar las TIC en el aula; 2) determinar las variables que influyen en la percepción positiva o negativa de las TIC; 3) determinar si el tipo de percepción (positiva o negativa) influye en la predisposición a usar las TIC en el aula, y 4) determinar si la predisposición a usar las TIC en el aula es afectada por las mismas variables asociadas a la percepción.
Se trabajó con la base de datos de la Encuesta Nacional a Docentes (ENDO) que fue realizada por el Ministerio de Educación del Perú en 2018. Actualmente, aunque no se trata de una encuesta especializada sobre las TIC en la educación primaria en el Perú, por las características de la muestra y el muestreo, sí constituye los datos más importantes para un estudio como este. Cabe mencionar que el ministerio ha ejecutado las ENDO en 2014, 2016, 2018, 2020 y 2021; no obstante, en las que se ejecutaron durante la pandemia (2020-2021) se redujeron de forma sustancial las preguntas asociadas a las TIC, que ya eran bastante escasas en las anteriores. Por estos motivos, fue seleccionada la ENDO 2018.
Antecedentes
Desde sus inicios -después de la Segunda Guerra Mundial, mediante la aparición y difusión de las computadoras, y, luego, especialmente a partir de 1990, cuando empezaron a tener un desarrollo exponencial- las TIC buscaron responder al problema del acceso a la información, y lo hicieron a tal punto que revolucionaron completamente el modo en que las personas, familias y sociedades accedían a otras personas, servicios, productos, conocimientos, espacios, etc. (Dutton, 2001). Desde entonces, la reflexión sobre las TIC ha sido la constante en un sinnúmero de investigaciones que abarcan prácticamente todas las áreas del saber, y el ámbito educativo no es la excepción.
Sería sumamente complicado resumir lo que se ha escrito respecto de las TIC en la educación en general; no obstante, en el caso particular de la integración de las TIC al proceso de enseñanza-aprendizaje en el nivel escolar, resulta imprescindible destacar los aportes de Jo Tondeur, docente e investigador de la Vrije Universiteit Brussel. Sus trabajos más influyentes, ya desde inicios del 2000, destacaban las limitaciones de estudiar a las TIC solo con variables enmarcadas en el contexto de la clase, pues consideraba necesario ponerlas en diálogo con las políticas educativas y los agentes que intervienen en ellas para comprender mejor este fenómeno. En ese sentido, demostró la incoherencia entre el modo en que los docentes usaban las TIC y las competencias que se proponían desde la perspectiva curricular (Tondeur et al., 2007). Asimismo, encontró que para los docentes y directivos las políticas escolares sobre las TIC estaban subdesarrolladas y subutilizadas (Tondeur, Keer et al., 2008). Después, sostuvo que las características culturales y contextuales de la escuela afectaban directamente en actividades tan específicas como el modo en que se usaban las computadoras (Tondeur et al., 2008). En esa misma línea, resaltó que el nivel socioeconómico de los estudiantes, aunque de manera moderada, también influía en el uso de dichos dispositivos, y que no era posible asociar directamente la posesión de la computadora con la adquisición de competencias TIC (Tondeur et al., 2011).
En trabajos más actuales, identificó que los docentes principiantes no suelen aplicar su capacidad de utilizar diversos recursos tecnológicos para crear oportunidades tecnológicas centradas en los estudiantes (Tondeur et al., 2017). También elaboró un instrumento para la autoevaluación de las competencias TIC, el cual se estructura en dos factores: a) competencias para apoyar a los estudiantes en el uso de las TIC en clase, y b) competencias para usar las TIC en el diseño de las sesiones (Tondeur, Aesaert et al., 2017). Finalmente, en sus últimas publicaciones ha retomado con mayor ahínco su interés por la mejora de la formación de docentes respecto a sus competencias digitales (Tondeur et al., 2012; 2019; 2021).
Muchos otros aportes de la comunidad investigativa dialogan con esta mirada amplia y crítica sobre el estudio de las TIC. Por ejemplo, también afirman que el ámbito de la formación docente aún no cuenta con estándares definidos para garantizar que los futuros maestros puedan tener un uso efectivo de las TIC (Carpenter et al., 2020). Asimismo, siguen confirmando que las brechas sociales son un factor de riesgo de alta complejidad, por lo cual la problemática de las TIC no se puede solucionar únicamente con la adquisición de bienes tecnológicos, sino que se requieren políticas que aseguren su apropiación (Gutiérrez-Provecho et al., 2021). Pero dichas políticas no pueden ser estructuradas, ni mucho menos implementadas, sin tomar en cuenta las diversas percepciones que los agentes educativos (como padres y maestros) puedan tener sobre las TIC, pues, aunque en ocasiones todos reconocen la importancia que tienen las competencias digitales, por ejemplo, para la inclusión social (Castro-Rodríguez et al., 2019), esto no es una constante, sino que otras veces incluso revelan percepciones opuestas (Ramírez-Rueda et al., 2021), lo cual aumenta la dificultad para su adecuada implementación.
Por otro lado, en realidades como la peruana en específico, pero la latinoamericana en general, aun no es posible afirmar que el periodo pandémico se haya superado completamente, por lo cual no se pueden brindar conclusiones precisas sobre el impacto que tuvo, por ejemplo, respecto al tema de las competencias digitales en la educación. Algunos trabajos indican que el tránsito abrupto que se vivió hacia la enseñanza virtual no fue percibido positivamente, pues incluso en niveles de educación superior los estudiantes y docentes vincularon este tránsito con el aumento de la carga laboral (Mateus y Andrada, 2021; Tejedor et al., 2020). Asimismo, otros trabajos destacan que con el confinamiento fueron más notorias, y se agravaron, las brechas que ya antes suponían una dificultad para la integración de las TIC (Mateus y Andrada, 2021; Orosco-Fabian et al., 2021; Suárez-Guerrero et al., 2020; Zagalaz-Sánchez et al., 2021). Sin embargo, otro estudio también destaca aspectos positivos, ya que el tránsito a la virtualidad, aunque abrupto, permitió acelerar los procesos de cambio, e incluso se registraron incrementos en los niveles de competencias digitales de los estudiantes y docentes (Holguin-Alvarez et al., 2021).
En consecuencia, tras esta breve revisión de la literatura, podemos afirmar que el uso de las TIC en el aula es el resultado de una compleja red de interacciones donde intervienen diversas variables (formativas, socioeconómicas, culturales, etc.). Los estudios de percepción, precisamente, podrían ayudar a identificarlas, sobre todo, si se realizan desde un enfoque de apertura que reconozca que el estudio de las TIC no puede limitarse a las variables del contexto de la clase. En el caso peruano, aún son escasas las investigaciones que vinculan variables extraeducativas con percepciones y usos, sobre todo, en una población tan precisa como la de los docentes de educación básica (Orosco-Fabian et al., 2021), y más aun como la de los docentes peruanos de educación primaria. Incorporar este enfoque ayudaría a comprender mucho mejor el papel que actualmente cumplen las TIC en las aulas, por qué se presentaron tantas dificultades durante este periodo de pandemia -que, como ya se dijo, no se pueden explicar solo por la falta de acceso a dispositivos y conectividad- y, a partir de ello, iniciar otra reflexión para identificar e implementar estratégicamente mejoras significativas.
Marco teórico
Por lo general se define a las TIC como el conjunto de herramientas materiales (hardware) y digitales (software), métodos y procesos que funcionan de forma integrada y que permiten tanto el acceso y procesamiento de la información (recolectarla, distribuirla, analizarla, almacenarla, etc.) (Carpenter et al., 2020; Nefediev et al., 2019), como la creación de espacios interactivos (Holguín-Alvarez et al., 2021) y el desarrollo de nueva información y conocimientos (Orosco-Fabian et al., 2021). Este trabajo también entiende en este sentido a las TIC, pero vinculadas al fenómeno educativo.
Percepción de las TIC
La percepción es un concepto complejo y con una literatura abundante; sin embargo, en un sentido amplio, el principal punto de discusión entre los autores más referenciados es la diferencia que hacen entre dos tipos de percepción: una consciente y otra inconsciente (Bowen et al., 2011; Dror y Schreiner, 1998; Gillespie y O’Modhrain, 2011; Jacobs y Michaels, 2002; McDonald, 2012; Phillips, 2018). A ello se suma la discusión sobre si la percepción es un proceso individual o sociocultural. Nuevamente, cabe destacar la complejidad que supone buscar algún acuerdo en la definición, especialmente cuando se asume un enfoque interdisciplinario, ya que, por ejemplo, la fisiología ofrece una explicación distinta a la de la psicología o de la neurociencia, e inclusive a la de la filosofía y la sociología (Bowen et al., 2011; McDonald, 2012). Complementariamente a estos debates, surgen otros que, por ejemplo, discuten el papel que desempeña el cuerpo en la percepción, pues toda la experiencia perceptiva está mediada por el cuerpo y sus órganos sensoriales (Gillespie y O’Modhrain, 2011).
Sin duda, el concepto de percepción seguirá motivando constantes debates. Aquí será entendido como el proceso consciente (McDonald, 2012; Phillips, 2018), individual o colectivo (influenciado por el contexto sociocultural) y subjetivo (pues el individuo incorpora sus propios recuerdos o experiencias) (McDonald, 2012), en el que el cuerpo y los sentidos desempeñan un papel fundamental (Gillespie y O’Modhrain, 2011; McDonald, 2012; Phillips, 2018) para construir la representación mental y que puede convertirse en la motivación de los actos que realiza (Gillespie y O’Modhrain, 2011). En ese sentido, la percepción de las TIC busca comprender el modo en que los agentes educativos, desde su subjetividad, son conscientes de los beneficios o perjuicios que pueden tener las TIC en el proceso de enseñanza-aprendizaje y en su propia labor, lo cual puede impactar en una serie de decisiones, como asistir o no a capacitaciones, incorporarlas en sus clases, prescindir de ellas, entre otras.
Predisposición para el uso de las TIC
Definir el uso de las TIC es otro punto todavía conflictivo, pero cada vez hay mayor consenso en entenderlo como el grado de control que las personas tienen sobre las tecnologías de la información, y no como la posesión de los diferentes recursos materiales o digitales (dispositivos, plataformas, etc.) (Díaz-García et al., 2020). En otras palabras, el uso de las TIC es el resultado de un proceso formativo (personal o institucional) gracias al cual los docentes pueden aplicar su conocimiento sobre tecnología educativa en el escenario real (Howard et al., 2021; Tondeur et al., 2019; Tondeur, Pareja-Roblin et al., 2017).
Por otro lado, debido al tipo de datos con que se trabaja en este estudio, resulta pertinente incluir el término predisposición, ya que no se tiene información sobre el uso de las TIC, propiamente dicho, sino sobre la facilidad (entendida como disposición positiva) o dificultad (entendida como disposición negativa) que perciben los docentes para lograr los propósitos de aprendizaje utilizando las TIC en el aula. Ambos tipos de disposiciones constituyen lo que aquí se denomina predisposición.
Metodología
Esta investigación se orientó bajo el enfoque cuantitativo exploratorio, de diseño no experimental (Trochim et al., 2016). Asimismo, se trata de un análisis secundario de datos (Baranger, 2009; Silvio-Donolo, 2009). En ese sentido, según la ficha técnica de la ENDO 2018 (Ministerio de Educación del Perú, 2018), el diseño muestral fue probabilístico, estratificado y bietápico, de corte transversal y entrevista directa. Las muestras estuvieron conformadas por docentes peruanos de educación básica regular, de los tres niveles (inicial, primaria y secundaria), y se recopiló un total de 15 092 casos.
Para el procesamiento y análisis de los datos se utilizó el software IBM SPSS 26. En primer lugar, se realizó una limpieza mediante selección de casos de la P08 (“Nivel a encuestar”), opción 2 (“primaria”), con lo cual la muestra final estuvo constituida por 6308 docentes: 69,6 % mujeres (edad promedio= 42,2 años) y 30,4 % varones (edad promedio= 44,19 años). Asimismo, tomando en cuenta los grupos etarios propuestos por la Organización Mundial de la Salud (OMS) (Life Course Distribution, s. f.) se segmentó la muestra en docentes jóvenes tempranos (18 y 19 años) = 0,1%; docentes jóvenes (20 a 24 años) = 3,1 %; docentes adultos jóvenes (25 a 49 años) = 67,3%; docentes adultos (50 a 64 años) = 28,3%; y docentes adultos mayores (más de 65 años) = 1,2%. En cuanto a la ubicación de escuelas, el 24,7% eran rurales y el 75,3% urbanas; y, respecto al tipo de gestión, el 45,1% eran privadas y el 54,9 % públicas.
En segundo lugar, se realizaron diversas exploraciones de los datos para identificar los ítems más pertinentes con los objetivos del estudio. En ese sentido, a la luz de los estudios previos, se seleccionaron, caracterizaron y recodificaron las variables dependientes (tabla 1) y las posibles variables asociadas (tabla 2).
Fuente: elaboración propia.
Tabla 1: Variables dependientes
Variables
Dimensiones
(Abreviatura) Ítem
Preguntas ENDO 2018
Nuevo nombre en SPSS
Criterios de recodificación
Percepción de las TIC
Percepción positiva
(P_A) Facilitadoras del aprendizaje colaborativo de los estudiantes
P707_1
P707_1_R
3 y 4 = 1 (Percepción positiva) 1 y 2 = 0 (Percepción negativa)
(P_B) Facilitadoras del acceso a la información para los estudiantes
P707_5
P707_5_R
3 y 4 = 1 (Percepción positiva) 1 y 2 = 0 (Percepción negativa)
(P_C) Facilitadoras de las tareas docentes en aula
P707_4
P707_4_R
3 y 4 = 1 (Percepción positiva) 1 y 2 = 0 (Percepción negativa)
Percepción negativa
(N_D) Despersonalizadoras del proceso de enseñanza aprendizaje
P707_2
P707_2_R
1 y 2 = 1 (Percepción positiva) 3 y 4 = 0 (Percepción negativa)
(N_E) Alentadoras del facilismo e incomunicación en los estudiantes
P707_3
P707_3_R
1 y 2 = 1 (Percepción positiva) 3 y 4 = 0 (Percepción negativa)
(N_F) Amenaza que reemplazará total o parcialmente a los docentes
P707_6
P707_6_R
1 y 2 = 1 (Percepción positiva) 3 y 4 = 0 (Percepción negativa)
Predisposición para usar TIC en el aula
(Predisposición) Utilizar TIC para lograr los aprendizajes es fácil o difícil
P904A_15
P904A_15_R
3 y 4 = 1 (Buena disposición) 1 y 2 = 0 (Mala disposición)
Fuente: elaboración propia.
Tabla 2: Posibles variables asociadas a la percepción y predisposición al uso de las TIC
Dimensiones
(Abreviatura) Aspectos específicos
Preguntas ENDO 2018
Nuevo nombre en SPSS
Criterios de recodificación
Características de la escuela
(1_Área) Área de la escuela donde trabaja el docente: rural o urbana
P04
1_Área
0 = Rural 1 = Urbana
(2_Gestión) El tipo de gestión que tiene la institución educativa: pública o privada
P07
2_Gestión
0 = Privada 1 = Pública
Capacitaciones
(3_Capacitación en TIC) Si el año anterior a la encuesta el docente recibió capacitación sobre el uso de TIC
P604
3_Capacitación en TIC
0 = No 1 = Sí
Condiciones laborales y económicas
(4_Evaluado) Si en los 5 años anteriores a la encuesta (2014-2015) fue evaluado por el Ministerio de Educación en desempeño docente
P310A_5
4_Evaluado en desempeño
0 = No 1 = Sí
(5_Satisfacción laboral) Si el docente se siente contento o no con su empleo actual
P321
5_Satisfacción laboral
0 = No contento 1 = Contento
(6_Remuneración justa) Si considera justa o no la remuneración que recibe por su trabajo docente
P502
6_Remuneración justa
0 = No 1 = Sí
(7_Otros trabajos) Si el docente tiene más de un trabajo para generar ingresos económicos
P507
7_Otros trabajos
0 = No 1 = Sí
Aspectos sociales
(8_Sexo)
P109C$1
8_Sexo
0 = Mujer 1 = Varón
(9_Edad)
P109D$1
9_Edad
0=Joven temprano 1=Joven 2=Adulto joven 3=Adulto 4=Adulto mayor
Como se observa en la tabla 2, la selección de variables con posible influencia coincidieron con cuatro dimensiones cuya influencia en el uso de las TIC ha sido destacada en otros trabajos: 1) características de la escuela (Suárez-Guerrero et al., 2020); 2) capacitaciones (Tondeur et al., 2012, 2021; Tondeur, Pareja-Roblin et al., 2017); 3) condiciones laborales y económicas (Tondeur et al., 2011; Yeop et al., 2019), y 4) aspectos sociales (Sang et al., 2010; Suárez-Guerrero et al., 2020). Asimismo, en cuanto a la percepción de las TIC (tabla 1), la ENDO la divide en dos tipos (positiva y negativa). Se ha respetado esta estructura, pero cabe destacar que los tres ítems que constituyen a la percepción positiva no necesariamente funcionan como la contraparte especular de los tres ítems negativos. Por lo tanto, las consecuencias, influencias o explicaciones que puedan generar son diferentes para unas y otras, mas no directamente opuestas.
A partir de todo ello, se formularon tres hipótesis que, de forma sintética, toman como eje el conjunto de variables mencionadas en la tabla 2:
H01: Ninguna de las variables asociadas que se identificaron influye en los tipos de percepción que tienen los docentes sobre las TIC.
H02: Ninguna de las percepciones sobre las TIC influye en la predisposición que tienen los docentes para usarlas en el aula.
H03: Ninguna de las variables asociadas que se identificaron influye en la predisposición que tienen los docentes para usar las TIC en el aula.
Figura 1: Representación conceptual de las hipótesis integradas (vertabla 1para las especificaciones de las percepciones positivas y negativas)
Finalmente, debido a que todas las variables son categóricas dicotómicas, se realizarán pruebas de regresión logística binaria para las hipótesis. Luego, para identificar las relaciones entre las variables asociadas significativas (p < 0,05), se ejecutará la prueba Log-lineal, y a partir de ello, los correspondientes Chi-cuadrado. En el análisis de todas las pruebas, también se informará también sobre la magnitud de los efectos mediante el Exp(B) o el cálculo de las Odds Ratio (OR).
Resultados
Para el contraste de la H01, se realizaron las pruebas de regresión logística binaria incluyendo todas las variables asociadas. Los modelos fueron significativos solo para las siguientes percepciones: las TIC facilitan el aprendizaje colaborativo de los estudiantes (P_A) (p < 0,05; X² = 24,90), facilitan las tareas del docente en el aula (P_C) (p < 0,05; X² = 22,36), despersonalizan el proceso de enseñanza aprendizaje (N_D) (p < 0,05; X² = 44,81), alientan el facilismo e incomunicación en los estudiantes (N_E) (p < 0,05; X² = 50,30), y son una amenaza que reemplazará total o parcialmente a los profesores (N_F) (p < 0,05; c² = 53,68). Asimismo, las únicas variables sin influencia significativa en ninguna de las percepciones fueron el área (p > 0,05) y la remuneración justa (p > 0,05).
Los resultados se han sistematizado en la tabla 3, donde se observa que las variables influyentes en P_A son la satisfacción laboral (B = 0,44) y la capacitación en TIC (B = 0,29); y el estudio de las magnitudes de los efectos (Exp(B)) señala que el docente que afirma sentirse contento con su trabajo tiene 1,5 veces más posibilidades de percibir que las TIC facilitan el aprendizaje colaborativo, respecto del que no está contento. También el docente que recibió capacitación tiene 1,34 oportunidades más de tener esta percepción positiva en comparación con aquel que no fue capacitado.
Fuente: elaboración propia.
Tabla 3: Variables asociadas a las percepciones de las TIC
En cuanto a P_C, resultaron influyentes el sexo (B = 0.30) y el tipo de gestión de la escuela (B = 0,17); lo que implica que los docentes varones (Exp(B) = 1,35) y los que trabajan en colegios privados (Exp(B) = 1,19) tienen más posibilidades de percibir que las TIC facilitan su trabajo en el aula, a diferencia de las docentes mujeres y de los que trabajan en colegios públicos, respectivamente.
Por otro lado, para las percepciones negativas las variables influyentes fueron analizadas como atenuantes. En ese sentido, para N_D es significativa, en primer lugar, la edad (p < 0,05; B = 0,25; y p < 0,05, B = 0,52); es decir, según las magnitudes de los efectos (Exp(B) = 1,28 y 1,68) los docentes adultos jóvenes (25-49 años) -que es el grupo etario de referencia, donde además se encuentra la mayoría de docentes (67,3 %)- tienen más posibilidades de oponerse a la creencia de que las TIC despersonalizan el proceso de enseñanza-aprendizaje en comparación con los adultos y los adultos mayores, respectivamente. Lo mismo ocurre con la satisfacción laboral (B = 0,22) y el sexo (B = 0,19), pues los que tienen más posibilidades de rechazar dicha percepción negativa son los docentes contentos con su trabajo (Exp(B) = 1,25) y las docentes mujeres (Exp(B) = 1,21).
Asimismo, los atenuantes para N_E, son el sexo (mujer: B = 0,23; Exp(B) = 1,25), el tipo de gestión de la escuela (pública: B = 0,20; Exp(B) = 1,23), la edad -los adultos jóvenes (B = 0,19; Exp(B) = 1,21) en contraste con los adultos-, tener otros trabajos (B = 0,14; Exp(B) = 1,15), y, por último, haber recibido capacitación (B = 0,13; Exp(B) = 1,14). Mientras que en N_F, la variable que influye notoriamente para no percibir a las TIC como una amenaza es la edad (B = 2,93), pues los docentes adultos jóvenes tienen 18,87 (= Exp(B)) posibilidades más de no sentir dicha amenaza en comparación con los docentes más jóvenes (18-19 años). Las otras variables atenuantes son: haber recibido evaluaciones de desempeño (B = 0,39; Exp(B) = 1,48), sentirse contento con su trabajo (B = 0,23; Exp(B) = 1.26), el sexo (mujer: B = 0.17; Exp(B) = 1.19), y, por último, el tipo de gestión (pública: B = 0,17; Exp(B) = 1,18). Entonces, se rechaza la H01 debido a que algunas de las variables identificadas sí influyen significativamente en las percepciones docentes sobre las TIC.
Con respecto a la H02, el modelo obtenido con la regresión logística binaria también fue significativo (p < 0,05; X² = 32,20), y los resultados se muestran en la siguiente tabla:
Fuente: elaboración propia.
Tabla 4: Influencia de las percepciones sobre la predisposición para usar las TIC en el aula
Percepciones
Predisposición para el uso de TIC
B
Sig.
Exp(B)
(P_A) Las TIC facilitan el aprendizaje colaborativo de los estudiantes
0,22
0,02
1,25
(P_B) Las TIC facilitan el acceso a la información para los estudiantes
0,26
0,01
1,30
(P_C) Las TIC facilitan las tareas del docente en aula
0,15
0,05
1,17
Como se observa en la tabla 4, solo las percepciones positivas obtuvieron resultados significativos (p < 0,05); es decir, las percepciones negativas no tienen ninguna influencia sobre la buena o mala disposición del docente para usar las TIC en el aula. Entonces, en primer lugar, se encuentra P_B (B = 0,26), según lo cual los docentes que consideran que las TIC facilitan a los estudiantes el acceso a la información tienen 1,30 (= Exp(B)) posibilidades más de estar dispuestos a usar las TIC en el aula, a diferencia de los docentes que opinan lo contrario. Cabe recordar que P_B, a pesar de ser la variable más influyente en la predisposición, es la única que no presentó variables asociadas en el análisis anterior (tabla 3).
En segundo lugar, se ubica P_A (B = 0,22), ya que los docentes que consideran a las TIC como facilitadoras del aprendizaje colaborativo de los estudiantes tienen 1,25 (= Exp(B)) posibilidades más de sentirse dispuestos a usarlas en clase, en contraposición a aquellos que no las perciben así. En tercer lugar, está P_C (B = 0,15), que indica que los docentes que perciben que las TIC facilitan su trabajo en el aula tienen 1,17 (= Exp(B)) más posibilidades de estar dispuestos a usarlas en comparación con los que piensan lo contrario. Finalmente, debido a estos resultados se rechaza la H02, ya que por lo menos las percepciones positivas sí influyen significativamente en la predisposición para usar las TIC en el aula.
Con respecto a la H03, el modelo de la regresión logística binaria también fue significativo (p < 0,05; c² = 217,64), y se obtuvieron los siguientes resultados:
Fuente:
elaboración propia.
Tabla 5: Variables que influyen en la predisposición para el uso de TIC en el aula
Variables
Predisposición para usar las TIC en el aula
B
Sig.
Exp(B)
1_Área
0,41
0,00
1,51
3_Capacitación en TIC
0,58
0,00
1,79
5_Satisfacción laboral
0,20
0,06
1,22
6_Remuneración justa
0,25
0,00
1,28
9_Adulto joven (25-49 años)*
0,29
0,00
1,34
Nota:
*Significativo solo con el grupo etario “Adulto” (50-64 años).
Según la tabla 5, hay cuatro variables que influyen directamente en la predisposición a usar las TIC en el aula. En primer lugar, el haber recibido capacitación (p < 0,05; B = 0,58) brinda 1,79 (= Exp(B)) posibilidades más para que el docente sienta esa predisposición al uso. En segundo lugar, si la escuela está en el área urbana (p < 0,05; B = 0,41), el docente tendrá 1,51 (= Exp(B)) posibilidades más de sentirse predispuesto, a diferencia de si la escuela está en el área rural. En tercer lugar, la edad; en este caso, los docentes adultos jóvenes (p < 0,05; B = 0,29) tienen 1,34 (= Exp(B)) oportunidades más de sentirse predispuestos a usar las TIC en el aula, en comparación con los docentes adultos.
En cuarto lugar, si el docente considera que la remuneración que recibe por su trabajo es justa (p < 0,05; B = 0,25), tendrá 1,28 (= Exp(B)) posibilidades más de sentirse predispuesto a usar las TIC, respecto del que percibe su remuneración como injusta. Ahora bien, en la tabla 5 también se ha incorporado la variable satisfacción laboral (p > 0,05) aunque no presenta una buena significatividad en sentido estricto, pero no se encuentra demasiado lejana y la significatividad que obtuvo como influencia en las percepciones (tabla 3) sugiere que amerita una mayor profundización en otros estudios. Entonces, por todo lo expuesto, también se rechaza la H03, ya que algunas variables identificadas resultaron tener una influencia significativa en la predisposición al uso de las TIC en el aula.
Los resultados generales pueden sistematizarse de la siguiente manera:
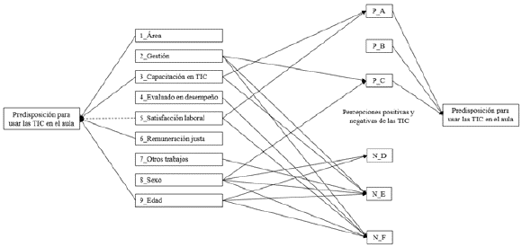
Figura 2: Variables asociadas a la percepción y predisposición para el uso de las TIC
De forma complementaria, debido a que las variables que han presentado influencias significativas no son variables aisladas unas de las otras -por el contrario, todas ellas interactúan en el marco de la realidad educativa-, se consideró pertinente explorar las relaciones entre ellas. Se realizó el análisis Log-lineal y, de acuerdo a los efectos K vías, solo resultaron significativas las interacciones entre dos elementos (p < 0,05, χ² (1276) = 6016,94). A partir de ello, se continuó con la exploración mediante las pruebas de Chi-cuadrado y se calcularon las magnitudes de los efectos u Odds Ratio (OR). Los resultados se muestran en la siguiente tabla:
Fuente: elaboración propia.
Tabla 6: Relaciones entre variables asociadas a la percepción y predisposición para el uso de las TIC
Según estos datos, se confirma que las variables asociadas a la percepción y predisposición para el uso de las TIC deben entenderse en un contexto interactivo. Por ejemplo, en el análisis de las percepciones (tabla 3), el área no resultó significativa para ningún caso; no obstante, según la tabla 6, el área presenta relaciones que permiten comprender mejor a otras variables que sí influyen en la percepción o la predisposición, como la capacitación, la evaluación en desempeño o la remuneración justa. En ese sentido, el análisis de las magnitudes del efecto aporta algunos matices necesarios de destacar, por ejemplo, que los docentes que trabajan en escuelas urbanas (p < 0,05, χ² = 137,61) tienen 2,57 más posibilidades de sentir que reciben una remuneración justa; asimismo, ellos también tienen 1,89 posibilidades más de ser capacitados (p < 0,05, χ² = 86,31), a diferencia de los que trabajan en escuelas rurales; no obstante, son estos docentes rurales los que tienen 1,3 posibilidades más de ser evaluados en desempeño (p < 0,05, χ² = 5,84)..
Discusión y conclusiones
Tal como sugerían estudios realizados en otras realidades y tiempos (Gutiérrez-Provecho et al., 2021; Tondeur, Valcke et al., 2008), se confirma, en el caso de los docentes peruanos de educación primaria, que la percepción y predisposición para el uso de las TIC cuentan con variables asociadas que trascienden el contexto exclusivo del aula, como las características de la escuela (ubicación y tipo de gestión), las condiciones laborales y económicas -donde destacan aspectos subjetivos como la satisfacción laboral o la percepción de la remuneración justa-, aspectos sociales (edad y sexo) y la capacitación docente.
Un hallazgo particularmente interesante fue que, a diferencia de los docentes adultos jóvenes (25-49 años), los docentes jóvenes tempranos (18-19 años) tienen muchas más posibilidades de percibir a las TIC como una amenaza que podría terminar reemplazándolos total o parcialmente (tabla 3). Sería interesante profundizar en las implicaciones que esto podría tener. Tondeur (2008), por ejemplo, destacaba que los docentes principiantes, aunque poseen competencias tecnológicas, no las utilizan para crear oportunidades centradas en los estudiantes.
Por otro lado, se comprobó que solo las percepciones positivas influyen en la predisposición a usar las TIC; asimismo, que ambas no están influenciadas exactamente por las mismas variables. Según esto, es preciso comprender la distancia entre la percepción y la predisposición al uso; es decir, si bien la percepción positiva puede ser un indicador favorable, no debe ser tomada como la única variable para entender la predisposición del docente. Habría que agregar, al menos, el área, la capacitación, la percepción de la remuneración, la edad, e incluso, aunque esta última requiere confirmación, la satisfacción laboral.
Por último, cabe destacar que el análisis de las relaciones entre variables asociadas (tabla 6) también podría ser útil para caracterizar a la población de docentes de educación primaria en el Perú. No obstante, lo más importante para este estudio es que esos datos evidencian que la percepción y predisposición para el uso de las TIC no pueden explicarse sin comprender la dimensión estructural de la cuestión. Aunque el tema de las TIC puede abordarse desde el enfoque cerrado del estudio de las percepciones, no puede omitirse que estas presentan variables asociadas, cuyas interacciones revelan que cualquier intervención o propuesta de mejora requiere la participación de diversos agentes en diferentes dimensiones: formativa (capacitaciones), socioeconómica (remuneraciones, área, sexo, edad), evaluativa (desempeño docente), etc.
Limitaciones y sugerencias
La principal limitación es de carácter metodológico, ya que no se cuenta con datos más actuales y específicos sobre el tema de las TIC, especialmente después del periodo de pandemia, como ya se ha señalado. Asimismo, el diseño no experimental con datos secundarios suele ser el más débil para establecer relaciones causales o predictivas (Trochim et al., 2016). En ese sentido, es preciso generar los datos necesarios para contrastarlos con estos hallazgos exploratorios.
Adicionalmente, tomando en cuenta los resultados obtenidos, se sugiere que el diseño de instrumentos para la medición de percepciones o usos de las TIC en el ámbito educativo, especialmente en el peruano, incluya las diversas dimensiones cuyas variables han resultado significativas en este estudio (tabla 2). Asimismo, habría que incluir otra que aquí no fue posible analizar debido a la cantidad de casos perdidos registrados en la ENDO: la dimensión formativa -el tipo de entidad formativa (universidad, instituto superior, etc.), si fue formado específicamente para el nivel de enseñanza que ejerce, el grado formativo que posee, entre otras-. La literatura sugiere que esta dimensión también incide en la percepción y uso de las TIC en el aula.
Aspectos finales
El presente trabajo tuvo como objetivo explorar las variables (fuera del contexto del aula) que influyen en la percepción y la predisposición para usar las TIC por parte de los docentes peruanos de educación primaria. Para esta exploración, se utilizó la base de datos de la Encuesta Nacional a Docentes (ENDO), realizada por el Ministerio de Educación del Perú en 2018. Tras la identificación, categorización y recodificación de nueve variables, se llevaron a cabo pruebas de regresión logística binaria, cuyos modelos resultaron significativos (p < 0,05) para demostrar, en primer lugar, que las variables asociadas a la percepción de las TIC son: el tipo de gestión escolar, la capacitación en TIC, la evaluación del desempeño docente, la satisfacción laboral, poseer más de un trabajo, el sexo y la edad. En segundo lugar, que solo las percepciones positivas influyen significativamente en la predisposición a usar las TIC. Y, en tercer lugar, que las variables asociadas a la predisposición para el uso de las TIC son: el área de la escuela (rural o urbana), la capacitación, la percepción docente sobre la remuneración (justa o injusta) que recibe por su trabajo y la edad.
Derechos de autor 2024 Revista Colombiana de Educación

Esta obra está bajo una licencia internacional Creative Commons Atribución-NoComercial 4.0.





















