Resolución de problemas matemáticos, representación y ansiedad matemática en futuros docentes de educación primaria
Resumen
La resolución de problemas y la representación matemática son habilidades esenciales para cualquier persona que estudie matemáticas. Por lo tanto, es fundamental desarrollar estas dos habilidades en el aprendizaje de matemáticas, especialmente en la escuela primaria. Sin embargo, los desafíos en este campo destacan las deficiencias en las habilidades de resolución de problemas y representación matemática de los futuros profesores de primaria. La suposición del investigador es que la ansiedad matemática es un factor que contribuye a las bajas habilidades de resolución de problemas y representación en los futuros docentes de primaria. Para probar esta suposición, el objetivo de este estudio fue determinar la relación entre las habilidades de resolución de problemas y representación matemática y la ansiedad académica de los futuros profesores de primaria. El método de investigación utilizado es cuantitativo con un enfoque correlacional. La muestra de la investigación consistió en 62 estudiantes de formación docente matriculados en el programa de formación de maestros en la Universidad X. Los datos se recopilaron mediante preguntas de exámenes matemáticos, cuestionarios de ansiedad matemática y entrevistas no estructuradas con varios participantes como datos adicionales. El método de análisis de datos utilizado fue la regresión lineal múltiple para examinar la relación entre las variables.
Citas
Akpan, A. U. (2022). An Assessment of Causes and Effects of Mathematics Anxiety Among Students of Public Secondary Schools in Uyo Local Government Area. Multidisciplinary Peer Reviewed Journal ISSN, 8(2). https://dx.doi.org/10.17605/OSF.IO/TVC7J
Bikić, N., Maričić, S. M., & Pikula, M. (2016). The effects of differentiation of content in problem-solving in learning geometry in secondary school. Eurasia Journal of Mathematics, Science and Technology Education, 5(2), 15–23. https://doi.org/10.12973/eurasia.2016.02304a DOI: https://doi.org/10.12973/eurasia.2016.02304a
Bjälkebring, P. (2019). Math Anxiety at the University: What Forms of Teaching and Learning Statistics in Higher Education Can Help Students with Math Anxiety? Frontiers in Education, 4. https://doi.org/10.3389/feduc.2019.00030 DOI: https://doi.org/10.3389/feduc.2019.00030
Chang, J. Y., Cheng, M. F., Lin, S. Y., & Lin, J. L. (2021). Exploring students’ translation performance and use of intermediary representations among multiple representations: Example from torque and rotation. Teaching and Teacher Education, 11(4), 677–689. https://doi.org/10.1016/j.tate.2020.103209 DOI: https://doi.org/10.1016/j.tate.2020.103209
Cragg, L., & Gilmore, C. (2014). Skills underlying mathematics: The role of executive function in the development of mathematics proficiency. In Trends in Neuroscience and Education. National Chamber Foundation. https://doi.org/10.1016/j.tine.2013.12.001 DOI: https://doi.org/10.1016/j.tine.2013.12.001
Cresswell, J. W. (2012). Educational Research: Planning, Conducting, and Evaluating Quantitative and Qualitative Research 4th Edition. Pearson.
Croft, T., Kouvela, E., & Hernandez-Martinez, P. (2018). This is what you need to be learning: an analysis of messages received by first-year mathematics students during their transition to university. Math Ed Res J, 30(1), 165–183. https://doi.org/10.1007/s13394-017-0226-2 DOI: https://doi.org/10.1007/s13394-017-0226-2
de Walle, J. A. Van, Karp, K. S., & Bay-Williams, J. M. (2016). Elementary and middle school mathematics: teaching developmentally (9th ed.). Pearson Education Limited.
Deliyianni, E., Gagatsis, A., Elia, I., & Panaoura, A. (2016). Representational Flexibility and Problem-Solving Ability in Fraction and Decimal Number Addition: A Structural Model. International Journal of Science and Mathematics Education, 17(2), 342–367. https://doi.org/10.1007/s10763-015-9625-6 DOI: https://doi.org/10.1007/s10763-015-9625-6
Eggen, P. D., & Kauchak, D. P. (2016). Educational psychology: Windows on Classrooms. In Annual review of psychology (10th ed., Vol. 4). Pearson Education Limited. https://doi.org/10.1146/annurev.ps.04.020153.002131 DOI: https://doi.org/10.1146/annurev.ps.04.020153.002131
Hair, J. F., Black, W. C., Babin, B. J., & Anderson, R. E. (2019). Multivariate Data Analysis (Eighth Edition). Annabel Ainscow. www.cengage.com/highered
Hekimoglu, S., & Sloan, M. (2015). A Compendium of Views on the NCTM Standards. Mathematics Educator, 15(1), 35–43. https://files.eric.ed.gov/fulltext/EJ845846.pdf
Istikomah, E., & Wahyuni, A. (2018). Students’ Mathematics Anxiety on the Use of Technology in Mathematics Learning. Journal of Research and Advances in Mathematics Education, 3(2), 69–77. http://journals.ums.ac.id/index.php/jramathedu DOI: https://doi.org/10.23917/jramathedu.v3i2.6364
Jennings, M. D. (2018). Gap analysis: Concepts, methods, and recent results. Landscape Ecology, 4(3), 56–78. https://doi.org/10.1023/A:1008184408300 DOI: https://doi.org/10.1023/A:1008184408300
Keller, B. A., Hart, E. W., & Martin, W. G. (2001). Illuminating NCTM’s Principles and Standards for School Mathematics. School Science and Mathematics, 101(6), 292–304. https://doi.org/10.1111/j.1949-8594.2001.tb17960.x DOI: https://doi.org/10.1111/j.1949-8594.2001.tb17960.x
King, A. (2014). Mathematical Explorations: Freshwater Scarcity a Proportional Representation. NCTM, 20(3), 152–157. https://doi.org/10.5951/mathteacmiddscho.20.3.0178 DOI: https://doi.org/10.5951/mathteacmiddscho.20.3.0178
Lai, Y., Zhu, X., Chen, Y., & Li, Y. (2015). Effects of mathematics anxiety and mathematical metacognition on word problem solving in children with and without mathematical learning difficulties. PLoS ONE, 10(6), 1–19. https://doi.org/10.1371/journal.pone.0130570 DOI: https://doi.org/10.1371/journal.pone.0130570
Lesh, R., & Doerr, M. H. (2003). Beyond Constructivism Models and Modeling Perspectives on Mathematics Problem Solving, Learning, and Teaching. Mathematical Thinking and Learning, 5(2-3), 211-233. http://dx.doi.org/10.1080/10986065.2003.9680000 DOI: https://doi.org/10.1207/S15327833MTL0502&3_05
Mainali, B. (2021). Representation in teaching and learning mathematics. International Journal of Education in Mathematics, Science and Technology, 15(3), 56–78. https://doi.org/10.46328/ijemst.1111 DOI: https://doi.org/10.46328/ijemst.1111
Maulyda, M. A., Rahmatih, A. N., Gunawan, G., Hidayati, V. R., & Erfan, M. (2020). Retroactive Thinking Interference of Grade VI Students: A Study on the Topics of PISA Literacy Lessons. Journal of Physics: Conference Series, 1471(1), 1–7. https://doi.org/10.1088/1742-6596/1471/1/012037 DOI: https://doi.org/10.1088/1742-6596/1471/1/012037
Morphew, J. W., Gladding, G. E., & Mestre, J. P. (2020). Effect of presentation style and problem-solving attempts on metacognition and learning from solution videos. Physical Review Physics Education Research, 16(1), 10104. https://doi.org/10.1103/PhysRevPhysEducRes.16.010104 DOI: https://doi.org/10.1103/PhysRevPhysEducRes.16.010104
Muhaimin, M., Kartono, K., & Astuti, B. (2019). An Analysis of Sociomathematical Norms of Elementary School Students Through Collaborative Problem-Solving Learning. Journal of Primary Education, 12(3), 677–687. https://doi.org/10.15294/jpe.v8i1.25232
NCTM. (2000). Principles and standards for school mathematics. Reston, VA: The National Council of Teachers Mathematics, Inc.
Nistal, A. A., Dooren, W. Van, & Verschaffel, L. (2012). What counts as a flexible representational choice? An evaluation of students’ representational choices to solve linear function problems. Instructional Science, 12(3), 440–476. https://doi.org/10.1007/s11251-011-9199-9 DOI: https://doi.org/10.1007/s11251-011-9199-9
Pantaleon, K. V., Juniati, D., & Lukito, A. (2018). The oral mathematical communication profile of prospective mathematics teacher in mathematics proving. Journal of Physics: Conference Series, 1108, 1–6. https://doi.org/10.1088/1742-6596/1108/1/012008 DOI: https://doi.org/10.1088/1742-6596/1108/1/012008
Polák, P., Ka, R. D. Č., & Anský, J. Ž. I. T. Ň. (2014). Capability assessment of measuring equipment using statistic method. Management Systems in Production Engineering, 4(16), 184–186. https://doi.org/10.12914/MSPE
Reuter, T., Schnotz, W., & Rasch, R. (2015). Drawings and Tables as Cognitive Tools for Solving Non-Routine Word Problems in Primary School. American Journal of Educational Research, 3(11), 1387–1397. https://10.12691/education-3-11-7
Rohid, N., Suryaman, S., & Rusmawati, R. D. (2019). Students’ Mathematical Communication Skills (MCS) in Solving Mathematics Problems: A Case in Indonesian Context. Anatolian Journal of Education, 4(2), 19–30. https://doi.org/10.29333/aje.2019.423a DOI: https://doi.org/10.29333/aje.2019.423a
Runco, Mark. A. (2011). Problem Finding, Problem Solving & Creativity (1st ed.). Ablex Publishing Corporate.
Sari, D. P., & Darhim. (2020). Implementation of react strategy to develop mathematical representation, reasoning, and disposition ability. Journal on Mathematics Education, 11(1), 145–156. https://doi.org/10.22342/jme.11.1.7806.145-156 DOI: https://doi.org/10.22342/jme.11.1.7806.145-156
Sian, K. J., Shahrill, M., Yusof, N., Ling, G. C. L., & Roslan, R. (2016). Graphic Organizer in Action: Solving Secondary Mathematics Word Problems. Journal on Mathematics Education, 7(2). https://doi.org/10.22342/jme.7.2.3546.83-90 DOI: https://doi.org/10.22342/jme.7.2.3546.83-90
Slavin, R. E. (2018). Educational psychology. In Psychological Bulletin (Vol. 25, Issue 7). Pearson. https://doi.org/10.1037/h0074121 DOI: https://doi.org/10.1037/h0074121
Sukoriyanto, S., Nusantara, T., Subanji, S., & Chandra, T. D. (2016). Students’ Errors in Solving the Permutation and Combination Problems Based on Problem Solving Steps of Polya. International Education Studies, 9(2), 11. https://doi.org/10.5539/ies.v9n2p11 DOI: https://doi.org/10.5539/ies.v9n2p11
Sumaji, Sa’Dijah, C., Susiswo, & Sisworo. (2019). Students’ problem in communicating mathematical problem solving of Geometry. IOP Conference Series: Earth and Environmental Science, 243(1). https://doi.org/10.1088/1755-1315/243/1/012128 DOI: https://doi.org/10.1088/1755-1315/243/1/012128
Taub, M. (2020). The agency effect: The impact of student agency on learning, emotions, and problem-solving behaviors in a game-based learning environment. Computers and Education, 147. https://doi.org/10.1016/j.compedu.2019.103781 DOI: https://doi.org/10.1016/j.compedu.2019.103781
Tello, E. A. (2010). Making Mathematics Word Problems Reliable Measures of Student Mathematics Abilities. Journal of Mathematics Education, 3(1), 15–26.
Thomson, R., & Østergaard, J. (2021). Open-ended transitions to adulthood: Metaphorical thinking for times of stasis. The Sociological Review, 69(2), 434–450. https://doi.org/10.1177/0038026120970346 DOI: https://doi.org/10.1177/0038026120970346
Van Garderen, D., & Montague, M. (2003). Visual-Spatial Representation, Mathematical Problem Solving, and Students of Varying Abilities. Learning Disabilities Research and Practice, 18(4), 246–254. https://doi.org/10.1111/1540-5826.00079 DOI: https://doi.org/10.1111/1540-5826.00079
Wahid, S. N. S., Yusof, Y., & Razak, M. R. (2014a). Math Anxiety among Students in Higher Education Level. Procedia - Social and Behavioral Sciences, 123, 232–237. https://doi.org/10.1016/j.sbspro.2014.01.1419 DOI: https://doi.org/10.1016/j.sbspro.2014.01.1419
Descargas
Recibido: 18 de marzo de 2024; Revision Received: 29 de junio de 2023; Aceptado: 1 de julio de 2025
Abstract
Problem solving and mathematical representation are essential skills for anyone studying mathematics. Therefore, it is crucial to develop these two skills in mathematics learning, particularly in elementary school. Nonetheless, challenges in this field highlight deficiencies in the problem-solving and mathematical representation abilities of prospective elementary school teachers. The researcher's assumption is that math anxiety is a factor contributing to the low problem-solving and representation skills of future elementary school teachers. To test this assumption, the aim of this study was to determine the relationship between problem-solving and mathematical representation skills and the academic anxiety of prospective elementary school teachers. The research method used is quantitative with a correlation approach. The research sample consisted of 62 elementary school teacher candidates enrolled in Teacher Training at X University. Data were collected through math exam questions, math anxiety questionnaires, and unstructured interviews with several participants as additional data. The data analysis method used is multiple linear regression to examine the relationship between variables.
Keywords:
cognitive processes, mathematics anxiety, mathematics skills, problem solving.Resumo
A resolução de problemas e a representação matemática são habilidades essenciais para qualquer pessoa que estude matemática. Portanto, é crucial desenvolver essas duas habilidades no aprendizado de matemática, especialmente no ensino fundamental. No entanto, os desafios nesse campo destacam deficiências nas habilidades de resolução de problemas e representação matemática dos futuros professores do ensino fundamental. A suposição do pesquisador é que a ansiedade matemática é um fator que contribui para as baixas habilidades de resolução de problemas e representação nos futuros professores do ensino fundamental. Para testar essa suposição, o objetivo deste estudo foi determinar a relação entre as habilidades de resolução de problemas e representação matemática e a ansiedade acadêmica dos futuros professores do ensino fundamental. O método de pesquisa utilizado foi quantitativo com uma abordagem correlacional. A amostra da pesquisa consistiu em 62 estudantes de formação docente matriculados no programa de formação de professores na Universidade X. Os dados foram coletados por meio de questões de provas matemáticas, questionários de ansiedade matemática e entrevistas não estruturadas com vários participantes como dados adicionais. O método de análise de dados utilizado foi a regressão linear múltipla para examinar a relação entre as variáveis.
Palavras-chave:
processos cognitivos, ansiedade matemática, habilidades matemáticas, resolução de problemas.Resumen
La resolución de problemas y la representación matemática son habilidades esenciales para cualquier persona que estudie matemáticas. Por lo tanto, es fundamental desarrollar estas dos habilidades en el aprendizaje de matemáticas, especialmente en la escuela primaria. Sin embargo, los desafíos en este campo destacan las deficiencias en las habilidades de resolución de problemas y representación matemática de los futuros profesores de primaria. La suposición del investigador es que la ansiedad matemática es un factor que contribuye a las bajas habilidades de resolución de problemas y representación en los futuros docentes de primaria. Para probar esta suposición, el objetivo de este estudio fue determinar la relación entre las habilidades de resolución de problemas y representación matemática y la ansiedad académica de los futuros profesores de primaria. El método de investigación utilizado es cuantitativo con un enfoque correlacional. La muestra de la investigación consistió en 62 estudiantes de formación docente matriculados en el programa de formación de maestros en la Universidad X. Los datos se recopilaron mediante preguntas de exámenes matemáticos, cuestionarios de ansiedad matemática y entrevistas no estructuradas con varios participantes como datos adicionales. El método de análisis de datos utilizado fue la regresión lineal múltiple para examinar la relación entre las variables.
Palabras clave:
procesos cognitivos, ansiedad matemática, habilidades matemáticas, resolución de problemas.Introduction
In learning mathematics, there are five basic abilities that an individual must possess. The five basic abilities, as outlined by NCTM (2000) are: (1) Problem Solving, (2) Reasoning and Proving, (3) Mathematical Connection, (4) Mathematical Communication, and (5) Mathematical Representation. In mathematical abilities, problem-solving and representation determine a person's mathematical processing results (Cragg & Gilmore, 2014, pp. 172). Therefore, it is crucial to develop problem-solving abilities and mathematical representations for educators and students, as they are the main actors in the classroom learning process (Pantaleon et al., 2018). However, the findings in the field show that prospective elementary school teacher students at University X struggle tounderstand problem-solving and mathematical representation. The results of the preliminary study can be seen in Figures 1 and 2 below:
Figure 1: Understanding the Problem-solving Ability of Prospective Teachers
Figure 2: Understanding of Prospective Teacher Mathematical Representations
The preliminary study results in Figures 1 and 2 show that the prospective teacher's understanding of problem-solving and mathematical representation still needs improvement. This can be seen from the fact that more than 60% of prospective teachers who are at the level of “not understanding” and do not understand both the concept of problem-solving and mathematical representation. This is in line with the research results of Bikić et al. (2016); Maulyda et al. (2020); & Sukoriyanto et al. (2016), which show that the problem-solving abilities of prospective teachers in tertiary institutions are not much different from students at the school education level. In fact, according to Muhaimin et al. (2019); & Runco (2011), elementary school teachers do not fully understand the concept of problem-solving and mathematical representation. If this phenomenon continues, the mathematical thinking skills of elementary school students will not develop optimally.
In addition to problem-solving and mathematical representation, one factor that influences the process of thinking mathematically is the level of math anxiety. According to the research finding of King (2014); Sari & Darhim (2020); and Van Garderen & Montague (2003), the level of math anxiety can affect a person's ability to solve math problems. Math anxiety often occurs due to several factors(Istikomah & Wahyuni, 2018) including (1) understanding of questions/problems; (2) mathematical concepts possessed; (3) confidence; and (4) previous experience of learning mathematics. Anxiety is an unpleasant emotion that is common in everyday life. Istikomah & Wahyuni (2018) argue that anxiety expresses personal feelings toward a situation and can be expressed in various ways, such as personal worry or mild anger. Wahid et al. (2014) state that anxiety is an affective (emotional) disorder characterized by deep and persistent feelings of anxiety and worry, without disturbances in evaluating reality, and with a relatively stable personality. It can still be manged within normal limits. Akpan (2022) adds that student anxiety can arise at any time. Mathematical anxiety can be divided into 2 categories: somatic mathematical anxiety and attitudinal mathematical anxiety (Bjälkebring, 2019).
Research on math anxiety has been carried out extensively, but studying the anxiety of prospective teachers is still rare. Wahid et al. (2014) conducted research on math anxiety in engineering students. The results of this study indicate that engineering students' math anxiety levels tend to be high. This is because the mathematics content studied in this department is often more abstract and difficult for students. This research aligns with other studies that state most students experience high levels of math anxiety (Akpan, 2022; Bjälkebring, 2019). In terms of problemsolving and mathematical representation, there has been no research that explores the relationship with anxiety levels. This can be seen from the VOS Viewer analysis, illustrated in Figure 3 below:
Figure 3: VOS Viewer analysis
Figure 3 shows that research trends related to the following keywords: (1) Mathematical Anxiety, (2) Mathematical Representation, (3) Mathematics in Elementary, and (4) Mathematics Problem-solving, are still rarely researched. The variable of prospective teachers is still not adequately associated with the aspects of problem-solving and mathematical representation they possess. In addition, this study will also specifically examine how mathematical anxiety is affected by problemsolving abilities and mathematical representations (somatic and attitudinal anxiety). Thus, this study aims to analyze the effect of the ability to understand problem-solving and mathematical representation on the mathematical anxiety of prospective elementary school teachers.
The importance of problem-solving skills and mathematical representation in learning mathematics is, in fact, contrary to findings in the field. The preliminary study results show that the understanding of problem-solving and mathematical representation among prospective elementary school teachers still needs improvement. These abilities are critical for prospective elementary school teachers to develop. If prospective elementary school teachers do not possess good problemsolving and representation skills, the likelihood that these abilities can be developed among their students is minimal. To investigate the factors influencing this phenomenon, researchers assume that prospective elementary school teacher students are experiencing the influence of mathematics anxiety. Mathematical anxiety can lead to behaviors such as avoiding mathematics, fearing of mathematics, and lacking confidence in dealing with mathematics. To test this assumption, the researcher formulates the following hypothesis:
𝐻s0= There is no impact of problem-solving abilities and mathematical representation ability on the somatic anxiety of prospective elementary school teachers.
𝐻s1= There is an impact of problem-solving abilities and mathematical representation ability on the somatic anxiety of prospective elementary school teachers.
𝐻a0= There is no impact of problem-solving abilities and mathematical representation ability on the attitudinal anxiety of prospective elementary school teachers.
𝐻a1= There is an impact of problem-solving abilities and mathematical representation ability on the attitudinal anxiety of prospective elementary school teachers.
Methodology
1. Research Method
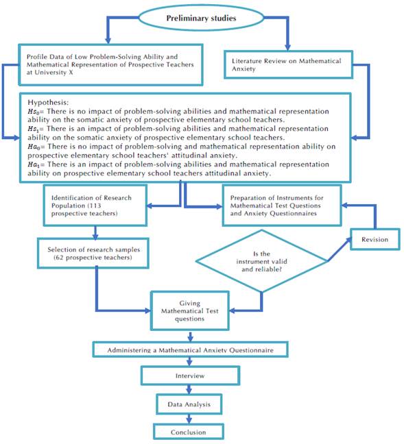
The type of research used is quantitative, with a correlational approach. Correlational research aims to see the relationship between two phenomena to discover new insights (Cresswell, 2012). This research will examine the relationship between problem-solving abilities and mathematical representations with the anxiety level of prospective teachers. The research procedure is illustrated in the following research flowchart:
Figure 4: Research Procedure
Population and Sample
The population in this study consisted of 113 prospective elementary teachers who were completing their Bachelor of Education studies in their third year (seventh semester). The seventh semester was chosen because this population has completed teaching practice programs in elementary schools, giving them teaching experience that might influence their level of mathematical anxiety. A purposive sampling technique was used to ensure that the selected sample met the research needs (Jennings, 2018). The criteria used in the sampling process were: (1) Prospective elementary school teachers who had already practiced teaching at school; (2) Prospective elementary school teachers who had taken Elementary Mathematics Learning and Elementary Mathematics Education courses; and (3) Prospective elementary school teachers who were willing to follow the research procedures and participate in the study. Based on these criteria, 62 participants (54.8%) were selected for data collection.
Data Collections
The process of collecting research data was carried out in three ways, namely:
a. Giving Math Tests
Data collection began with giving a math test to the research participants. The test was given to collect data on the participants' problem-solving abilities and mathematical representations. The testinstrument consisted of 10 items validated in terms of content and construction to ensure data quality. The test results were scored on a scale of 1-10 as the basis for data analysis to examine the relationships between variables. Each of the two questions represented basic mathematical concepts that prospective elementary school teachers must understand when teaching mathematics, including (1) Number Operations, (2) Algebra, (3) Geometry, (4) Measurement, and (5) Statistics and Opportunities (Keller et al., 2001).
b. Deploying the Mathematical Anxiety Questionnaire
Data collection also involved administering a mathematical anxiety questionnaire to measure the participants' levels of mathematical anxiety. The questionnaire consisted of 10 items developed based on the indicators of mathematical anxiety shown in Table 1 below:
Source: Bjälkebring, 2019, pp. 5.
Table 1: Mathematical Anxiety Questionnaire Grid
Mathematical Anxiety Indicator
Anxiety Level
Attitudinal
Somatic
Question Items
Tall
scared about what to do
having difficulty breathing
3
Currently
did not want to do what had to be done
heart beats faster
3
Low
worry about getting in trouble
feeling confused and uncomfortable
4
Total
10
The questionnaire was given after the participants completed the math test. It was converted into a Google form so that it could be filled out online using their own devices. This also facilitated the data tabulation and assessment process for the researchers.
c. Conducting Cognitive Interviews
The third data collection method involved conductingunstructured interviews. These interviews were conducted to provide supporting data for the two previous data collection methods. The interviews were open-ended, allowing for flexibility in order to strengthen the results obtained from the mathematical test and mathematical anxiety questionnaire. Interviews were only conducted with a few participants who provided unique responses or who generated new findings.
4. Data Analysis
The data analysis used in this study is multiple linear regression analysis. This method was chosen because it can predict the condition of the dependent variable when two or more independent variables (predictor factors) are manipulated. This aligns with the research objectives. Before conducting hypothesis testing, several prerequisite tests were needed, namely: (1) Normality Test, (2) Multicollinearity Test, (3) Heteroscedasticity Test, and (4) Autocorrelation test (Polák et al., 2014). After this test were satisfied, multiple linear regression analysis was carried out to examine the relationships between variables. All data analysis activities were conducted using SPSS software version 25.
To maintain data validity, several methods were employed, including crosssectional data analysis and Focus Group Discussion (FGD). A cross-sectional data analysis was conducted with lecturers responsible for elementary school mathematics courses to determine whether the problem-solving skills and mathematical representations observed were consistentwith the lecturers' teaching experiences. Meanwhile, FGD activities were carried out with the head of the study program to ensure that the data obtained aligned with the documentation held by the Elementary School Teacher Education study program at University X.
Results
After testing the data, the researchers found differences in the relationship betweensomatic and attitudinal anxiety. Therefore, the results will be presented based on the relationship between problem-solving variables and mathematical representations of somatic and attitudinal anxiety.
The Effect of Problem-Solving Ability and Mathematical Representation on Somatic Anxiety
At this stage, the researchers examined the effect of problem-solving abilities and mathematical representations on somatic anxiety experienced by students. The test results can be seen in Table 2 below:
Source: own elaboration.
Table 2: The Effect of Problem-Solving Ability and Mathematical Representation on Somatic Anxiety Separately
Coefficients a
Unstandardized Coefficients
Standardized Coefficients
Collinearity Statistics
Model
B
std. Error
Betas
t
Sig.
tolerance
VIF
1 (Constant)
82,798
2,870
28,854
0.000
Solution to problem
0.069
0.030
0.214
2,297
0.024
1,000
1,000
Mathematical Representation
-0.046
0.037
-0.117
-1,251
0.213
1,000
1,000
a. Dependent Variable: Somatic Anxiety
Table 2 shows the separate influence between problem-solving abilities and mathematical representation on the somatic anxiety of prospective teachers. The test results for the problem-solving ability variable show a significance value of 0.024. Meanwhile, the mathematical representation variable shows a significance value of 0.213. According to Hair et al. (2019), the independent variable is said to influence the dependent variable if the significance value in the coefficients table is less than 0.05. Since the significance value for the problem-solving variable is 0.024 <0.05, problem-solving ability affects the somatic anxiety experienced by prospective elementary school teachers. However, since the significance value for the mathematical representation variable is 0.213 > 0.05, mathematical representation ability does not affect the somatic anxiety experienced by elementary school teacher candidates. Table 3 below describes the effect of problem-solving abilities and mathematical representation on somatic anxiety simultaneously.
Source: own elaboration.
Table 3: The Effect of Problem-Solving Ability and Mathematical Representation on Somatic Anxiety Simultaneously
ANOVA
Model
Sum of Squares
df
MeanSquare
F
Sig.
1 Regression
111,327
2
55,663
3,395
.037 b
residual
1770,781
108
16,396
Total
1882.108
110
a. Dependent Variable: Somatic Anxiety
b. Predictors: (Constant), Mathematical Representation, Problem-solving
Table 3 shows that the significant value in the ANOVA table is 0.037. Since the significance value is 0.037 <0.05, the problem-solving ability and mathematical representation variables together affect the somatic anxiety experienced by elementary school teacher candidates. Thus, it can be concluded that 𝐻𝐻𝐻𝐻1 (“There is an impact of problem-solving abilities and mathematical representation ability on somatic anxiety of prospective elementary school teachers”) is accepted. Next, to see the extent of the effect of these variables, refer to Table 4 below:
Source: own elaboration.
Table 4: Percentage of the effect of problem-solving and Mathematical Representation on Somatic Anxiety Simultaneously Summary models
Summary models
Model
R
R Square
Adjusted R Square
std. The error in the Estimate
1
.243a
0.059
0.042
4,049
a. Predictors: (Constant), Mathematical Representation, Problem-solving
Table 4 presents the Model Summary to see how much influence problemsolving and mathematical representation have on somatic anxiety. The R Square value is 0.059, meaning that the problem-solving and mathematical representation variables explain 5.9% of the variance in somatic anxiety.
The Effect of Problem-Solving Ability and Mathematical Representation on Attitudinal Anxiety
At this stage, the researcher examined the effect of problem-solving abilities and mathematical representations on the attitudinal anxiety experienced by students.
The test results can be seen in Table 5 below:
Source: own elaboration.
Table 5: The Effect of Problem-Solving Ability and Mathematical Representation on Attitudinal Anxiety Separately
Coefficients a
Unstandardized Coefficients
Standardized Coefficients
Collinearity Statistics
Model
B
std. Error
Betas
t
Sig.
tolerance
VIF
1 (Constant)
84,758
3,937
21,530
0.000
Solution to problem
-0.021
0.041
-0.048
-0.518
0.606
1,000
1,000
Mathematical Representation
0.120
0.050
0.224
2,391
0.019
1,000
1,000
a. Dependent Variable: Attitudinal Anxiety
Table 5 shows the separate influence of problem-solving abilities and mathematical representation on the attitudinal anxiety of prospective teachers. The test results on the problem-solving ability variable show a significance value of 0.606. Meanwhile, the mathematical representation variable shows a significance value of 0.019. According to Hair et al. (2019), the independent variable is said to influence the dependent variable if the significance value in the coefficients table is less than 0.05. Since the significance value for the problem-solving variable is 0.606 > 0.05, it is concluded that problem-solving skills do not affect the attitudinal anxiety experienced by prospective elementary school teachers. However, since the significance value for the mathematical representation variable is 0.019 <0.05, mathematical representation affects the attitudinal anxiety experienced by elementary school teacher candidates. Thus, it can be concluded that Ha0 (“There is no impact of problem-solving abilities and mathematical representation ability on attitudinal anxiety of prospective elementary school teachers”) is accepted.
Table 6 shows that the significance value in the ANOVA table is 0.055. Since the significance value is 0.055 > 0.05, the problem-solving ability and mathematical representation variables do not affect the attitudinal anxiety experienced by prospective elementary school teachers. Because the attitudinal anxiety variable is not influenced simultaneously, the researcher did not measure how much influence it has in the Model Summary table.
Source: own elaboration.
Table 6: The Effect of Problem-Solving Ability and Mathematical Representation on Attitudinal Anxiety Simultaneously
ANOVA a
Model
Sum of Squares
df
MeanSquare
F
Sig.
1 Regression
183,930
2
91,965
2,980
.055 b
residual
3332827
108
30,860
Total
3516757
110
a. Dependent Variable: Attitudinal Anxiety
b. Predictors: (Constant), Mathematical Representation, Problem-solving
Discussion
Based on the test results, there is a difference in the effect of problem-solving abilities and the mathematical representation abilities among prospective elementary school teachers. This difference appears in the resulting mathematical anxiety, specifically somatic anxiety, which is related to the physical condition, and attitudinal anxiety, which is related to the psychological state of prospective elementary school teachers.
Somatic Anxiety
Based on the results of the SPSS test conducted, there is an influence of problemsolving abilities on somatic anxiety experienced by prospective elementary school teachers when solving math problems. This somatic anxiety leads to anxiety behaviors that can be seen through physical characteristics, such as (1) experiencing respiratory difficulties, (2) the heart beating faster, and (3) feeling confused and uncomfortable (Lai et al., 2015). Problem-solving skills play an essential role in addressing math problems (Bikić et al., 2016). According to Morphew et al. (2020), problem-solving skills can help individuals break down math problems, especially word problems. Most individuals have difficulty solving word-based math problems because they need to understand the meaning of the given question (Rohid et al., 2019; Runco, 2011).
For this reason, individuals need to develop problem-solving skills to solve math problems effectively (Taub, 2020). Studies by Lesh & Doerr (2003), Sian et al. (2016), and Sumaji et al. (2019) show that there is a relationship between problem-solving abilities and students' mathematical anxiety. This aligns with the findings of this study, which state that the problem-solving skills of prospective elementary school teachers affect their mathematical anxiety.
More specifically, this study found that problem-solving skills affect the somatic anxiety experienced by elementary school teacher candidates. This is supported by the views of Slavin (2018) and Eggen & Kauchak (2016), who state that psychologically, anxiety arises when a person cannot solve a problem they are facing. The research results of Tello (2010) and Thomson & Østergaard (2021) also support these findings. This research used problem-solving questions to assess students' mathematical abilities. Reuter et al. (2015) also found that students who could not complete the math test questions experienced difficulty breathing and confusion- both characteristics of somatic anxiety. Thus, it can be concluded that problemsolving abilities can influence somatic anxiety in solving math problems. To strengthen these findings, researchers conducted interviews with study participants. The following is a transcript from one such interview:
Researcher : How did you feel when you took the test?
Participant : At first, I needed clarification because the questions were difficult. I couldn't solve the problem
Researcher : Were you able to work through it?
Participant : No, sir. I didn't answer the question because I was so confused.
Researcher : Were you feeling anxious?
Participant : I do not know, sir, anyway, I was sweating, and it was hard to breathe, sir.
The results of the interviews showed that the subject experienced mathematical anxiety, exhibiting physical symptoms like sweating, difficulty breathing, and a racing heart-common characteristics of somatic anxiety. These interview results support the data showing that problem-solving abilities affect the somatic anxiety experienced by prospective elementary school teachers.
In contrast to problem-solving abilities, mathematical representation abilities do not affect the somatic anxiety of elementary school teacher candidates. This is an interesting finding, considering that mathematical representationis one of the key abilities individuals must possess when studying mathematics (NCTM, 2000). However, when tested simultaneously, problem-solving and mathematical representation abilities together influence the somatic anxiety experienced by prospective elementary school teachers. This finding aligns with theory Hekimoglu & Sloan (2015), which states that the five mathematical abilities outlined by NCTM- problem-solving, reasoning and proof, mathematical connections, mathematical communication, and mathematical representations-can help students overcome anxiety when solving math problems.
Attitudinal Anxiety
The results of the SPSS test show that there is an influence of mathematical representation abilities on the attitudinal anxiety experienced by prospective elementary school teachers when solving math problems. Attitudinal anxiety can be observed through psychological symptoms, such as, (1) being scared about what to do, (2) not wanting to do what must be done, and (3) worrying about getting in trouble (Lai et al., 2015). Mathematical representation refers to the activity of interpreting and transforming it into information in solving problems (Chang et al., 2021). This ability is particularly important when individuals solve mathematical problems that involve geometric or spatial objects. Research by Van Garderen & Montague (2003), Nistal et al. (2012), and Sari & Darhim (2020) state that the ability to represent mathematically significantly aids the process of solving mathematical problems that involve various forms and mathematical expressions (symbols). Research by Deliyianni et al. (2016) and Mainali (2021) also confirms that this ability affects one's mathematical learning outcomes. If an individual has strong mathematical representation skills, they are likely to have better learning outcomes in mathematics.
More specifically, the results of this study indicate that mathematical representation ability influences the attitudinal anxiety experienced by prospective elementary school teachers. Although these candidates are training to become elementary school, at the university level, they are required to study more complex mathematical material than elementary school students (Croft et al., 2018). As a result, many math problems require prospective elementary school teachers to use mathematical representation skills. Candidates with low mathematical representation abilities find it challenging to solve various mathematical problems, such as those involving geometry, spatial reasoning, and graphs (de Walle et al., 2016). This difficulty ultimately leads to mathematical anxiety, specifically attitudinal anxiety. This is supported by the following interview conducted with one of the study participants:
Researcher : How did you feel when you took the test?
Participant : It was not straightforward, sir. I got confused by all the pictures
Researcher : Were you able to work on the problems?
Participant : There were some I could do, but many I left blank because I was afraid of getting them wrong.
Researcher : Were you feeling anxious?
Participant : I was worried because I was afraid, I would get a bad grade.
The results of the interviews showed that the participant experienced mathematical anxiety characteristics with psychological symptoms such as worry, fear, and avoidance of solving math problems-common characteristics of attitudinal anxiety. These interview findings further support the data showing that mathematical representation abilities affect the attitudinal anxiety experienced by prospective elementary school teachers.
Interestingly, the SPSS test results show that attitudinal anxiety is not affected by the problem-solving abilities of prospective elementary school teachers. When tested simultaneously, it was also found that the problem-solving and mathematical representation abilities of these candidates do not affect the attitudinal anxiety. Therefore, it can be concluded that the mathematical representation abilities of elementary school teacher candidates only influence attitudinal anxiety.
Conclusion
Based on the hypothesis testing results, it can be concluded that the problemsolving abilities possessed by prospective elementary school teachers influence the somatic anxiety they experience. This somatic anxiety tends to manifest in physical symptoms such as sweating, difficulty breathing, and a racing heartbeat. On the other hand, the mathematical representation skills of prospective elementary school teachers influence the attitudinal anxiety they experience. This attitudinal anxiety tends to manifest in psychological symptoms such as fear, worry, and avoidance of mathematical activities. Simultaneously, problemsolving abilities and mathematical representation skills only affect somatic anxiety. However, attitudinal anxiety experienced by prospective elementary school teachers is not influenced by problem-solving abilities and mathematical representation skills simultaneously.
Expanding this conclusion to a more global perspective, these findings suggest implications for pedagogical approaches not only at the national level but also on an international scale. Understanding the relationship between teachers' skills and their anxiety levels can inform educational policies and practices worldwide. By recognizing the impact of problem-solving abilities and mathematical representation skills on teacher anxiety, educators and policymakers can tailor training programs and support systems to address these factors effectively. This contributes to the broader global discourse on education by enhancing the relevance and applicability of research findings across diverse educational contexts. Additionally, fostering a supportive environment for teachers to develop these essential skills can ultimately improve the quality of mathematics education at both national and international levels, benefiting students globally.
Derechos de autor 2025 Revista Colombiana de Educación

Esta obra está bajo una licencia internacional Creative Commons Atribución-NoComercial 4.0.





















