Análisis metacognitivo en estudiantes de básica, durante la resolución de dos situaciones experimentales en la clase de Ciencias Naturales
Resumen
El objetivo de este artículo fue la descripción del desempeño de un grupo de estudiantes de básica primaria y secundaria, en las categorías conocimiento y regulación metacognitiva, durante el proceso de resolución de dos situaciones experimentales realizadas en la clase de Ciencias Naturales. Para hacerlo se desarrolló una investigación cualitativa con un alcance descriptivo-interpretativo, realizada durante el segundo semestre del 2015. La muestra estuvo conformada por 33 niños en un rango de edad de 10 a 12 años, pertenecientes a una institución educativa de carácter público en la ciudad de Manizales. Los datos se obtuvieron mediante la resolución de dos situaciones experimentales: una tarea de combustión y otra de movimiento pendular. Se realizó un análisis de contenido, de 330 declaraciones dadas por los estudiantes a las tareas de evaluación propuestas. Se ubicaron las respuestas dadas por los estudiantes en torno a dos categorías centrales de análisis: conocimiento metacognitivo y regulación metacognitiva. Se encontró que las explicaciones frente a los componentes de conocimiento y regulación dadas por los estudiantes están mediadas por un acercamiento fenoménico al experimento analizado. Los estudiantes realizan razonamiento causal lineal, y utilizan un lenguaje impreciso e indiferenciado para expresar sus ideas frente los conceptos estudiados.
Citas
Arslan, S. y Akin, A. (2014). Metacognition: As a predictor of one’s academic locus of control. Educational Sciences: Theory & Practice, 14(1), 33-39.
Bajar-Sales, A., Atendido, R. y Camacho, I. (2015). Predict-explain-observe-explain (PEOE) approach: tool in relating metacognition to achievement in chemistry. Electronic Journal of Science Education, 19(7), 1-21.
Benarós, S., Lipina, S., Segretin, M., Hermia, J. y Colombo, J. (2010). Neurociencia y educación: hacia la construcción de puentes interactivos. Revista de neurología, 50(3), 179-186.
Blöte, A., Van Otterloo, S., Van Stevenson, C. y Veenman, M. (2004). Discovery and maintenance of the many to one counting strategy in 4-year-olds: A microgenetic study. British Journal of Develop- mental Psychology, 22, 83-102.
Brown, A. (1978). Knowing when, where, and how to remember: A problem of metacognition. En R. Glaser (ed.), Advances in instructional psychology (pp. 77-165). Hillsdale: Erlbaum.
Brown, A. (1987). Metacognition, executive control. self-regulation and other more mysterious mechanisms. En F. Weinert y R. Kluwe (eds.), Metacognition, motivation & understanding (pp. 65-116). Hillsdale, nj: Erlbaum.
Brown, A. y DeLoache, J. S. (1978). Skills, plans, and self-regulation. En R. Siegel (ed.), Children’s thinking: what develops? (pp. 3-35). Hillsdale: Erlbaum.
Brown, D. y Palincsar, A. (1987). Enhancing Instructional Time Through Attention to Metacognition. Journal of Learning Disabilities, 20(2), 66-75.
Carrascal, N., Alvarino, G. y Díaz, E. (2009). Estrategias mediadas por tic para el desarrollo de enfoque de aprendizaje profundo en estudiantes universitarios. Folios, 29, 3-18.
Chatzipanteli, A., Grammatikopoulos, V. y Gregoriadis, A. (2014). Development and evaluation of metacognition in early childhood education. Early Child Development and Care, 184(8), 1223-1232. doi: 10.1080/03004430.2013.861456.
Chernocova, T. (2014). Features of the metacognition structure for preschool age children. Procedia Social and Behavioral Sciences, 146, 203-208.
Cleary, T. y Chen, P. (2009). Self-regulation, motivation, and math achievement in middle school: Variations across grade level and math context. Journal of School Psychology, 47(5), 291-314.
Driver, R. (1986). Psicología cognoscitiva y esquemas conceptuales de los alumnos. Revista Enseñanza de las Ciencias, 4(1), 3-15.
Fisher R. (1998). Thinking about thinking: developing metacognition in children. Early Child Development and Care, 141, 1-15.
Flavell, J. (1979). Metacognition and cognitive monitoring: A new area of cognitive-developmental inquiry. American Psychologist, 34, 906-911.
Flavell, J. (1987). Speculations about the nature and development of metacognition. En F. Weinert, y R. Kluwe (eds.), Metacognition, motivation and understanding (pp. 21-29). Hillsdale, nj: Erlbaum.
Flavell, J. (1995). La psicología evolutiva de Jean Piaget. Ciudad de México: Paidós.
García, T., Rodríguez, C., González-Castro, P., Álvarez-García, D. y González-Pienda, J. (2016). Metacognición y funcionamiento ejecutivo en Educación Primaria. Anales de Psicología, 32(2), 474-483.
González-Pienda, J., Fernández, E., Bernardo, A., Núñez, J. y Rosário, P. (2014). Assessment of a self-regulated learning intervention. The Spanish Journal of Psychology, 17, 1-9. doi: http://dx.doi.org/10.1017/sjp.2014.12.
Gunstone, R. y Mitchell, I. (1998). Metacognition and conceptual change. En J. Mintzes, J. Wandersee y J. Novak (eds.), Teaching Science for Understanding (pp. 133-163). California: Academic Press.
Hacker, D., Dunlosky, J. y Graesser, A. (2009). A growing sense of “agency”. En D. Hacker, J. Dunlosky y A. Graesser (eds.), Handbook of metacognition education (pp. 1-4). Nueva York: Routledge Taylor & Francis Group.
Hartman, H. (2001). Teaching metacognitively. En H. Hartman (ed.), Handbook of Metacognition learning and instruction. Theory research and Practice (pp. 33-68). Nueva York: The City College.
Hederich-Martínez, C. (2011). Reseña de la tesis doctoral “Aprendizaje autorregulado, estilo cognitivo y logro académico en ambientes computacionales”. Revista Colombiana de Educación, 60, 165-172.
Hederich-Martínez, C., López-Vargas, O. y Camargo-Uribe, A. (2016). Effects of the use of a flexible metacognitive scaffolding on self-regulated learning during virtual education. International Journal of Technology Enhanced Learning, 8(3/4), 199-216.
Huertas, A., Vesga, G. y Galindo, M. (2014). Validación del instrumento “Inventario de habilidades metacognitivas” (MAI) con estudiantes colombianos. Praxis & Saber, 5(10), 55-74.
Jacobs, J. y Paris, S. (1987). Children’s metacognition about reading. Issues in definition, measurement, and instruction. Educational Psychologist, 22(3), 255-278. doi:10.1207/s15326985ep2203&4_4.
Kandel, E. (2012). En busca de la memoria. El nacimiento de una nueva ciencia de la mente. Buenos Aires: Katz.
Kramarski, B. y Gutman, M. (2006). How can self-regulated learning be supported in mathematical e-learning environments? Journal of Computer Assisted Learning, 22, 24-33. doi: 10.1111/j.1365-2729.2006.00157.x.
Kluwe, R. y Weinert, F. (1987). Metacognition, motivation, and understanding. Londres y Hillsdale, nj: Earlbum A.
Lezak, M., Hawieson, D., Bigler, E. y Tranel, D. (2012). Neuropsychological Assessment. Nueva York: Oxford Press.
Lockl, K. y Schneider, W. (2003). Metacognitive monitoring and self-control processes for children’s allocation of study time. Zeitschrift für Pädagogische Psychologie, 17(3/4), 173-183. doi:10.1024//1010-0652.17.3.173.
López-Vargas, O. y Hederich-Martínez, C. (2010). Efecto de un andamiaje para facilitar el aprendizaje autorregulado en ambientes hipermedia. Revista Colombiana de Educación, 58, 14-39.
Martí, E. (1995). Metacognición: entre la fascinación y el desencanto. Infancia y Aprendizaje, 72, 9-32.
Montague, M., Enders, G. y Dietz, S. (2011). Effects of cognitive strategy instruction on math problem solving of middle school students with learning disabilities. Learning Disability Quarterly, 34(4), 262-272. doi: i0. ii77/073i9487M421762.
Moos, D. y Ringdal, A. (2012). Self-regulated learning in the classroom: a literature review on the teacher’s role. Education Research International. doi:10.1155/2012/423284. [Article ID 423284].
Panadero, E. y Alonso-Tapia, J. (2014). ¿Cómo autorregulan nuestros alumnos? Revisión del modelo cíclico de Zimmerman sobre autorregulación del aprendizaje. Anales de Psicología, 30(2), 450-462. doi: http://dx.doi.org/10.6018/analesps.30.2.167221
Pennequin, V., Sorel, O. y Mainguy, M. (2010). Metacognition, executive functions and aging: The effect of training in the use of metacognitive skills to solve mathematical word problems. Journal of Adult Development, 17(3), 168-176. doi: 10.1007/s10804-010-9098-3.
Pennequin, V., Sorel, O., Nanty, I. y Fontaine, R. (2010). Metacognition and low achievement in mathematics: The effect of training in the use of metacognitive skills to solve mathematical word problems. Thinking & Reasoning, 16(3), 198-220.
Peña-Ayala., A. y Cárdenas, L. (2015). A conceptual model of the metacognitive activity. En A. Peña-Ayala (ed.), Metacognition: fundaments, applications, and trends (pp. 39-64). Nueva York: Springer.
Piaget, J. (1975). Problemas de psicología genética. Barcelona: Ariel.
Piaget, J. (1978). El nacimiento de la inteligencia en el niño. Madrid: Aguilar.
Pozo, J. I. y Gómez M. (2006). Aprender y enseñar ciencia: del conocimiento cotidiano científico. Madrid: Morata.
Pozo, J., Gómez, M. y Limón, M. (1991). Las ideas de los alumnos sobre la ciencia: una interpretación desde la psicología cognitiva. Enseñanza de las Ciencias, 9(1), 83-94.
Quiles, C., Verdoux, H. y Proteau, A. (2014). Assessing metacognition during a cognitive task: Impact of “on-line” metacognitive questions on neuropsychological performances in a non-clinical sample. Journal of the International Neuropsychological Society, 20, 547–554.
Rincón, L., Sanabria, L. y López, O. (2016). Aproximación a un modelo de autorregulación en escritura académica a partir del análisis de protocolos. Folios, 43, 59-76.
Rodríguez, B., Calderón, M., Leal, M. y Arias-Velandia, N. (2016). Uso de estrategias metacomprensivas para el fortalecimiento de la comprensión lectora en estudiantes de segundo ciclo de un colegio oficial en Bogotá, Colombia. Folios, 44, 93-108.
Rosselli, M., Matute, E. y Ardila, A. (2006). Predictores neuropsicológicos de la lectura en español. Revista de Neurología, 42(4), 202-210.
Rosselli, M., Matute, E. y Ardila, A. (2010). Neuropsicología del desarrollo infantil. Ciudad de México: Manual Moderno.
Sawyer, T. (2014). The Handbook of the Learning Sciences. Nueva York: Cambridge University Press.
Schraw, G., y Gutiérrez, A. (2015). Metacognitive strategy instruction that highlights the role of monitoring and control processes. En A. Peña-Ayala (ed.), Metacognition: Fundaments, applications, and trends (pp. 3-15). Nueva York: Springer.
Schraw, G. y Moshman, D. (1995). Metacognitive theories. Educational Psychology Review, 7, 351-371.
Stoeger, H. y Ziegler, A. (2008). Evaluation of a classroom based training to improve self-regulation in time management tasks during homework activities with fourth graders. Metacognition and Learning, 3(3), 207-230. doi: 10.1007/s11409-008-9027-z.
Tamayo, O. (2006). Los bordes de la pedagogía: del modelo a la ruptura. En La metacognición y los modelos para la enseñanza y aprendizaje de las ciencias (pp. 275-306). Bogotá: Universidad Pedagógica Nacional.
Tamayo, O. (2007). La reflexión metacognitiva en el aprendizaje de conceptos científicos. Novedades Educativas, 192(193), 106-112.
Tamayo, O. (2009). Didáctica de las ciencias: la evolución conceptual en la enseñanza y el aprendizaje de las ciencias. Manizales: Editorial Universidad de Caldas.
Tamayo A., O. E. (2014). Pensamiento crítico dominio-específico en la didáctica de las ciencias. Tecné, Episteme y Didaxis, TED, 36, 25-45.
Tamayo, O., Zona, R. y Loaiza, Y. (2014). Pensamiento crítico en el aula de ciencias. Manizales: Editorial Universidad de Caldas.
Tarricone, P. (2011). The taxonomy of metacognition. Nueva York: Psychology Press.
Throndsen, I. (2011). Self-regulated learning of basic arithmetic skills: A longitudinal study. British Journal of Educational Psychology, 81, 558-578.
Tirapu-Úztarroz, J., García-Molina, A., Ríos-Lago, M. y Ardila-Ardila, A. (2012). Neuropsicología de la corteza prefrontal y sus funciones. Barcelona: Viguera Editores.
Tsalas, N., Sodian, B. y Paulus, M. (2017). Correlates of metacognitive control in 10-year old children and adults. Metacognition Learning, 12, 1-18. Doi 10.1007/s11409-016-9168-4.
Valle, A., Rodríguez, S., Cabanach, R., Núñez, J., González-Pienda, J. y Rosario, P. (2009). Diferencias en rendimiento académico según los niveles de las estrategias cognitivas y de las estrategias de autorregulación. Summa Psicológica UST, 6(2), 31-42.
Van der Stel, M. y Veenman, M. (2014). Metacognitive skills and intellectual ability of young adolescents: A longitudinal study from a developmental perspective. European Journal Psychology of Education, 29, 117-137.
Veenman, M. (2011). Learning to self-monitor and self-regulate. En R.Mayer y P. Alexander (eds.), Handbook of research on learning and instruction (pp. 197-218). Nueva York: Routledge.
Veenman, M. (2012). Metacognition in Science Education: Definitions, Constituents, and Their Intricate Relation with Cognition. En A. Zohar y Y. Dori (eds.), Metacognition in Science Education. Trends in Current Research. Nueva York: Springer.
Veenman, M. y Beishuizen, J. (2004). Intellectual and metacognitive skills of novices while studying texts under conditions of text difficulty and time constraint. Learning and Instruction, 14, 619-638.
Veenman, M. y Spaans, M. (2005). Relation between intellectual and metacognitive skills: age and task differences. Learning and Individual Differences, 15, 159-176.
Veenman, M., Van Hout-Wolters, B. y Afflerbach, P. (2006). Metacognition and learning: conceptual and methodological considerations. Metacognition and Learning, 1, 3-14.
Veenman, M., Wilhelm, P. y Beishuizen, J. (2004). The relation between intellectual and metacognitive skills from a developmental perspective. Learning and Instruction, 14, 89-109.
Vigotsky, L. (1996). Obras escogidas (tomo 4). Madrid: Editorial Visor.
Weil, L., Flemingc, S., Dumontheil, I., Kilforda, E., Weil, R., Rees, G. y Blakemorea, S. (2013). The development of metacognitive ability in adolescence. Consciousness and Cognition, 22, 264-271. doi: http://dx.doi.org/10.1016/j.concog.2013.01.004.
White, R. (1999). Condiciones para un aprendizaje de calidad en la enseñanza de las ciencias. Reflexiones a partir del proyecto PEEL. Ponencia presentada en el V Congreso Internacional sobre Investigación en la Didáctica de las Ciencias. Enseñanza de las Ciencias, 17(1), 3-15.
Winne, P. y Azevedo, R. (2014). Metacognitición. En K. Sawyer (ed.), The Cambridge handbook of the learning sciences (pp. 63-87).Nueva York: Cambridge University Press.
Zimmerman, B., y Moylan, A. (2009). Self-regulation: Where metacognition and motivation intersect. En D. Hacker, J. Dunlosky y A. Graesser (eds.), Handbook of metacognition in education (pp. 299- 315). Nueva York: Routledge.
Zohar, A., y Dori, Y. (2012). Metacognition in science education. Trends in current research. Nueva York: Springer.
Descargas
Recibido: 19 de septiembre de 2016; Aceptado: 8 de agosto de 2017
Resumen
El objetivo de este artículo fue la descripción del desempeño de un grupo de estudiantes de básica primaria y secundaria, en las categorías conocimiento y regulación metacognitiva, durante el proceso de resolución de dos situaciones experimentales realizadas en la clase de Ciencias Naturales. Para hacerlo se desarrolló una investigación cualitativa con un alcance descriptivo-interpretativo, realizada durante el segundo semestre del 2015. La muestra estuvo conformada por 33 niños en un rango de edad de 10 a 12 años, pertenecientes a una institución educativa de carácter público en la ciudad de Manizales. Los datos se obtuvieron mediante la resolución de dos situaciones experimentales: una tarea de combustión y otra de movimiento pendular. Se realizó un análisis de contenido, de 330 declaraciones dadas por los estudiantes a las tareas de evaluación propuestas. Se ubicaron las respuestas dadas por los estudiantes en torno a dos categorías centrales de análisis: conocimiento metacognitivo y regulación metacognitiva. Se encontró que las explicaciones frente a los componentes de conocimiento y regulación dadas por los estudiantes están mediadas por un acercamiento fenoménico al experimento analizado. Los estudiantes realizan razonamiento causal lineal, y utilizan un lenguaje impreciso e indiferenciado para expresar sus ideas frente los conceptos estudiados.
Palabras clave:
metacognición, resolución de problemas, niños, enseñanza de las ciencias.Abstract
The goal of this article was to describe the performance of a group of elementary and secondary school students, in the knowledge and metacognitive regulation categories, during the process of solving two experimental situations carried out in science class. To that end, a qualitative research with a descriptive-interpretative scope was developed, which took place during the second semester of 2015. The sample consisted of 33 children in an age range of 10 to 12 years old from a public school in the city of Manizales. The data was obtained by solving two experimental situations: a combustion task and a pendular movement. The content of 330 statements given by the students to the proposed evaluation tasks was analyzed. The answers given by the students were placed around two central categories of analysis: metacognitive knowledge and metacognitive regulation. It was found that the explanations regarding the knowledge and regulation components given by the students are mediated by a phenomenal approach to the analyzed experiment. The students perform linear causal reasoning and use a vague and undifferentiated language to express their ideas in front of the concepts studied
Keywords:
metacognition, problem solving, children, science education.Resumo
O objetivo deste artigo foi descrever o desempenho de um grupo de estudantes do Ensino Fundamental, nas categorias conhecimento e regulação metacognitiva, durante o processo de resolução de duas situações experimentais realizadas na aula de Ciências Naturais. Para isso, desenvolvemos uma pesquisa qualitativa com abordagem descritiva interpretativa, realizada durante o segundo semestre de 2015. A amostra foi composta por 33 crianças entre 10 e 12 anos, estudantes de uma instituição educativa pública na cidade de Manizales. Os dados foram coletados mediante a resolução de duas situações experimentais: uma tarefa de combustão e outra de movimento pendular. Realizamos uma análise de conteúdo a 330 declarações dadas pelos estudantes sobre as tarefas de avaliação propostas. Classificamos as respostas obtidas em duas categorias de análise: conhecimento metacognitivo e regulação metacognitiva. Encontramos que as explicações sobre os componentes do conhecimento e regulação dadas pelos estudantes estão mediadas por uma aproximação fenomênica ao experimento analisado. Os estudantes realizam razoamento casual linear e evidenciam uma linguagem imprecisa e indiferenciada para expressar suas ideias frente aos conceitos estudados.
Palavras-chave:
metacognição, resolução de problemas, crianças, ensino das ciencias.Históricamente, la psicología se ha interesado por el estudio del desarrollo cognitivo durante la infancia, en especial, por considerar que ciertos precurrentes cognitivos estarían a la base del desarrollo de las habilidades cognitivas y académicas que, se estiman, son esenciales para el logro de aprendizajes en profundidad (Benarós, Lipina, Segretin, Hermida y Colombo, 2010; Brown, 1987; Carrascal, Alvarino y Díaz, 2009; Rosselli, Matute y Ardila, 2006). En este sentido, es preciso señalar que aunque se ha estudiado el desarrollo de los procesos cognitivos y su implicación en el aprendizaje escolar en relación, entre muchos otros temas, con la resolución de problemas, la planificación, el monitoreo y la autorregulación de la conducta (Lezak, Hawieson, Bigler y Tranel, 2012; Piaget, 1975, 1978; Tirapu-Úztarroz, García-Molina, Ríos-Lago, Ardila-Ardila, 2012; Vigostky, 1996), estas investigaciones han tenido un importante énfasis psicológico y neuropsicológico. Desarrollos recientes relacionados con el aprendizaje en aulas de clase han incorporado valiosos aportes, entre los que se destacan el estudio del desarrollo de procesos tales como la solución de problemas, la argumentación, el pensamiento crítico, la metacognición y la modelización (Sawyer, 2014; Tamayo, 2009; Tamayo, 2014; Tamayo, Zona y Loaiza, 2014).
Desde la perspectiva de la didáctica de la ciencia, se precisa de un análisis más profundo del aula no solo de la implicación del desarrollo en los procesos de enseñanza y aprendizaje, que parece un asunto que ocupa más a la psicología del desarrollo y a la psicología de la educación, sino más allá del análisis de los mecanismos metacognitivos que los estudiantes emplean en la resolución de problemas de las disciplinas científicas en el aula, a fin de continuar avanzando en el abordaje de la importancia de componentes como el conocimiento y la regulación metacognitiva en el logro de aprendizajes en la formación del pensamiento y en el aprendizaje de conceptos científicos en profundidad, que parece ser más un interés de la didáctica de las ciencias desde su reciente confluencia con las ciencias cognitivas (Lockl y Schneider, 2003; Tsalas, Sodian y Paulus, 2017).
Algunos investigadores en el estudio de la metacognición durante el desarrollo infantil, entre los que se destacan Van der Stel y Veenman (2014), han planteado que el conocimiento metacognitivo se refiere al conocimiento proposicional que se tiene sobre la interacción entre las características personales, las características de la tarea, y las estrategias disponibles en una situación de aprendizaje, considerando en su planteamiento, la perspectiva original de Flavell (1979), y la de algunos otros investigadores, que han señalado que el conocimiento metacognitivo se refiere esencialmente al conocimiento que tienen las personas acerca de sus propios procesos cognitivos (Gunstone y Mitchell, 1998; Schraw y Gutiérrez, 2015; Tamayo, 2006).
Desde la perspectiva de algunos investigadores, se reconocen al menos tres tipos de conocimiento metacognitivo: declarativo, procedimental y condicional. En dicha clasificación, el conocimiento declarativo es entendido como el conocimiento que tiene el estudiante de todos aquellos elementos contenidos en la memoria a largo plazo de forma explícita, e implica el dominio y la recuperación de información contextual y episódica; a su vez, el conocimiento procedimental se asume como el contenido de la memoria implícita o no consciente de procedimientos o ejecuciones, y, finalmente, el conocimiento condicional implicaría para el estudiante la capacidad de determinar cuándo, dónde y por qué emplear cierto conocimiento para la resolución de una tarea o situación (Brown, 1978; Peña-Ayala y Cárdenas, 2015; Tamayo, Zona y Loaiza, 2014).
Así mismo, el componente de regulación metacognitiva contempla los mecanismos de control de la actividad cognitiva, para diferentes investigadores, este hace referencia a las distintas habilidades metacognitivas que ayudan a controlar el pensamiento o el aprendizaje. Al respecto, es importante señalar que, aunque se han descrito varias habilidades regulatorias en la literatura, la mayoría de investigadores reconocen como esenciales la planificación, el monitoreo y la evaluación (Brown y DeLoache, 1978; Jacobs y Paris, 1987; Kluwe y Weinert, 1987; Schraw y Moshaman, 1995; Tamayo, Zona y Loaiza, 2014; Veenman, 2011).
En este sentido, puede señalarse que ciertos procesos cognitivos de carácter ejecutivo, como el estudio del desarrollo de la metacognición durante la infancia, han sido relativamente poco estudiados en los contextos de formación escolar, a pesar de su relevancia demostrada en la toma de decisiones, la solución de problemas y el logro de aprendizajes en profundidad (Schraw y Gutiérrez, 2015), y a pesar de que favorecer intencionalmente desde las aulas el desarrollo de la metacognición ha sido considerado esencial en la perspectiva de poder formar estudiantes con capacidad de agencia en torno a su propio proceso de autorregulación del aprendizaje (Hacker, Dunlosky y Graesser, 2009; HederichMartínez, 2011; Hederich-Martínez, López-Vargas y Camargo-Uribe, 2016).
Dentro de las tendencias emergentes en investigación en torno al aprendizaje, se evidencia la necesidad de realizar investigaciones que aborden el problema de la metacognición (Sawyer, 2014; Veenman, 2012), en cuanto se asume que el desarrollo de las habilidades cognitivas y metacognitivas se ve enriquecido y potencializado a través de la enseñanza formal, de manera específica, en momentos como los representados, por las denominadas ráfagas del desarrollo (Rosselli, Matute y Ardila, 2010). Estas son consideradas por algunos investigadores especies de acelerones en las posibilidades cognitivas de un estudiante, surgidas en momentos cruciales del desarrollo entre la primera y segunda infancia, así como en el inicio de la adolescencia; son etapas críticas que han sido reconocidas por algunos investigadores como momentos donde se evidencia un desarrollo lineal-abrupto de las habilidades metacognitivas (Veenman, 2012; Veenman, Van Hout-Wolters y Afflerbach, 2006; Veenman, Wilhelm, y Beishuizen, 2004).
El estudio de las rutas e hitos desde los cuales transcurre el desarrollo de la metacognición y sus componentes durante la infancia se considera importante en cuanto se asume que el desarrollo de la metacognición es esencial para el éxito del estudiante, en cuanto se ha demostrado que los estudiantes que usan habilidades metacognitivas desde temprana edad, aprenden y recuerdan más que otros, reconocen problemas y los resuelven, asimismo, descubren las mejores maneras de afianzar lo que ya han aprendido (Arslan y Akin, 2014; Chatzipanteli, Grammatikopoulos y Gregoriadis, 2014; Jacobs y Paris, 1987).
Es importante señalar que la metacognición es un constructo difuso y borroso por definición (Tarricone, 2011; Zohar y Dori, 2012), desde el mismo origen del término con Flavell (1987), la metacognición es usualmente definida como el conocimiento y la cognición sobre los objetos o procesos cognitivos, es decir, sobre cualquier dimensión cognitiva. Así, se ha entendido como el pensar sobre los contenidos y procesos de la mente de uno mismo (Brown, 1978; Winne y Azevedo, 2014). Por esta razón, se entiende como una clase de cognición orientada a conocer, monitorear y a regular la propia cognición (Rodríguez, Calderón, Leal y Arias-Velandia, 2016; Schraw y Gutiérrez, 2015). Para Zohar y Dori (2012), la metacognición se ha convertido en un tema de interés en la investigación en educación. La enseñanza de habilidades metacognitivas es considerado uno de los ejes esenciales a tener en cuenta en los procesos de formación, debido a que permite estudiar y comprender cómo las personas aprenden y construyen su conocimiento cotidiano y científico; por ello, el desarrollo de la metacognición es una estrategia esencial para promover aprendizajes autorregulados por parte de los estudiantes.
En la perspectiva de López-Vargas y Hederich-Martínez (2010) los estudiantes que autorregulan su aprendizaje construyen sus propias herramientas cognitivas y motivacionales para conseguir un aprendizaje eficaz. En tal sentido, se ha señalado que los estudiantes que autorregulan su aprendizaje y son efectivos utilizan conocimiento metacognitivo y regulan su desempeño mediante el uso de estrategias metacognitivas (Schraw y Gutiérrez, 2015; Tamayo, 2007).
La metacognición se refiere a un alto nivel de pensamiento que implica el conocimiento y control activo sobre los procesos cognitivos involucrados en el aprendizaje (Chatzipanteli, Grammatikopoulos y Gregoriadis, 2014). En la perspectiva de diferentes teóricos implica al menos dos componentes esenciales: el conocimiento de la cognición y la regulación de la cognición (Van der Stel y Veenman, 2014; Quiles, Verdoux y Prouteau, 2014).
El componente de conocimiento metacognitivo se refiere al conocimiento declarativo, procedimental y condicional que tienen las personas sobre la interacción entre las características personales, las características de la tareas y las estrategias disponibles en una situación de aprendizaje (Flavell, 1979). En tal sentido, se ha considerado que este tipo de conocimiento hace referencia al conocimiento que tienen las personas acerca de sí mismos como procesadores cognitivos (Chatzipanteli, Grammatikopoulos y Gregoriadis, 2014). Mientras que el componente de regulación metacognitiva se ha considerado más operativo a nivel del desarrollo de las habilidades metacognitivas que están en juego durante el desempeño en la tarea (Lockl y Schneider, 2003; Tsalas, Sodian y Paulus, 2017).
Desde este enfoque, se ha considerado, entonces, que las actividades de aprendizaje implican el conocimiento metacognitivo y el desarrollo de la regulación metacognitiva (Veenman, 2012; Winne y Azevedo, 2014). Para el análisis que se realiza en el presente artículo, se comprenden los componentes de la metacognición, desde los siguientes subcomponentes indicados (tabla 1).
Fuente:Huertas, Vesga y Galindo (2014).
Tabla 1: Componentes de la metacognición
Se considera que el desarrollo del conocimiento metacognitivo sería el fundamento para el posterior desarrollo de la regulación y de las habilidades metacognitivas, implicadas en la solución de problemas disciplinares en el campo del aprendizaje de las ciencias (Blöte, Van Otterloo, Stevenson y Veenman, 2004; Pennequin, Sorel, Nanty y Fontaine, 2010; Weil et al., 2013). En general, la mayoría de autores coinciden en señalar como subhabilidades del proceso de regulación de la cognición la planificación, el monitoreo y la evaluación en la ejecución de una tarea (Gunstone y Mitchell, 1998; Pennequin, Sorel y Mainguy, 2010; Throndsen, 2011; Van der Stel y Veenman, 2014). Estas habilidades permitirían un aprendizaje profundo y transferible (Panadero y Alonso-Tapia, 2014).
Como antecedentes de importancia para el presente estudio se destacan una investigación longitudinal de 3 años, realizada por Van der Stel y Veenman (2014), cuyo objetivo fue describir, desde una perspectiva del desarrollo, las habilidades metacognitivas de un grupo de 32 estudiantes del primer año de básica secundaria, con edades entre 12 a 15 años, en el que se encontró crecimiento entre la edad de los 13 a 14 años, tanto en la frecuencia como en la calidad de las habilidades metacognitivas. Señalan los autores que este crecimiento no continuó después del segundo año entre los 14 y 15 años, lo que evidencia que las habilidades metacognitivas mostraron discontinuidad en el crecimiento, a pesar de que en estudios previos, el mismo grupo de investigación había encontrado un crecimiento continuo de las habilidades metacognitivas (Veenman y Spaans, 2005). En tal sentido, los investigadores concluyen que los niños adquieren habilidades en diferentes edades y a diferentes ritmos, que el desarrollo de la metacognición implica tanto regresiones como progresiones y que no todos los componentes de las habilidades metacognitivas se desarrollan al mismo tiempo (Van der Stel y Veenman, 2014).
También se constituye en antecedente de importancia para la presente investigación el estudio realizado por Tsalas, Sodian y Paulus (2014) con 78 niños de diez años de edad. El objetivo de esta investigación era describir el control metacognitivo y establecer correlaciones entre el control metacognitivo y la memoria declarativa, y se encontraron relaciones significativas entre el control metacognitivo y el desempeño en el recuerdo. Más específicamente, en este estudio se demostró que los niños que tenían mejor control metacognitivo y actuaron de manera más autorregulada tuvieron una mejor proporción al recordar. En la investigación, la capacidad para recordar se correlacionó positivamente con la eficiencia, lo que indicó que los niños que fueron más eficientes en la asignación del tiempo de estudio y recordaron una mayor proporción de los elementos de estudio (Tsalas, Sodian y Paulus, 2014).
En el presente artículo se describe el desarrollo de la metacognición en el rango de 10 a 12 años de edad de estudiantes de educación básica primaria y secundaria, durante la resolución de dos situaciones experimentales en la clase de ciencias naturales, tareas relacionadas con la combustión y el movimiento pendular, y el análisis se presenta desde dos categorías de estudio: el conocimiento metacognitivo y la regulación metacognitiva. La investigación en torno al conocimiento y la regulación metacognitiva en niños es importante por cuanto conocer estas características del desarrollo puede tener importantes implicaciones para la enseñanza y el aprendizaje de las ciencias (Veenman y Beishuizen, 2004).
Metodología
La investigación fue realizada durante el segundo semestre del 2015. La muestra estuvo conformada por 33 niños en un rango de edad de 10 a 12 años, pertenecientes a una institución educativa de carácter público en la ciudad de Manizales. Los estudiantes participantes, matriculados durante el año 2015, no tenían historial de repitencia escolar ni de trastorno neurológico, comportamental o de aprendizaje.
Los datos se obtuvieron mediante la resolución de dos situaciones experimentales, una tarea de combustión y otra de movimiento pendular. El análisis de la información se realizó desde la perspectiva del análisis de contenido, proceso realizado en torno a 330 declaraciones dadas por los estudiantes a las tareas de evaluación propuestas. Se ubicaron las respuestas dadas por los estudiantes en dos categorías centrales de análisis: conocimiento metacognitivo y regulación metacognitiva. Para el análisis del contenido, se utilizó el software científico Atlas/ti (versión 6). La investigación es de carácter cualitativo con un alcance descriptivo-interpretativo.
La participación de los estudiantes se acordó en una reunión con los padres de familia para informar acerca del proyecto de investigación. Se incluyeron en la muestra los casos con el debido consentimiento informado por parte de los padres de familia o acudientes.
Instrumentos
Situaciones experimentales diseñadas en torno a dos problemas (tarea 1: la combustión, y tarea 2: el movimiento pendular, tabla 2) para resolver de manera concurrente a un protocolo de observación del investigador. Las tareas experimentales fueron diseñadas según la postura teórica de Jacobson y Paris (1987), investigadores para los cuales evaluar la metacognición en los niños implica crear tareas y situaciones que permitan al investigador superar la dificultad que manifiestan los niños para responder preguntas sobre situaciones hipotéticas, dificultad característica del desarrollo metacognitivo en los niños. Los autores citados recomiendan el uso de registros de observación a partir de los cuales el investigador pueda inferir el conocimiento y la regulación, con base en demostraciones del uso reflexivo o planificado de las habilidades cognitivas de los niños en el marco de tareas de aula concretas (Jacobson y Paris, 1987) (véase el modelo de instrumento tarea 1).
Fuente: Elaboración propia.
Tabla 2: Categorías del análisis cualitativo
Evidencia de los procesos de planeación, monitoreo en línea y evaluación que se realiza en torno a la tarea antes, durante y después que esta se ha realizado.
Evidencia de los procesos de monitoreo y control sobre su progreso personal, incluso cuando se trabaja en un entorno cooperativo (Gunstone, y Mitchell, 1998; Hartman, 2001).
Mediante el análisis hermenéutico de las 330 declaraciones, se categorizaron e identificaron las características del desarrollo metacognitivo de la muestra de niños evaluados con los que se trabajaron las dos situaciones experimentales en un momento transversal. Así, el análisis que se realizó se centró en las categorías de conocimiento metacognitivo (declarativo, procedimental y condicional) y regulación metacognitiva (planeación, búsqueda de fuentes, monitoreo, depuración y evaluación). Dichas descripciones de las características del desarrollo metacognitivo implicadas en la resolución de las situaciones se identificaron en los registros de las verbalizaciones de los estudiantes que diligenciaron los profesores, protocolos desde los cuales se infirieron los procesos que llevaron a cabo los estudiantes cuando se enfrentaron al desarrollo de las situaciones experimentales propuestas.
Fuente: Elaboración propia.
Tabla 2: Tipología de las preguntas diseñadas para identificar las categorías de investigación planteadas y las situaciones experimentales
Resultados
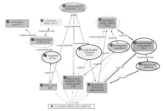
La red semántica 1 presenta la caracterización del conocimiento metacognitivo (declarativo) de los estudiantes, cuando se enfrentan al desarrollo de diferentes tareas específicamente en el experimento de combustión. La primera situación experimental que se les plantea consiste en la predicción de lo que ocurrirá cuando la vela se acerque al papel, de acuerdo con la pregunta que el profesor formula: ¿qué crees que sucederá cuando pones el papel en contacto con la llama? Los estudiantes responden:
E.1 “Se quema”
E.2 “El papel se quema” [… ]
E.7 “Se quema”
E.8 “Se quema”
E.24 “Se quema”
E.25 “Se quema”
Estas respuestas se refieren de manera específica a aspectos relacionados con el fenómeno estudiado. Son respuestas explicativas de tipo causa-efecto (Martí, 1995; Pozo, Gómez y Limón, 1991) que corresponden a declaraciones derivadas de procesos sensoriales y perceptivos en los que aún no se evidencia la presencia de procesos metacognitivos que se refieran de manera explícita, por ejemplo, a la planeación, al monitoreo y a la conciencia de sus propios procesos de pensamiento en relación con la tarea realizada.
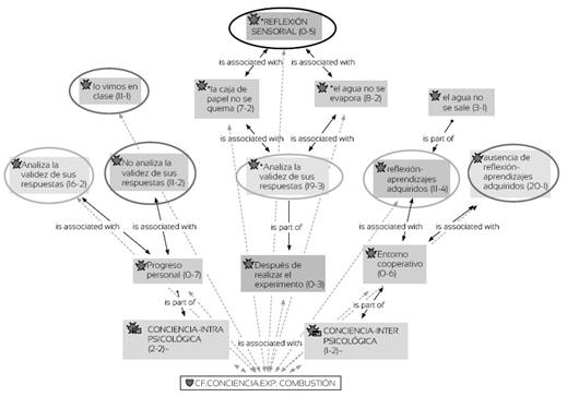
La respuesta “el papel se quema” presentó una densidad de 27-21 (figura 1), es decir, que 27 de los 33 estudiantes evaluados describieron el fenómeno a partir de aspectos sensoriales y perceptivos.
Figura 1: Red semántica caracterización conocimiento metacognitivo (declarativo).
En otras palabras, el tipo de respuestas planteadas permite inferir la presencia en los estudiantes de un tipo de conocimiento declarativo-perceptual, referido exclusivamente a información de naturaleza sensorial acerca del fenómeno presentado, en la que no se evidencia conocimiento sobre la propia capacidad cognitiva ni acerca de la tarea o la estrategia o, si se tiene, al menos no se enuncia. Si bien este conocimiento declarativo sobre el fenómeno en sí mismo no hace referencia a los procesos de pensamiento de los estudiantes, sí se considera un detonante de futuras reflexiones metacognitivas de ellos.
Desde la presente investigación, se evidencia que el escaso conocimiento metacognitivo representa una verdadera limitación en las posibilidades de aprendizaje de la ciencia. En cuanto se ha considerado que para que los estudiantes sean exitosos en su aprendizaje no es suficiente con que entiendan y conozcan qué estrategias deben ser aplicadas, sino que es necesario que sepan aplicarlas eficazmente en situaciones de aprendizaje, lo que evidencia dominio del conocimiento condicional (Valle et al., 2009). Asimismo, se identificaron en los estudiantes algunas nociones científicas relacionadas con el fenómeno químico presentado (combustión), como se ilustra a continuación:
E.1 “Porque le pone fuego”
E.24 “Porque a el papel le ponen fuego y se quema”
E.3 “Porque la llama del fuego [… ]”
E.32 “Porque el fuego [… ] y el papel es más delicado”
E.4 “Porque es fuego”
E.9 “Por el calor de la vela hace que el papel se prenda”
Estas primeras aproximaciones conceptuales son importantes para reconocer algunos de los factores que intervienen en el proceso de la combustión. Se evidencia, debido seguramente al nivel de formación de los niños, la ausencia de análisis del fenómeno a nivel microscópico (presencia del oxígeno y de carbono), frente a lo cual autores como Pozo et al. (1991) han identificado que “usualmente en su comprensión de los fenómenos químicos, los alumnos buscan explicaciones a los cambios aparentes, pero no a los estados, lo que les va a generar dificultad para comprender todos aquellos conceptos que impliquen conservaciones no observables” (p. 86). Un escaso dominio del conocimiento metacognitivo es considerado por algunos autores esencial en el desarrollo de las habilidades metacognitivas, que serían necesarias para el logro de un aprendizaje profundo y transferible (Panadero y Alonso-Tapia, 2014).
En relación con el análisis del conocimiento declarativo, en la presente investigación en torno al reconocimiento de las características de la situación experimental propuesta, se plantea una actividad conocida como el poe (predecir, observar, explicar) (White, 1999), donde los estudiantes inicialmente deben predecir qué sucederá cuando se acerque una vela a una caja de papel con agua, luego se observa el experimento y posteriormente el estudiante explica lo sucedido. White (1999) considera que este tipo de actividades se convierten en una estrategia de comprensión adecuada para temas científicos, la cual, a su vez, promueve la reflexión metacognitiva (Bajar-Sales, Atendido y Camacho, 2015). La tabla 3 resume las ideas más recurrentes de los estudiantes ante la pregunta “¿Qué crees que sucederá cuando la llama de la vela entra en contacto con la caja de papel que contiene agua? Justifica tu respuesta (predicción)”; los estudiantes presentan respuestas como “el agua se evaporará” (figura 1 [16-2]) y que “la caja de papel se quemará” (figura 1 [222]). Este último código representa la predicción más alta; después de que los estudiantes observaron el experimento realizado por el docente, respondieron a la pregunta “¿Qué sucedió cuando la llama entró en contacto con la caja que contiene agua?”, con afirmaciones como “el agua no se sale” (11-1) y “la caja de papel no se quema” (figura 1 [15-4]).
Fuente: Elaboración propia.
Tabla 3: Datos cualitativos ideas de los estudiantes antes y después de observar la situación experimental
Se asume como un aspecto interesante en las respuestas dadas por los estudiantes la discrepancia que se evidencia entre las ideas iniciales (antes de observar el fenómeno) y las reflexiones que sobre el problema establecen los estudiantes después de observar el fenómeno. Al parecer, el diseño de ambientes de aula que promuevan la reflexión y toma de conciencia metacognitiva, respecto a los procesos cognitivos involucrados en una tarea, evitan respuestas mediadas por el sensual-empirísmo. Al respecto, Driver (1986) considera que una característica de este tipo de esquemas conceptuales de los estudiantes es su persistencia y resistencia al cambio en el contexto de un modelo de enseñanza tradicional. Son claras y evidentes las nociones sensoriales de los estudiantes (Pozo y Gómez, 2006), durante la predicción y explicación de un fenómeno científico, ideas generadas a partir del intento de dar significado a la situación presentada. Este análisis del conocimiento declarativo puede ser entendido como un tipo de conocimiento metacognitivo anclado a lo sensorial (Pozo et al., 1991), en cuanto se desconoce un tipo de metacognición dialética desde la cual pueda considerarse que “adquirir una actitud científica, implica hacerse preguntas sobre los estados de las cosas, sobre lo normal y lo cotidiano” (p. 86).
El análisis de la conciencia metacognitiva que poseen los estudiantes respecto a la validez o no de sus ideas sobre combustión promueve la reflexión sobre su progreso personal, tanto de manera individual como a través del trabajo cooperativo. La figura 2 presenta la caracterización de la toma de conciencia de los estudiantes respecto a su progreso personal.
Figura 2: Caracterización conciencia intrapersonal e interpersonal-combustión.
Cuando se les pide a los estudiantes que justifiquen si sus respuestas son correctas o incorrectas, en un intento por develar la toma de conciencia de tipo intrapersonal, ellos analizan la validez de sus respuestas (figura 2, validez de sus respuestas: 16-2) desde lo que puede ser considerado como un sustento de tipo experiencial, argumentando “lo vimos en la clase” (figura 2, validez de sus respuestas 11-1).
E.3 “son correctas porque eso fue lo que sucedió”
E.10 “son correctas porque ya viví la…experiencia”
E.18 “son correctas porque he visto el experimento”
E.28 “si son correctas porque yo lo observé todo y puse atención”.
La población restante de estudiantes (17) proporcionó declaraciones desde las cuales se dificulta evidenciar la evaluación que hacen los estudiantes de sus respuestas, por ejemplo: “Cuando la vela entra en contacto con la caja de papel que contenía H20”:
E.3 “son correctas”
E.4 “son correctas porque eso pasaría”
E.30 “todas son correctas”
E.13 “correctas porque soy inteligente”
E.7 “sí, porque son de lógica”
En los estudiantes evaluados se observa escaso desarrollo de su capacidad para analizar sus propias respuestas desde una perspectiva científica. Puede señalarse que no existe un análisis riguroso y sistémico de posibles variables, incluso cuando se evidencia en sus declaraciones divergencia entre lo pensado y lo percibido; lo anterior se considera una característica notable del tipo de ideas de origen sensorial, basadas en un proceso de causalidad lineal simple (Crespo y Pozo, 2006; Pozo et al., 1991).
Finalmente, un número muy bajo de estudiantes se refiere de manera explícita al código: reflexión de aprendizajes adquiridos (figura 2 [11-4]), mostrando un nivel inicial de toma de conciencia sobre lo aprendido con respuestas como “el agua no se sale” (figura 2 [3-1]). Los resultados muestran que más de la mitad de los estudiantes no monitorean sus procesos cognitivos, probablemente por el poco conocimiento metacognitivo y el escaso uso de estrategias metacognitivas por parte de los docentes en el aula. Asimismo, se considera importante desde la presente investigación señalar la importancia de potenciar de manera cooperativa, probablemente mediante el trabajo en pequeños grupos, el desarrollo de una conciencia metacognitiva de naturaleza interpsicológica que permita el aprendizaje de pares y la referenciación del estudiante desde el nivel de conciencia metacognitiva del otro, respecto a los aprendizajes adquiridos en el aula de clase (Tamayo, 2006; Winne y Azevedo, 2014). La ausencia de conocimiento metacognitivo por parte de los estudiantes genera obstáculos en los procesos de aprendizaje de conceptos científicos. Este tipo de conocimiento estaría a la base del desarrollo de habilidades metacognitivas y de la conciencia metacognitiva (Blöte et al., 2004; Pennequin et al., 2010; Weil et al., 2013). Al respecto, Driver (1989) considera que, desde una visión constructivista del aprendizaje, se toman en cuenta estas ideas iniciales de los estudiantes, respecto al conocimiento científico, con el fin de diseñar procesos metodológicos en el aula que permitan la modificación gradual de esas ideas desde un desempeño metacognitivo que permita la autorregulación del aprendizaje por parte del estudiante.
En la medida que el estudiante sea capaz de monitorear (esto es realizar supervisión, desde la generación de conciencia), controlar (o regular, esto es tomar los resultados del monitoreo para dirigir el pensamiento y la conducta hacia una meta) y finalmente autorregular (capacidad para promover la integración entre el monitoreo y control metacognitivo), podrá desarrollar su propia capacidad de agencia desde procesos que favorezcan el monitoreo (supervisión) y el control (autorregulación) de sus propios procesos de aprendizaje. Estos tipos de pensamiento metacognitivo (Winne y Azevedo, 2014) solo se lograrían en la medida que los docentes incorporen el desarrollo de habilidades metacognitivas en la enseñanza y en el aprendizaje de las ciencias de manera intencional (Veenman, 2012).
Con el fin de validar las características de los procesos metacognitivos de los estudiantes presentados anteriormente, se analizan de nuevo estos procesos en relación con una segunda situación experimental que involucra el estudio del fenómeno de movimiento pendular (figura 3).
Figura 3: Caracterización conocimiento declarativo y conciencia-movimiento pendular.
Después de que los estudiantes construyeron tres bolas de plastilina del mismo tamaño, las ataron a cuerdas de 20, 40 y 60 centímetros y realizaron un movimiento pendular, se planteó la siguiente pregunta con el fin de caracterizar el conocimiento declarativo en relación a la tarea propuesta. “¿Por qué unas bolas se mueven más rápido que otras? (Explicación)”. Se corrobora la tendencia de los estudiantes a explicar el fenómeno adoptando un tipo de razonamiento causa-efecto derivado de su proceso sensorial. Los estudiantes asumen, entonces, que el movimiento de las bolas se relaciona con la longitud de los hilos, “hilos cortos movimiento rápido” (figura 3 [10-1]) e “hilos largos-movimiento lento” (figura 3 [7-1]).
El análisis de la toma de conciencia del estudiante evidencia, de nuevo, la ausencia de reflexión acerca de la validez de sus respuestas. El principal sustento que proveen para apoyar sus explicaciones se basa en un argumento de tipo experiencial, por ejemplo, ante la pregunta “¿Crees que tus explicaciones son ciertas o falsas, por qué? Justifica tu respuesta”; los estudiantes responden que son ciertas, porque “vieron lo que sucedió” (figura 3 [19-1]).
La observación, por ella misma, brinda una aparente credibilidad a sus respuestas, dejando de lado, como se planteó anteriormente, el análisis de otras variables como la cuantificación del periodo de oscilación de los péndulos. La población restante de los estudiantes “no analiza la validez de sus respuestas” (figura 3 [8-2]). Además de lo anterior, puede señalarse que, al analizar la conciencia de tipo interpsicológica, se concluye que la mayoría de los estudiantes poseen dificultades en reconocer los aprendizajes adquiridos durante el trabajo en pequeños grupos (figura 3 [29-1]).
Discusión
Desde los resultados encontrados en esta investigación, y desde el desempeño de los estudiantes en el tipo de experimentos propuestos (tareas de combustión y del péndulo), se confirma lo ya planteado en estudios previos en los que se señala que los estudiantes de estas edades (últimos cursos de educación primaria) serían principalmente “ejecutivos” inmediatistas, en el sentido de que dedican la mayor parte de sus esfuerzos a la ejecución de la tarea en lugar de dedicar también recursos cognitivos al diseño de un plan previo y a la evaluación posterior de los resultados, esto implicaría los mecanismos de planeación y autorreflexión (Cleary y Chen, 2009; García et al., 2016; Kramarski y Gutman, 2006; Montague, Enders, & Dietz, 2011, Panadero y Alonso-Tapia, 2014; Zimmerman y Moylan, 2009).
El tipo de respuestas dadas por los estudiantes, centradas en un tipo de conocimiento metacognitivo sensorial y en un escaso desarrollo de la conciencia metacognitiva, coinciden con lo señalado en otros estudios en los que se evidencian tareas y problemas de clase, en los que muchos estudiantes tienden a mostrar escasas habilidades metacognitivas en las situaciones de aprendizaje. Son estudiantes que pasan directamente a la acción, dan respuestas impulsivas y emplean la misma estrategia una y otra vez, incluso cuando esta no resulta adecuada, lo que les lleva a acudir a menudo a estrategias de ensayo y error, sin conocer y usar estrategias metacognitivas diferentes para las fases de planeación, ejecución y evaluación del aprendizaje (García et al., 2016).
Estos resultados encontrados en el presente ejercicio investigativo ponen en evidencia la débil relación entre el nivel de desarrollo del conocimiento metacognitivo y las habilidades metacognitivas, así como la necesidad de fomentar el desarrollo de ambos componentes desde edades tempranas del desarrollo, al tiempo que se enseñan y se aprenden los conceptos en la ciencia.
Dos aspectos se destacan: primero, se evidencia la necesidad de promover el desarrollo del conocimiento metacognitivo como base para el desarrollo posterior de las habilidades metacognitivas; y, segundo, la necesidad de aplicar estas estrategias en tareas reales, donde el estudiante y el docente evidencien la efectividad de las mismas. Se ha demostrado que la enseñanza intencionada de estrategias favorece la autorregulación del aprendizaje, y da resultados en la propia capacidad de agencia del estudiante, especialmente para el caso de estudiantes con dificultades de aprendizaje, con bajo rendimiento académico o incluso con deficiencias cognitivas (Brown y Palincsar, 1987; González-Pienda, Fernández, Bernardo, Núñez, y Rosario, 2014; Moos y Ringdal, 2012; Rincón, Sanabria y López, 2016; Stoeger y Ziegler, 2008).
Conclusiones
El auge en las últimas décadas de los estudios sobre la metacognición tanto en sus categorías fundantes (conocimiento, conciencia y regulación) como en otros campos emergentes (como los juicios metacognitivos y procesos de calibración del aprendizaje) continúa mostrando lo fascinante de este campo y, asimismo, lo complejo de su estudio, dados los diversos enfoques teóricos y metodológicos que constituyen este campo de conocimiento. De manera específica en el campo de la educación, hay coincidencia en un grupo importante de investigadores y profesores en cuanto al aporte de la metacognición a la buena enseñanza, así como en lo relacionado con el logro de aprendizajes en profundidad en los estudiantes. A continuación, se describen los principales hallazgos relacionados con el conocimiento y la regulación metacognitiva realizada por estudiantes en el proceso de aprendizaje de conceptos científicos.
Las explicaciones proporcionadas por los estudiantes representan un tipo de razonamiento causal-lineal orientado por una aproximación sensual-empirista del fenómeno analizado. Esta explicación fenoménica a la situación presentada no incluye otro tipo de variables que permitan una mejor explicación del fenómeno y, también, adolece de un proceso de reflexión metacognitiva que dé muestra del conocimiento y control del estudiante de sus procesos de pensamiento y de acción.
En las respuestas dadas por los estudiantes incluidos en el estudio, se infiere la dificultad para reflexionar sobre su conocimiento declarativo (creencias sobre sí mismos como aprendices) (Flavell, 1979, 1987), y para el desarrollo de la conciencia metacognitiva. Así los estudiantes evidencien discrepancias entre sus ideas antes y después del experimento, no emplean estrategias metacognitivas con el propósito de comprender lo sucedido; es decir, se evidencian limitaciones en el tipo de conocimiento declarativo el cual es orientado esencialmente por la información de su sistema sensorial.
El nivel de desarrollo del estado metacognitivo de los estudiantes no se corresponde con el desarrollo esperado para la edad y el rango madurativo, de acuerdo con las descripciones del desarrollo metacognitivo dadas por la literatura científica (Chernocova, 2014; García et al., 2016), con lo cual se evidencia la necesidad de seguir promoviendo en las aulas procesos de formación en los cuales los estudiantes encuentren oportunidades para favorecer el desarrollo del conocimiento y la conciencia metacognitiva desde edades tempranas.
Derechos de autor 2018 Revista Colombiana de Educación

Esta obra está bajo una licencia internacional Creative Commons Atribución-NoComercial 4.0.





















