La historieta animada en la clase de física: un estudio a partir de la accidentalidad en bicicleta
Resumen
La enseñanza de la física es fundamental para comprender los fenómenos
que acontecen en la realidad, interpretarlos, asociarlos e incluso prevenirlos;
sin embargo, en ocasiones los estudiantes la asumen como una asignatura
que funciona en la abstracción, con imágenes estáticas e ideales. Este artículo
presenta resultados de investigación sobre el diseño y uso de la animación contextualizada para el caso de la enseñanza de la física mediante el análisis de un hecho real de accidente en bicicleta. La animación integró elementos verbales y no verbales en su construcción, para suscitar escenarios de emociones, preguntas y solución de problemas, desde la lógica del aprendizaje basado en problemas y fenómenos. La metodología cualitativa, de corte interpretativo, involucró a los estudiantes como actores de indagación que generaron preguntas, buscaron información y experimentaron. Este proceso se acompañó con la implementación de una historieta conceptual contextualizada relacionada con otro accidente en bicicleta basado en situaciones reales. Además, se aplicó una encuesta, tipo Likert, de motivación acerca de su interacción con la narrativa animada y las historietas. Los resultados demuestran una excelente motivación hacia la clase de física, además del desarrollo de estrategias metacognitivas derivadas de la resolución de preguntas y una integración de terminología especializada, vinculada con escenarios interdisciplinares como la Química y la Anatomía. Además, se construyeron aprendizajes en torno al autocuidado y la prevención relacionados con sus reflexiones sobre variables físicas involucradas en el fenómeno de estudio.
Citas
Balim, A. G. (2014). Teachers’ views about problem-based learning through concept cartoons. Journal of Baltic Science Education, 458-468. DOI: https://doi.org/10.33225/jbse/14.13.458
Ballesteros, C. (2020). La propagación digital del coronavirus: Midiendo el engagement del entretenimiento en la red social emergente TikTok, Revista española de comunicación en salud, 1, DOI: https://doi.org/10.20318/recs.2020.5459 DOI: https://doi.org/10.20318/recs.2020.5459
Bayer, J. B., Ellison, N. B., Schoenebeck, S. Y., & Falk, E. B. (2015). Sharing the small moments: Ephemeral social interaction on Snapchat. Information, Communication, & Society, 1–22. doi:10.1080/1369118X.2015.1084349 DOI: https://doi.org/10.1080/1369118X.2015.1084349
Bohorquez, A. (2019, octubre 16). Compartir Palabra Maestra. https://cutt.ly/GHVi2tU
Cazar, J., y Martínez, R. (2017). Uso Didático de Microsoft Power Point. Universidad Central del Ecuador Editorial: Ediciones Ecuafuturo
Cebrián de la Serna, M. (1994). Los videos didácticos: claves para su producción y evaluación. Pixel-Bit. Revista de Medios y Educación, 1, 31-42.
Chávez, P (2004). Animación digital en apoyo a la educación y cultura del agua. A N U A R I O IMTA. Recuperado de: https://cutt.ly/WHVyNsG
Colmenares, A. M., & Piñero, M. L. (2008). LA INVESTIGACIÓN ACCIÓN: Una herramienta metodológica heurística para la comprensión y transformación de realidades y prácticas socio-educativas. Revista de educación LAURUS, 96-114.
Depompa, P. (2019). Youtube, un nuevo espacio de aprendizaje: creación y consumo. En Rivera, P. Pedagogías Emergentes en la Sociedad digital. Barcelona: LiberLibro Ediciones.
Espinosa Izquierdo, J. G., Díaz Vera, J. P., & Aveiga Paini, C. E. (2016). Perspectivas de la educación media con los recursos multimedia. Journal of Science and Research, 1(CITT2016), 81-84. https://cutt.ly/aHVy9JB DOI: https://doi.org/10.26910/issn.2528-8083vol1issCITT2016.2016pp81-84
Espinoza, R., Álvarez, M., Erazo, J., y, García, D. (2020). Genially y Powtoon como recursos didácticos en Básica Elemental, Revista Arbitrada Interdisciplinaria Koinonía, 5 (5), 439-457. DOI: https://doi.org/10.35381/r.k.v5i5.1053
González, B. A., y Cortés, Ó. P. (2014). Cuidado de sí como principio educativo. Educación y Ciencia, 125-143.
Guayasamín, V. (2013). El uso de gifs animados y su influencia en el desarrollo de la destreza “conocer los símbolos patrios para valorarlos y respetarlos” en los niños y niñas del primer año de educación básica paralelo “a” y “b” del centro educativo bilingüe horizontes de la ciudad de Ambato, de la provincia de Tungurahua” (Tesis de maestría). universidad técnica de Ambato
Hempel, C. (1965). La explicación científica: Estudios sobre la filosofía de la ciencia. Buenos Aires: Paidos.
Jaramillo, L. y Simbaña, V. (2014). La metacognición y su aplicación en herramientas virtuales desde la práctica docente. Sophia: colección de filosofía de la educación, 16 (1), pp. 299-313.
Kennedy, Melanie. (2020). ‘If the rise of the TikTok dance and e-girl aesthetic has taught us anything, it’s that teenage girls rule the internet right now’: TikTok celebrity, girls and the Coronavirus crisis. European Journal of Cultural Studies. 23. DOI: https://doi.org/10.1177/1367549420945341
López., G. (2012). Pensamiento crítico en el aula. Docencia e Investigación, 41-60.
Mayer, R. E., & Moreno, R. (2002). Animation as an Aid to Multimedia Learning. Educational Psychology Review, 87-99. DOI: https://doi.org/10.1023/A:1013184611077
Morales J., Reyes J., & Bustos V (2022, 15 de junio). Animación accidente en bicicleta . [Video].Youtube. https://youtu.be/E8bOeisztQk
Piaget, J. (1979). Seis Estudios de Psicología . Barcelona: Seix Barra .
Portales, M. (2017). Audiovisuales en el aula. Recuperado de AIKA: http://www.aikaeducacion.com/tendencias/audiovisuales-en-el-aula/
Prat, J.(2000). Educar en una cultura del espectáculo. Barcelona: Paidos.
Quiroz Ponce, K. M. (2020). La animación digital como apoyo didáctico cultural para niños de 5º grado de Educación Básica de la Unidad Educativa “Alfonso Quiñonez George” de la ciudad de Esmeraldas (Doctoral dissertation, Ecuador-PUCESE-Escuela de Diseño Gráfico).
Reyes, J., Bustos, E., & Romero, G. (2019). Enseñanza de la física mediante Historietas Conceptuales Contextualizadas. Revista Científica, 381-395.
Rivera-Vargas, P., Neut, P., Luccini, P., Pascual, S., y Prunera, P. (Ed.) (2018). Pedagogías Emergentes en la Sociedad Digital. Vol. 1. Albacete: LiberLibro.
Rosen, Y. (2009). The effect of an animation-based online learning environment on higher-order thinking. The 4th Chais Conference, The Open University of Israel. Raanana
Samo, L. (2019). Proyecto de grado “Producción de gifs animados para la prevención de conductas machistas caso: líderes y lideresas centro de multiservicios educativos (CEMSE) ciudad de la paz”. (Tesis de Pregrado) Universidad Mayor de San Andrés
Sánchez, I. R. (2018). Aprendizaje basado en preguntas y su impacto en las estrategias de aprendizaje las estrategias de aprendizaje. X congreso internacional sobre investigación en didáctica de las ciencias.
Sánchez, M., Solano, I, Recio, S. (2019). El storytelling digital a través de vídeos en el contexto de la educación infantil, Revista de Medios de Educación infantil, (54), 165-184. DOI:https://doi.org/10.12795/pixelbit.2019.i54.09 DOI: https://doi.org/10.12795/pixelbit.2019.i54.09
Serrano, J., & Pons, R. (2011). El Constructivismo hoy: enfoques constructivistas en educación. Revista Electrónica de Investigación Educativa, 1-27.
Sibilia, P. (2008). La intimidad como espectáculo. Buenos Aires. Fondo de Cultura Económica.
Siemens, George. (2010). Conociendo el conocimiento. Ediciones Nodo Ele.
Tuapanta Dacto, J. V., Duque Vaca, M. A., y Mena Reinoso, A. P. (2017). Alfa de cronbach para validar un cuestionario de uso de tic en docentes universitarios. mktDescubre, 37-48. DOI: https://doi.org/10.36779/mktdescubre.v10.141
Vasilachis, I. (1992). Métodos Cualitativos I los problemas teorico-epsitemológicos. Buenos Aires: Centro Editor de América Latina S.A.
Vasilachis, I. (2006). Estrategias de investigación cualitativa. Barcelona: Gedisa.
Villacís, G. (2016). Desarrollo de animaciones digitales para refuerzo académico en la comprensión de textos de educación básica media. (Tesis de Maestría). Pontificia Universidad Católica de Ecuador
Descargas
Recibido: 4 de agosto de 2022; Aceptado: 22 de agosto de 2022
Resumen
La enseñanza de la física es fundamental para comprender los fenómenos que acontecen en la realidad, interpretarlos, asociarlos e incluso prevenirlos; sin embargo, en ocasiones los estudiantes la asumen como una asignatura que funciona en la abstracción, con imágenes estáticas e ideales. Este artículo presenta resultados de investigación sobre el diseño y uso de la animación contextualizada para el caso de la enseñanza de la física mediante el análisis de un hecho real de accidente en bicicleta. La animación integró elementos verbales y no verbales en su construcción, para suscitar escenarios de emociones, preguntas y solución de problemas, desde la lógica del aprendizaje basado en problemas y fenómenos. La metodología cualitativa, de corte interpretativo, involucró a los estudiantes como actores de indagación que generaron preguntas, buscaron información y experimentaron. Este proceso se acompañó con la implementación de una historieta conceptual contextualizada relacionada con otro accidente en bicicleta basado en situaciones reales. Además, se aplicó una encuesta, tipo Likert, de motivación acerca de su interacción con la narrativa animada y las historietas. Los resultados demuestran una excelente motivación hacia la clase de física, además del desarrollo de estrategias metacognitivas derivadas de la resolución de preguntas y una integración de terminología especializada, vinculada con escenarios interdisciplinares como la Química y la Anatomía. Además, se construyeron aprendizajes en torno al autocuidado y la prevención relacionados con sus reflexiones sobre variables físicas involucradas en el fenómeno de estudio.
Palabras clave:
enseñanza de la física, métodos de animación, razonamiento del alumno, capacidad cognitiva, historietas conceptuales contextualizadas.Abstract
The teaching of physics is fundamental to understanding the phenomena that occur, interpreting them, associating them, and even preventing them; however, sometimes, students assume it as a subject that works in abstraction, with static and ideal images. This article presents research results on the design and use of contextualized animation for the case of physics teaching through the analysis of a real bicycle accident. The animation integrated verbal and non-verbal elements in its construction to elicit scenarios of emotions, questions and problem-solving from the logic of learning based on problems and phenomena. The qualitative, interpretative methodology involved students as inquiry actors who generated questions, searched for information and experimented. This process was accompanied by implementing a contextualized conceptual cartoon related to another bicycle accident based on real situations. In addition, a Likert-type motivation survey about their interaction with the animated narrative and the cartoons was applied. The results show an excellent motivation towards physics class, development of metacognitive strategies derived from the resolution of questions, and integration of specialized terminology linked to interdisciplinary scenarios such as Chemistry and Anatomy. In addition, learning was built around self-care and prevention related to their reflections on the physical variables involved in the phenomenon under study.
Keywords:
physics education, animation methods, student reasoning, cognitive ability, contextualized concept cartoons.Resumo
O ensino da física é fundamental para compreender os fenômenos que ocorrem na realidade, interpretá-los, associá-los e até mesmo preveni-los; no entanto, ocasionalmente os estudantes o assumem como uma disciplina que funciona em abstração, com imagens estáticas e ideais. Este artigo apresenta resultados de pesquisa sobre o desenho e uso da animação contextualizada para a caso do ensino da física através da análise de um fato real de bicicleta. A animação integrou elementos verbais e não verbais em sua construção, para suscitar cenários de emoções, perguntas e resolução de problemas, a partir da lógica do aprendizado baseado em problemas e fenômenos. A metodologia qualitativa, de corte interpretativa, envolveu aos estudantes como atores de pesquisa que geraram perguntas, buscaram informações e experimentaram, este processo foi acompanhado pela implementação de um desenho animado conceitual contextualizado relacionado com outro acidente de bicicleta baseado em situações reais. Além disso, aplicou-se um inquérito de motivação do tipo Likert, sobre sua interação com a narrativa animada e os desenhos animados. Os resultados mostram uma excelente motivação frente à aula de física, além do desenvolvimento de estratégias metacognitivas derivadas da resolução de questões e uma integração de terminologia especializada, ligada a cenários interdisciplinares, como a Química e a Anatomia. Além disso, a aprendizagem foi construída em torno do autocuidado e da prevenção relacionada com suas reflexões sobre as variáveis físicas envolvidas no fenômeno de estudo.
Palavras-chave:
ensino de física, métodos de animação, raciocínio do aluno, capacidade cognitiva, desenhos animados conceituais contextualizados.Introducción
La enseñanza de la física se enfrenta a los retos que el siglo XXI ha planteado al aprendizaje. Esto implica metodologías que inciten al estudiante a la experimentación y a la reflexión, y que, ante todo, le susciten preguntas de ese universo informativo al que ahora está expuesto con el influjo de la comunicación. En este sentido, se hace indispensable incluir en el aula el escenario de la tecnología, pues es claro que ya el docente no posee el saber absoluto, sino que su misión implica direccionar aquel universo de saberes que circundan constantemente al estudiante.
Por esta razón, surge el presente estudio, que busca fomentar el uso de elementos tecnológicos en la clase de Física, desde perspectivas contextualizadas, que permitan al estudiante comprender aun los fenómenos más complejos, desde la lógica de narrativas gráficas que involucren la animación. Esta última ha suscitado un interés particular de manera reciente, pues los fenómenos físicos difícilmente pueden ilustrarse con imágenes estáticas que implican la imaginación y abstracción del estudiante, por el contrario, deben animarse mediante el uso de herramientas que permitan ver realidades desde distintos ángulos, perspectivas y dimensiones.
Así pues, esta investigación identificó los procesos de aprendizaje de la física en los estudiantes de noveno grado del Colegio Cambridge Cajicá, para hacer evidente que su interacción con esta asignatura trasciende los límites del aula y se convierte en un escenario contextualizado. Por esta razón, se eligió como tema central la animación de la accidentalidad en bicicleta, la cual no solo genera interés por ser una realidad cercana a los estudiantes, quienes utilizan este medio de transporte, sino que se enfoca en la conexión emocional, pues ante este fenómeno acontecen situaciones reales que han desembocado en tragedia y que, desde allí, fomentan el interés y el cuestionamiento sobre eventos que bien podrían evitarse.
De acuerdo con lo anterior, la pregunta de investigación que se convirtió en el eje del estudio fue: ¿Qué aprendizajes construyen los estudiantes de noveno grado del Colegio Cambridge, sede Cajicá, al interactuar con una historia animada contextualizada de accidentalidad en bicicleta?
Antecedentes
Para comprender la relación de la animación con el ámbito educativo es necesario remontarse al primer corto animado con intenciones de enseñanza, llamado Donald in Math Magic Land. Este fue creado por Walt Disney en 1959, y mostraba al pato Donald en interacción con distintos escenarios que evidenciaban aspectos matemáticos, los cuales eran analizados desde una línea narrativa. Fue nominado al Oscar como mejor cortometraje, y en 1960 se convirtió en el video más usado en las escuelas de Estados Unidos.
Posteriormente, en 1972, Mario Moreno, mejor conocido como Cantinflas, creó su miniserie animada de 53 capítulos, llamada Cantinflas Show, en la cual el protagonista viaja en el tiempo y por el mundo, y se encuentra con personajes históricos como Albert Einstein o Tomas Edison, con el fin de comunicar algo de su vida, descubrimientos e inventos. Esto generó una visión más amable de la ciencia y la historia, y marcó una notoria diferencia con las imágenes estáticas de los libros y los videodocumentales. Sin embargo, estos últimos fueron los más empleados en las aulas, en el siglo XX, a pesar de su carácter realista y plano (Cebrián de la Serna,1994).
En la contemporaneidad, diversos estudios abordan la animación como una estrategia didáctica de aprendizaje en las aulas, algunos con el uso de Power Point y Genially (Cazar y Martínez, 2017; Espinosa et al., 2020), otros con el uso del GIF para incentivar aprendizajes convivenciales (Guayasamín, 2013; Samo, 2019). También existe la interacción con la historia y sus implicaciones actuales en animaciones contextualizadas (Vera, 2016), y la investigación de Mayer y Moreno (2002) que muestra desde la animación cómo funcionan los órganos humanos y fenómenos naturales como el rayo.
Asimismo, se destacan:
-
Desde la literatura, el impacto del story telling en imágenes animadas (Sánchez et al., 2019).
-
El refuerzo en lectura, desde la exploración autónoma de animaciones (Villacís, 2016), y la difusión de leyendas ancestrales animadas (Quiroz Ponce, 2020).
-
La concientización sobre el uso del agua, por medio de animaciones interactivas (Chávez, 2004).
-
La propuesta de historietas conceptuales contextualizadas (Reyes et al., 2019).
Marco conceptual
En el ámbito educativo, se ha comprobado que el uso de animaciones motiva más a los estudiantes y potencia sus habilidades de pensamiento (Rosen, 2009). Esto, dado que los jóvenes actualmente prefieren entender el mundo desde lo multisensorial y/o multimedia, con narraciones e imágenes dinámicas (Mayer y Moreno, 2002). Un ejemplo se encuentra en la mensajería efímera de Snapchat, con su potencial de la animación, con filtros de rostro para uso de video y animaciones que ilustraban mensajes particulares, en un sistema que se mostró como una aplicación agradable para los jóvenes y una vitrina de emociones espontáneas (Bayer et al., 2015). Esto demuestra que la animación ofrece un gran atractivo para la población joven, y permite que se establezca una conexión con la identidad. Además, con la inclusión de las distintas redes sociales y los contenidos que allí se presentan, como animaciones, memes, GIF, creación de recursos audiovisuales de cualquier tema, como los desarrollados en TikTok o YouTube, emojis, entre otros (Portales, 2017), se demuestra el surgimiento de nuevos entornos y recursos de aprendizaje.
La clave ahora es revisar si la animación afecta la educación y el proceso de aprendizaje para que se logre una organización del pensamiento con el mundo tangible (Piaget, 1979), y así conseguir modelos mentales nuevos y más eficientes (Mayer y Moreno, 2002).
Sin embargo, la escuela continúa bajo el paradigma de lo estático, del libro de texto, de la imagen sin movimiento, del tablero convencional (Prat, 2000). Para Depompa (2019) , uno de los factores que marca este rezago es la falta de alfabetización digital en los docentes, y advierte sobre la necesidad de construir nuevos contenidos con un lenguaje más cercano a los estudiantes, por medio de la animación, y con los medios que más se usan en la contemporaneidad: computador, smartphone, televisor, tableta.
En este sentido, no se trata solo del atractivo que genera la animación, sino de las ventajas que trae como recurso para hacer evidente la realidad, desde una perspectiva más cercana y comprensible, lo cual se vincula con la empatía que despiertan las animaciones en las nuevas generaciones. Esto también indica una representación del yo, en la que los jóvenes se ven a sí mismos con una necesidad de simbolizarse y de comunicar desde el plano semiótico esa relación con el mundo que se sale de la intimidad para dar paso a lo que Sibilia (2011) denomina la extimiedad.
Es decir, esa necesidad de mostrarse hacia el mundo para afirmar la existencia, pues esta se mide con la mirada del otro y desde esta se construye la imagen de lo que se busca proyectar. En este sentido, el influjo que durante el 2020 adquirió la red social TikTok con su multiplicidad de posibilidades de animación y con efectos de video (Ballesteros, 2020) fue un insumo crucial para exteriorizar la situación de encierro (por covid-19) que afectó durante meses al mundo y que se consolidó como una respuesta con humor a un escenario de absurdo y una herramienta de simbolización y narrativa, especialmente en el público joven (Kale, 2020).
Así pues, la animación en la educación produce nuevas formas de comprender el mundo y extiende las fronteras de la creatividad, para dar paso a la exploración de recursos que estimulan la metacognición (Jaramillo y Simbaña, 2014).
Además de contemplar la animación, es necesario enfocar la didáctica desde los modelos de enseñanza que vinculan el análisis y la apropiación de conocimiento desde el reto y la construcción personal. Por ello, esta investigación se basó en las herramientas que ofrece el constructivismo (Serrano y Pons, 2011) y sus dos vertientes: el aprendizaje basado en problemas (Balim, 2014) y el aprendizaje basado en fenómenos (Bohórquez, 2019), que involucran al estudiante en situaciones problémicas y, a partir de allí, lo invitan a gestionar su proceso de aprendizaje desde sus lógicas de cuestionamiento, deducción y asociación de conocimientos de la realidad.
Metodología
La investigación se fundamentó en el enfoque interpretativo, en la búsqueda del sentido de la acción social en el contexto del mundo de la vida, desde la perspectiva de los participantes (Vasilachis, 1992), considerando el carácter holístico del fenómeno, las experiencias vitales, la narrativas, subjetivas y vivenciales (Vasilachis, 2006). Para esto, se utilizó el enfoque de investigación-acción “como herramienta metodológica heurística para estudiar la realidad educativa, mejorar su comprensión y al mismo tiempo lograr su transformación” (Colmenares y Piñero, 2008, p. 99 ).
El estudio se realizó en un grupo de estudiantes (n = 16) de grado noveno de un colegio privado del municipio de Cajicá.
Diseño de la investigación
Las fases desarrolladas fueron: indagación bibliográfica, diseño-validación; implementación y análisis. Esto consolidó la ruta investigativa (figura 1).
Figura 1: Diseño de la investigación
En la primera fase, se realizó una búsqueda bibliográfica que permitió una fundamentación conceptual de la animación en el aula y sus enfoques didácticos. En la segunda se creó un guion basado en una historia real de accidentalidad en bicicleta, que se adaptó a formato animado.
Figura 2: Imágenes de la animación construida (https://youtu.be/E8bOeisztQk)
Luego, se creó un segundo guion para una historieta. Ambos se validaron con pares académicos y se implementaron con estudiantes en ejercicios de clase.
Figura 3: Historieta construida C.
La tercera fase se dividió en cuatro etapas procedimentales (figura 4), denominadas con-textualización, indagación, experimentación y comparación; cada una de estas se direccionó con una pregunta orientadora, la cual se respondió al analizar los resultados.
Posteriormente, se implementó una en-cuesta de motivación tipo Likert para evaluar el impacto de la secuencia de actividades.
Figura 4: Etapas procedimentales de la fase 4.
En la cuarta fase se realizó el análisis de los datos, para lo cual se generaron categorías de análisis, por medio de una codificación abierta con el software Atlas-Ti. Además, se crearon tablas comparativas de resultados para evidenciar patrones.
Resultados y análisis
Los resultados de la investigación se obtuvieron a partir de cada una de las etapas de implementación.
Etapa 1. Contextualización
Los estudiantes observaron el video animado basado en un accidente en bicicleta (https://youtu.be/E8bOeisztQk), el cual se basó en la muerte de un hombre y su drama familiar. Después, se les solicitó escribir todas las preguntas que este video suscitó y registrarlas de manera grupal. Como resultado, se recolecta-ron cuarenta preguntas que se agruparon en tres categorías: Física para la vida, Preguntas a la ciencia y Contexto.
En el análisis de esta primera categoría, emergieron tres subcategorías: frenos, casco y tiempo de reacción. El aprendizaje construido por los estudiantes está relacionado con la metacognición, pues los cuestionamientos que en otras condiciones podrían haber pasado desapercibidos, o simplemente no existir, se hicieron evidentes al ver la animación con detenimiento. Los alumnos tomaron conciencia de que cada detalle puede ser relevante cuando ocurre un accidente o cualquier situación de la vida cotidiana, que pueden estar vinculados a la causalidad, fenómenos físicos y la emocionalidad.
Ahora bien, en la segunda categoría, Preguntas a la ciencia, emergieron cinco subcategorías: alcohol, fuerzas, inercia, velocidad y clima. En esta categoría, los estudiantes relacionaron su aplicación de conceptos, pues al ponerlos en un contexto real, los alumnos se contradicen y cuestionan su sentido común; por ejemplo, la concepción que tienen de la magnitud de la velocidad, es decir, en el margen de lo abstracto, diferencian claramente una alta velocidad de una baja, pero en su subjetividad, al enfrentarse a la realidad, dicha diferencia no está bien delimitada.
Figura 5: Del video a la escritura: elementos conexos.
Por último, la tercer categoría, llamada Contexto, hace referencia a aspectos mencionados por los estudiantes que se vinculan con hechos no presentados explícitamente en la historia, por lo tanto, fueron inferidos. La construcción de aprendizaje en esta categoría está referida la idea de prevención, la cual fue desencadenada por la emocionalidad y el lazo creado entre estudiante e historia, pues fue el carácter irónico del relato el que hizo que ellos se cuestionaran sobre aspectos externos al accidente, que se hubiesen podido controlar y así reducir los factores de riesgo latentes. Además, una construcción de la idea de precaución, ante la ruta elegida por el ciclista y las condiciones climáticas que probablemente se presentarán en los distintos lugares recorridos.
Para concluir, al interactuar con la historia animada se identificó, según la clasificación de Sánchez (2018) , que las interrogantes planteadas por los estudiantes pertenecen a las categorías de Comprensión y Creatividad, pues era necesario aplicar algún concepto y abordar una idea para generar un mayor grado de especificidad. Estas se pueden agrupar en tres subcategorías (Sánchez, 2018): Interpretación, Aplicación y Evaluación, pues fue evidente la necesidad de relacionar hechos, llevar lo visto en el aula al plano de lo vivencial y próximo, además de emitir juicios e intentar argumentar las causas del accidente.
Figura 6: Respuestas de los estudiantes, analizadas en Atlas-Ti
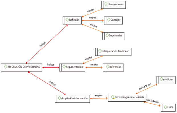
En la categoría de reflexión emergieron tres subcategorías: Observaciones, Consejos y Sugerencias.
La subcategoría Observaciones (figura 7) surgió debido a que, al comparar la información consultada con el accidente, los estudiantes manifestaron otros aspectos que no se tomaron en cuenta en las preguntas de discusión de la primera etapa. Por ejemplo, se habla de la falta de amortiguación en la bicicleta (debido a la época), y como esto pudo ser crucial en la pérdida del equilibrio, también se menciona el tamaño de la cicla y su relación con el centro de gravedad, además de otros aspectos como el labrado de la llanta, el estado de las zapatas de los frenos y hasta la masa muscular del ciclista, para efectos de amortiguamiento en la caída. Estos aportes fueron recursos usados por los estudiantes con el fin de explicar y entender el fenómeno.
Figura 7: Observaciones de los estudiantes
Esto deja claro el potencial de la indagación y la solución de preguntas como estrategia generadora de aprendizaje, pues fue mediante este proceso que surgieron nuevos cuestionamientos en los estudiantes y, por lo tanto, alcanzaron una comprensión más profunda e integral del fenómeno estudiado, como menciona Sánchez (2017). Al buscar la respuesta a una pregunta, los estudiantes hacen una conexión entre sus ideas previas y los nuevos conocimientos, lo que genera una necesidad genuina de contrastar dichos aspectos y así construir un nuevo aprendizaje.
La subcategoría Consejos se aplicó en el marco de lo que se debe y no se debe hacer en caso de un posible accidente, antes, durante y después del mismo. Allí surgieron consejos como: se debe revisar el estado de los frenos siempre, al igual que el de las llantas, el reconocimiento previo de las rutas es fundamental, no se debe quitar el casco en caso de un golpe en la cabeza, hasta que alguien idóneo lo haga, y siempre se debe estar atento al camino. Estos consejos aportados por los estudiantes muestran una construcción de aprendizajes en relación con la idea de cuidado de sí, y de reconocimiento del entorno en relación con los artefactos que se usan. Ejemplos de este proceso son los siguientes:
“[…] es bueno siempre revisar el estado de la cicla antes de salir montar.”
“[…] mirar hacia atrás tuvo mucho que ver, ya que cuando perdemos la visibilidad de algo, también perdemos el control… siempre debemos estar atentos al camino.”
“[…] cuando se recibe un golpe en la cabeza no se debe quitar el casco porque el cerebro se puede explotar.”
Es decir, los estudiantes demuestran con-ciencia de que hay partes de la bicicleta que son importantes para actuar frente a situaciones de riesgo como un golpe en la cabeza.
La subcategoría Sugerencias incluyó aquellos aportes por parte de los estudiantes referidos a aspectos de precaución o insinuaciones de cuidado, tales como las normas básicas de seguridad, el uso incondicional del casco y de los otros implementos de seguridad; el consumo de alcohol a largo plazo, que puede ocasionar daños graves a nivel neuronal, intestinal y óseo. Además, se incluyeron aspectos como cuál es la mejor forma de frenar en las bajadas, o tener en cuenta el tipo de pendiente para tomar la mejor decisión en el momento de un imprevisto. Ejemplos de este proceso son los siguientes:
“[…] aunque el uso del casco no necesariamente pudo evitar la muerte del señor… es necesario usar el casco como protección en todo deporte de riesgo.”
“[…] el consumo de alcohol prolongado puede traer problemas como hipertensión… afectar la memoria y la coordinación, en este caso por ejemplo la coordinación de mirar hacia atrás y seguir pedaleando es algo difícil.”
“[…] para que los frenos de una bicicleta funcionen correctamente es muy importante no mantenerlos oprimidos durante toda la frenada ya que la capacidad de fricción disminuye.”
Estas sugerencias evidencian que los estudiantes trascendieron en su análisis del fenómeno y lo llevaron a un nivel más vivencial, que repercute directamente en su vida futura.
La construcción de aprendizaje de la subcategoría está relacionada con el seguimiento de hábitos de autocuidado, como no consumir alcohol para evitar daños a largo plazo, y la necesidad de usar los implementos de seguridad como rutina de práctica para el mismo fin. Como mencionan González y Cortés (2014) , la idea de cuidado de sí en el proceso educativo hace que los estudiantes se transformen, y con esto mejoren su preparación para la vida y sus complejidades futuras.
Ahora bien, para la segunda categoría, Argumentación (figura 8), emergieron dos subcategorías: Interpretación e Inferencias. La primera hace referencia a los aportes de los estudiantes en los cuales se mostró un intento por explicar, desde una perspectiva objetiva y científica, el porqué del accidente. De allí surgieron varios aspectos, como el estado de los frenos y las implicaciones de fricción entre las zapatas y rin, el labrado de las llantas y su relación con el agarre con el suelo, el calor que se genera al frenar en los rines y cómo esto influye en la eficiencia del frenado, el estado anímico y físico del ciclista, que puede afectar su tiempo de reacción y velocidad; la forma en la que estaba ubicado el ciclista sobre el vehículo y su relación con el centro de gravedad; las condiciones del pavimento de la carretera y su influencia en el agarre y la distancia de frenado; el tiempo de reacción versus distancia recorrida de frenado; y el movimiento parabólico realizado por el ciclista al caer.
Figura 8: Interpretación de los estudiantes
Esta es una muestra de los aprendizajes adquiridos por los estudiantes y puestos en práctica en el fenómeno de la accidentalidad, lo cual evidencia la dimensión de contextualización de dicho fenómeno.
La segunda subcategoría, llamada Inferencia (figura 9), está relacionada con aspectos que nunca se mencionan en la historia, como el porqué del deceso del ciclista; sin embargo, los estudiantes de manera genuina intentaron dar una explicación a tal suceso. Para ello, brindaron aportes como el hecho de que el golpe que recibió el ciclista pudo ser ocasionado en un área sensible del cráneo y de allí su gravedad, el consumo prolongado de alcohol, que pudo ocasionar una descalcificación en el cráneo y ocasionar que este fuese más frágil, los malos reflejos y tiempo tardío de reacción, los cuales también pudieron ser consecuencia del consumo de alcohol; y la presión sanguínea en el momento del golpe que pudo ocasionar una reacción en cadena.
Figura 9: Inferencias de los estudiantes
Estos aportes son muestra del impacto que tuvo en los estudiantes la historia del personaje y todo el contexto que esta dio al relato en general.
La construcción de aprendizaje de estas subcategorías está relacionada con el conectivismo, pues radica en cómo el estudiante conecta toda la información recopilada y, con esto, intenta dar una posible explicación lógica y con argumentos científicos del fenómeno de accidentalidad, lo que potencia la explicación de fenómenos del mundo. Como menciona Hempel (1965) , no solo se preocupan del qué, sino también del porqué, lo cual mejora la habilidad argumentativa.
Por último, en la categoría Ampliación de información se evidenció que en la indagación hecha por los estudiantes, estos se familiarizaron con terminología especializada de Medicina y Física, sin dejar de lado su respectiva interpretación, es decir, no incluyeron términos complejos, sino, al contrario, concisos, pertinentes y comprensibles (figura 10). Ejemplos de ello fueron conceptos como el centro de gravedad de un cuerpo, inercia, aerodinámica, calor, amortiguación, frenos de disco y torque, partes del cráneo, daño neuronal, daño hepático. Todo esto pone en evidencia que los aprendizajes adquiridos por los estudiantes cuentan con un corpus técnico que da más rigurosidad y peso a sus inferencias, reflexiones y conclusiones.
Figura 10: Reflexiones de los estudiantes en la ampliación de información
El aprendizaje que se puede evidenciar en este punto también está relacionado con el conectivismo. Sin embargo, en este caso ya no se enfatiza en la competencia de conexión de información, sino en la habilidad de reconocer patrones (Siemens, 2010), pues en las res-puestas que dieron los estudiantes, buscaron ser concisos y claros, además de mostrar más interés en la profundización de explicaciones y nuevas variables que en repetir lo que ya se trabajó en la etapa anterior, lo cual amplía el horizonte conceptual del fenómeno de accidentalidad.
Para concluir y dar respuesta a la pregunta orientadora de esta etapa (¿Qué estrategias usan para responder?). Los estudiantes se valieron de distintas formas de indagar, como la búsqueda de información en la web, tanto de manera escrita (en artículos o blogs), como de manera audiovisual, en videos e imágenes.
Otra estrategia fue la indagación en fuentes empíricas, como preguntar a familiares que practiquen este deporte y su respectiva experiencia, lo cual ayudó a que el estudiante diera un valor mayor de veracidad a su propia concepción del fenómeno y tuviera más confianza al explicarlo públicamente.
Etapa 3. Experimentación
En esta fase, los estudiantes desarrollaron un montaje experimental sencillo con materiales de fácil adquisición, con el cual explicaron un concepto de la física, sobre el cual giraron las preguntas resueltas en la fase 2.
En esta fase de experimentación fueron relevantes las capacidades de comparar, crear analogías y, sobre todo, modelizar, pues solo un grupo de estudiantes usó la bicicleta como instrumento principal de su montaje experimental.
Los demás usaron montajes variados, a simple vista sencillos, pero con una evidente profundidad en su explicación, reflexión y, sobre todo, apropiación de los conceptos manejados.
La construcción de aprendizaje en esta etapa está relacionada con la necesidad de comprender el fenómeno físico en relación con la anatomía humana, específicamente con la complejidad y fragilidad del cerebro, en situaciones de accidentalidad contextualizadas. Esto hace que el estudiante aprenda la importancia de proteger el cerebro de manera consciente, no solo por seguir una norma básica de prevención.
Para concluir y dar respuesta a la pregunta orientadora de esa etapa (¿Cómo establecen los estudiantes relaciones entre la física y la realidad?) Se observó que algunos montajes fueron construcción propia de los estudiantes en su totalidad, y en estos pusieron a prueba la información teórica recopilada en la etapa anterior, lo que implicó una relación entre la física y la realidad genuina, ya que están comprobando distintos principios físicos, de manera consciente, en su cotidianidad.
Figura 11: La experimentación
Por otra parte, los estudiantes que, de alguna forma, se basaron en algún montaje mostrado en la web, relacionaron la física con la realidad mediante distintos tipos de analogías y comparaciones, como dar a un balón de fútbol el carácter de deformación que puede llegar a tener el cráneo, o relacionar el centro de gravedad de un papel con el del sistema bicicleta-ciclista.
Etapa 4. Comparación
En esta fase, los estudiantes se reunieron en grupos de cinco integrantes, diferentes a los de la fase 1; interactuaron con una historieta conceptual contextualizada (creada por el docente), la cual relataba la historia de un accidente real, en el que un joven pierde la vida; y debatieron durante quince minutos, con el fin de recolectar las preguntas que les suscitaba la historieta. Esto dio como resultado un total de treinta preguntas.
La finalidad de esta fase era comparar el impacto que tenía en los estudiantes la interacción con una narrativa gráfica en movimiento, frente a una narrativa con imagen estática. Las categorías en las que se clasificaron las preguntas fueron las mismas de la etapa 1, es decir: Física para la vida, Preguntas a la ciencia y Contexto; sin embargo, en las subcategorías hubo ciertos cambios debido a la naturaleza misma del relato y a la falta de movimiento en la narrativa, que dejó de lado detalles que pudieron suscitar más interrogantes.
La construcción de aprendizaje en esta categoría está muy relacionada con la que se obtuvo en la etapa 1, al interactuar con la historia animada. Es decir, se evidencia que la idea de cuidado de sí y prevención desde distintos frentes es el conocimiento que han construido los estudiantes y lo intentan poner en contexto para comprender mejor el fenómeno de la accidentalidad en eventos distintos.
Para concluir y dar respuesta a la pregunta orientadora de esta etapa (¿Cómo se relacionan y en qué difieren la historieta y la animación?) fue evidente que su relación más profunda es el potencial que tienen como narrativas gráficas contextualizadas, de promover en el estudiante cuestionamientos de su cotidianidad, hacer relevantes los aspectos de un fenómeno y, sobre todo, la motivación que estas narrativas ofrecen a la asignatura de Física.
Por otra parte, las diferencias más notorias fueron la cantidad de información y contexto que se da en la animación respecto a la historieta, pues al ser la historia narrada, no escrita, se pudieron incluir muchos más detalles, sin necesidad de extender el tiempo de interacción con la narrativa. Otra diferencia notoria fueron los enfoques de musicalización y transiciones entre escenarios, que por la naturaleza de la animación son más agradables a la vista de los estudiantes. Por último, conceptos como velocidad, fuerza o equilibrio son más fáciles de evidenciar en una animación que en una historieta, pues se pueden lograr mediante transiciones rápidas de fotogramas o acercamientos y movimientos particulares del ciclista, lo cual en una imagen estática sería prácticamente imposible de lograr.
Escala Likert de motivación
Al finalizar la aplicación de las fases metodológicas, se procedió a encuestar a los estudiantes mediante un instrumento tipo escala Likert de motivación, de acuerdo con los criterios establecidos por Reyes et al. (2019) , con el fin de evidenciar el impacto de la narrativa estática frente a la animada; y de valorar, todo el proceso de implementación investigativa, para validar su efectividad en los jóvenes. El alfa de Cronbach de la encuesta para validar su confiablidad fue de 0,61, lo que según Tuapanta et al. (2017) implica un índice aceptable.
En este sentido, como primer resultado se obtuvo que la animación sí tiene un mayor impacto frente a la historieta, en aspectos como la emocionalidad, la comprensión y el recuerdo; así como con respecto a la facilidad que esta implicó para realizar más preguntas, tener más contexto para comprender el fenómeno planteado, sentirse más motivados por el tipo de narrativa, y tener más elementos no verbales para recordar a largo plazo. Además, los estudiantes se sintieron más atraídos a animar historias posteriores, frente a la posibilidad de dibujarlas.
De igual manera, en aspectos como la utilidad de la animación, su importancia en el aula y el interés que suscitó para la clase, los estudiantes respondieron de forma positiva, pues valoraron con un promedio de 90 % o superior estos aspectos, lo que indicó que la implementación de esta estrategia en el aula atrajo la atención de los jóvenes y fue valorada desde su sentido de impacto, más allá de las fronteras de la escuela.
Sumado a esto, el interés por la clase, la utilidad del conocimiento aprendido, el esfuerzo por este tipo de actividades en la clase de Física y la motivación hacia las preguntas como fuente de aprendizaje fueron elementos muy bien valorados por los estudiantes, pues consideraron que este tipo de estrategias son bastante útiles para comprender fenómenos del mundo y resultan atractivos, pues conectan con realidades contextualizadas. Por ello, el criterio de lo plausible obtuvo un promedio de 92 % de favorabilidad, lo que demostró que no solo contar una historia, sino que esta se relacione con la realidad, es un elemento clave para fomentar el desarrollo de procesos de aprendizaje.
Conclusiones
Las conclusiones de la investigación se evidenciaron en tres escenarios. En primer lugar, con respecto a la importancia de la creación de animaciones, el valor que estas agregan a los elementos audiovisuales en el aula no solo implican los aspectos animados, sino todo el componente de información no verbal, como la musicalización, los detalles variados en escenarios y personajes, la consolidación de un hilo narrativo, basado en hechos reales; y una línea temática de fácil comprensión que posibilite conexiones emocionales con los estudiantes, para que, por un instante, se distancien de la lógica de ser expertos en física, y se sientan como buenos observadores de la realidad y sus complejidades.
Por ello, el escenario de la pregunta fue fundamental para generar aprendizajes, pues cuando el estudiante se enfrenta a la necesidad de resolver un interrogante y se sorprende con sus propias indagaciones, este ejercicio le hace pensar los fenómenos de forma diferente y relacionarse con el conocimiento que tiene a disposición, en el universo que circula en la red, de una forma contextualizada, lo cual deriva en una comprensión significativa de la clase de Física.
En segundo lugar, en cuanto a las posibilidades que ofrece este tipo de metodología vinculada con la animación en el aula se demostró que permite mayores conexiones de los estudiantes con la física y el mundo, pues no solo se trata de analizar los fenómenos en la abstracción o la hipótesis, sino que se identifican situaciones reales que acontecen en espacios y tiempos cercanos, que pueden ser historias de vida que logran la identificación del estudiante con una realidad que, incluso, puede ser la propia, pues en variadas ocasiones se proporcionaron ejemplos relacionados con las historias vistas. Esto hacía que los recuerdos se conectaran anclándose unos con otros, lo cual es bastante alusivo al aprendizaje significativo.
Sumado a esto, la conexión emocional que el estudiante logra con la animación se basa no solo en la narrativa, sino en la sensibilidad de la historia, la cual desembocó en un accidente fatal; la musicalización, los movimientos y gestos de los personajes y la velocidad del relato, pues todo esto constituyó un escenario comunicativo que los estudian-tes interpretaron y cuestionaron como parte de todo un escenario de la realidad y no solo como el factor aislado de la física en situaciones hipotéticas, que de cierta forma resultan ideales.
Así pues, las preguntas que surgieron se conectaron con temas vistos antes en la asignatura de Física, con otros que se vieron en periodos posteriores, y que cobraron mucho sentido al relacionarlos con la implementación de la investigación, y con temas que trascienden el plan de estudios de la asignatura, pues suscitan conexiones con planteamientos avanzados de la física o con otras disciplinas.
También, en la etapa de experimentación, los estudiantes realizaron montajes sencillos, que evidenciaron su aprehensión de fenómenos físicos al ponerlos en práctica de forma análoga con lo analizado en la animación sobre accidentalidad en bicicleta. Esto demuestra que son capaces de abstraer de la realidad los conceptos y así pueden llegar más fácil a evidenciarlos en la abstracción de las fórmulas o gráficas.
En tercer lugar, con respecto a los aprendizajes construidos por los estudiantes, estos se obtuvieron de acuerdo con cada etapa de implementación. En este sentido, frente la etapa de contextualización se evidenció que los estudiantes relacionaron la física con la vida, y se enfocaron en la prevención, que abordó temas como la salud, el clima, la accidentalidad, el tiempo y la velocidad, entre otros. Con respecto a las preguntas para la ciencia fue evidente que la metacognición se convirtió en una herramienta fundamental, pues los estudiantes diseñaron sus propias inferencias en los interrogantes y se enfocaron en detalles que, quizá, de no haber sido por lo impactante de la historia, no hubieran llegado a reflexionar. Frente a las preguntas de contexto, los estudiantes se hicieron conscientes de cómo en ocasiones el sentido común puede engañarlos y esto hace que contradigan sus ideas o deban replantear sus posturas. Este es un insumo muy interesante para cuestionar verdades o comprender los fenómenos físicos, desde más de una perspectiva, e incluso desde su relatividad.
Lo anterior permite afirmar que, aunque el tiempo de interacción con ambas narrativas (animación e historieta) fue el mismo, el escenario de análisis de la animación fue mucho más prolífero en interrogantes, por la cantidad de información que puede considerar en la animación debido a que la observación y escucha de esta narrativa permiten captar más información que cuando se lee la historieta. Además, para lograr el impacto emocional con personajes y escenarios, por medio de su gestualidad y ambientación en la historieta, es necesario generar un texto extenso, que quizá agote la vista del estudiante.
Derechos de autor 2023 Tecné, Episteme y Didaxis: TED

Esta obra está bajo una licencia internacional Creative Commons Atribución-NoComercial 4.0.


















